Hello ,
ca trainais dans les cartons et a forces de stocker , il as fini par voir le jour .
le plan arrive bientôt .
la suite bientôt , la liste des tubes utilisés ;
EZ81 ; 6N2P ( EV ) & 2 6P41S .
SE UL 6P41S
- jmd_91
- G5 optimiseur

- Messages : 365
- Enregistré le : 04 juil. 2013, 19:56
- Localisation : 91 Nord Essonne
Re: SE UL 6P41S
hello ,
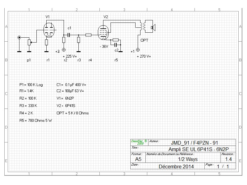
comme prévu , voila la suite , un seul bémole , l ampli a tendance a saturer rapidement dans les basse genre 50 / 100 Hz , et pour cause , l OPT fait 5 K et il aurais fallut soit 6 ou 7 K .
malgré tout j ai baiser froid mais faut pas dépasser 1.8 V en l entré BF .
et le plan avec les valeurs relevées sur la partie alim
il faut impérativement biaser avec mini 680 Ohms 5 W sur la cathode , ca donne env. -36 V en G1
la sonorité ressemble étrangement a une 6V6 .
voila , j ai pas encore fait le plan d alim mais je pourrais le rajouter ensuite .
voila , j espère que ca plaira
comme prévu , voila la suite , un seul bémole , l ampli a tendance a saturer rapidement dans les basse genre 50 / 100 Hz , et pour cause , l OPT fait 5 K et il aurais fallut soit 6 ou 7 K .
malgré tout j ai baiser froid mais faut pas dépasser 1.8 V en l entré BF .
et le plan avec les valeurs relevées sur la partie alim
il faut impérativement biaser avec mini 680 Ohms 5 W sur la cathode , ca donne env. -36 V en G1
la sonorité ressemble étrangement a une 6V6 .
voila , j ai pas encore fait le plan d alim mais je pourrais le rajouter ensuite .
voila , j espère que ca plaira
Modifié en dernier par jmd_91 le 28 déc. 2014, 9:53, modifié 1 fois.
- jmd_91
- G5 optimiseur

- Messages : 365
- Enregistré le : 04 juil. 2013, 19:56
- Localisation : 91 Nord Essonne
Re: SE UL 6P41S
hello ,
l ampli fonctionne mais d après le datacheat du tube , celui ci en UL est très gourmand soit je remplace les deux OPT 8O en 4K env. sans modifier le montage actuel soit je remplace le TA qui lui était calculer aux valeur ci dessus : primaire 235 V / secondaire 235 V 150 mA / 6.3 V 5 A .
du coup , le TA sera refais ( j en fais faire un autre ) avec cette fois si 260 V 150 mA au secondaire .
le dernier plan a été éditer , j ai remplacer la Led rouge sur G1 de ma 6N2P par une résistance de 1.4 K , je verrais plus tard pour refaire une version plus pousser du coucou , genre +/- 6.5 W .

l ampli fonctionne mais d après le datacheat du tube , celui ci en UL est très gourmand soit je remplace les deux OPT 8O en 4K env. sans modifier le montage actuel soit je remplace le TA qui lui était calculer aux valeur ci dessus : primaire 235 V / secondaire 235 V 150 mA / 6.3 V 5 A .
du coup , le TA sera refais ( j en fais faire un autre ) avec cette fois si 260 V 150 mA au secondaire .
le dernier plan a été éditer , j ai remplacer la Led rouge sur G1 de ma 6N2P par une résistance de 1.4 K , je verrais plus tard pour refaire une version plus pousser du coucou , genre +/- 6.5 W .
Modifié en dernier par jmd_91 le 28 déc. 2014, 9:57, modifié 1 fois.
Re: SE UL 6P41S
Tu veux dire que tu bobines tes transfo toi-même?le TA sera refais ( j en fais faire un autre )
Sinon, il semblerait que Noël ne t'a pas guéri du triple post
- jmd_91
- G5 optimiseur

- Messages : 365
- Enregistré le : 04 juil. 2013, 19:56
- Localisation : 91 Nord Essonne
Re: SE UL 6P41S
j ai modifier le plan , tout est rentrer dans l ordre .
j en ferais un autre mais un poile plus puissant que je mettrais ici en re modifiant le poste initial .
Pote Gui , combien de photos sur un même message
j en ferais un autre mais un poile plus puissant que je mettrais ici en re modifiant le poste initial .
Pote Gui , combien de photos sur un même message
Re: SE UL 6P41S
Aucune idée. Essaye, tu verras bienPote Gui , combien de photos sur un même message
