Clone Vox AC4
-
ricordea
- G5 bidouilleur

- Messages : 46
- Enregistré le : 17 févr. 2017, 16:33
- Localisation : 11 - Montagne noire
Clone Vox AC4
Hello !
J'ai acheté un vieux tourne disque (1959) dans une brocante, j'ai récupéré le châssis, le haut-parleur, le transformateur d'alimentation et celui de sortie.
Je me suis inspiré du schéma du vox ac4.
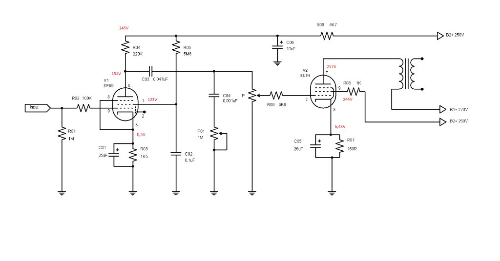
Les lampes utilisées : EZ80, EF86 et EL84 ; dans le but de faire un petit ampli de repet pour mon fils quand il passe a la maison. L'ampli fonctionne plutôt bien, il est silencieux (je l'ai testé sur la sortie d'un téléphone) le volume et la tonalité sont efficaces. Je m'interroge sur la tension de 0.5V sur la cathode de l'EF86 ? Je pensais mesurer une valeur proche de 2V ? Qu'en pensez-vous ?
J'ai acheté un vieux tourne disque (1959) dans une brocante, j'ai récupéré le châssis, le haut-parleur, le transformateur d'alimentation et celui de sortie.
Je me suis inspiré du schéma du vox ac4.
Les lampes utilisées : EZ80, EF86 et EL84 ; dans le but de faire un petit ampli de repet pour mon fils quand il passe a la maison. L'ampli fonctionne plutôt bien, il est silencieux (je l'ai testé sur la sortie d'un téléphone) le volume et la tonalité sont efficaces. Je m'interroge sur la tension de 0.5V sur la cathode de l'EF86 ? Je pensais mesurer une valeur proche de 2V ? Qu'en pensez-vous ?
- Lemontheo
- G5 Team

- Messages : 1810
- Enregistré le : 21 janv. 2011, 1:00
- Localisation : Rouen
- Contact :
Re: Clone Vox AC4
Bravo, c'est bien beau tout ça!
Pour la polarisation de la EF86, ça parait effectivement assez bas, compte tenu des 2,7V indiqués sur le schéma de l'AC4... Et d'après mes calculs, la g2 consomme autant que l'anode (0,5mA chaque)
Pour la polarisation de la EF86, ça parait effectivement assez bas, compte tenu des 2,7V indiqués sur le schéma de l'AC4... Et d'après mes calculs, la g2 consomme autant que l'anode (0,5mA chaque)
-
ricordea
- G5 bidouilleur

- Messages : 46
- Enregistré le : 17 févr. 2017, 16:33
- Localisation : 11 - Montagne noire
Re: Clone Vox AC4
Thank's !
Apres lecture de ce sujet : viewtopic.php?t=6388, j'ai modifié les résistances :
- R04 : 68K
- R05 : 1M
J'obtiens alors une tension proche de 2V (de mémoire parce que j'ai oublié mes notes sur la table de la cuisine ...
Je n'ai pas modifié la résistance R03, je n'avais pas la bonne valeur en stock.
J'ai deux questions :
- Lemonthéo : comment fais tu le calcul de l'intensité, je ne trouve pas le même résultat que toi.
- Vous achetez des assortiments de résistances ? Quelles séries de valeurs ?
-
Rimlock
- G5 guru

- Messages : 1165
- Enregistré le : 17 juil. 2018, 19:48
- Localisation : pas trop loin de l'Océan
Re: Clone Vox AC4
Attention, la lecture de la tension sur le G2 avec un multimètre est problématique car l'impédance d'entrée d'un multi est assez basse... Ça serait plus précis avec l'oscillo et une sonde 1/10... 10 Mégohms d’impédance ! 
Avec les valeur du 1er schéma je trouve 0.42 mA pour l'anode et 0.022 mA pour la G2...
Avec les valeur du 1er schéma je trouve 0.42 mA pour l'anode et 0.022 mA pour la G2...
Et de deux ! Merci les Bleus 
-
ricordea
- G5 bidouilleur

- Messages : 46
- Enregistré le : 17 févr. 2017, 16:33
- Localisation : 11 - Montagne noire
Re: Clone Vox AC4
Je guette le facteur qui doit me porter la sonde, c'est long !
Merci de me confirmer les valeurs.
Merci de me confirmer les valeurs.
-
ricordea
- G5 bidouilleur

- Messages : 46
- Enregistré le : 17 févr. 2017, 16:33
- Localisation : 11 - Montagne noire
Re: Clone Vox AC4
Ca y est, il chante !
On l'a testé hier soir avec mon fils, l'ampli fonctionne pas mal, pas (trop) de bruit parasites malgré un montage un peu a l'arrache.
Le point faible est le HP, un audax large-bande de 1959, qui sature avant que l'ampli ne soit a fond.
La V1 étant a peu prés validée, je lance aussitôt la V2 en m'inspirant de l'étage d'entrée du projet G1.
Si ca aboutit, j'envisagerai une V3 avec un HP récent, et un TS plus sympa pour remplacer le TS Audax de récup.
On l'a testé hier soir avec mon fils, l'ampli fonctionne pas mal, pas (trop) de bruit parasites malgré un montage un peu a l'arrache.
Le point faible est le HP, un audax large-bande de 1959, qui sature avant que l'ampli ne soit a fond.
La V1 étant a peu prés validée, je lance aussitôt la V2 en m'inspirant de l'étage d'entrée du projet G1.
Si ca aboutit, j'envisagerai une V3 avec un HP récent, et un TS plus sympa pour remplacer le TS Audax de récup.
- bilbo_moria
- Don Bilbo de la Vega
- Messages : 7460
- Enregistré le : 15 déc. 2004, 1:00
- Localisation : Tinteniac (35)
Re: Clone Vox AC4
Un Vox AC4 sur un bon HP, ça sonne vraiment bien => si vous avez moyen le fiston et toi, d'essayer sur un bon cab externe, ce sera cool !
-
ricordea
- G5 bidouilleur

- Messages : 46
- Enregistré le : 17 févr. 2017, 16:33
- Localisation : 11 - Montagne noire
Re: Clone Vox AC4
Je vais voir si je trouve un HP de qualité facilement et a bas cout.
Dans ce cas, il faudra aussi changer le TS qui est un 5K/2.5 ohms et probablement aussi le boitier d'origine, pour un test ca va faire beaucoup !
Le vox était un test pour voir si j'arrive a faire un ampli, le projet final est un ampli SE avec EF86/ECL86.
J'ai déjà le TA et le TS.
Dans ce cas, il faudra aussi changer le TS qui est un 5K/2.5 ohms et probablement aussi le boitier d'origine, pour un test ca va faire beaucoup !
Le vox était un test pour voir si j'arrive a faire un ampli, le projet final est un ampli SE avec EF86/ECL86.
J'ai déjà le TA et le TS.
Re: Clone Vox AC4
Tu peux peut-être voir à garder le TS (transfo de sortie, je suppose) et le brancher à des petits HP de 8 Ohms en // ?
(je me souviens d'un petit dispo chez la maison du haut-parleur, je crois, qui était conseillé comme upgrade pour le Fender Greta - je crois Visaton R10S ? )
Tout ça me rappelle que mon AC4 me manque, mais que je n'ai pas le temps de m'en remonter un, là, présentement ...
Un bémol, en passant : l'AC4 a un "rendement" assez faible. C'est facile d'avoir un ampli assez silencieux même en faisant quelques entorses aux règles de bonne pratique.
(je me souviens d'un petit dispo chez la maison du haut-parleur, je crois, qui était conseillé comme upgrade pour le Fender Greta - je crois Visaton R10S ? )
Tout ça me rappelle que mon AC4 me manque, mais que je n'ai pas le temps de m'en remonter un, là, présentement ...
Un bémol, en passant : l'AC4 a un "rendement" assez faible. C'est facile d'avoir un ampli assez silencieux même en faisant quelques entorses aux règles de bonne pratique.
-
ricordea
- G5 bidouilleur

- Messages : 46
- Enregistré le : 17 févr. 2017, 16:33
- Localisation : 11 - Montagne noire
Re: Clone Vox AC4
En effet le Visaton R10S ne coute pas grand chose !
J'ai un petit transfo de sortie adaptable, je vais essayer.
Merci
J'ai un petit transfo de sortie adaptable, je vais essayer.
Merci
-
ricordea
- G5 bidouilleur

- Messages : 46
- Enregistré le : 17 févr. 2017, 16:33
- Localisation : 11 - Montagne noire
Re: Clone Vox AC4
De retour !
J'ai décidé d'acheter un boitier histoire de faire quelque chose d'un peu propre.
Première étape, la fixation du transformateur d'alimentation. Je l'ai fixé directement sur le boitier, il n'y a pas de contre indication ?
Je dois mettre une rondelle pour espacer le transfo du boitier ? Voire un genre de silentbloc en mode audiophile ?
J'ai décidé d'acheter un boitier histoire de faire quelque chose d'un peu propre.
Première étape, la fixation du transformateur d'alimentation. Je l'ai fixé directement sur le boitier, il n'y a pas de contre indication ?
Je dois mettre une rondelle pour espacer le transfo du boitier ? Voire un genre de silentbloc en mode audiophile ?
Re: Clone Vox AC4
Bonjour,
Les bonnes valeurs pour un AC4 à EF86 sont celles-ci :

Comme préconisé à la fois par Merlin Blencowe et Richard Kuehnel le rapport entre Rg2 et RA doit être de l'ordre de 5. Sur ton clone avec 1M en Rg2 et 68k en RA , le rapport est de presque 15 et l'EF86 est déséquilibrée et manque de gain. En respectant ce schéma tu devrais obtenir un son encore meilleur que celui que tu as actuellement ( AMHA du moins)
Les bonnes valeurs pour un AC4 à EF86 sont celles-ci :

Comme préconisé à la fois par Merlin Blencowe et Richard Kuehnel le rapport entre Rg2 et RA doit être de l'ordre de 5. Sur ton clone avec 1M en Rg2 et 68k en RA , le rapport est de presque 15 et l'EF86 est déséquilibrée et manque de gain. En respectant ce schéma tu devrais obtenir un son encore meilleur que celui que tu as actuellement ( AMHA du moins)
jptrol
______________________________________________
______________________________________________
-
ricordea
- G5 bidouilleur

- Messages : 46
- Enregistré le : 17 févr. 2017, 16:33
- Localisation : 11 - Montagne noire
Re: Clone Vox AC4
Je vais en tenir compte, merci.
Edit : ce sont les valeurs de la documentation Philips.
Edit : ce sont les valeurs de la documentation Philips.
