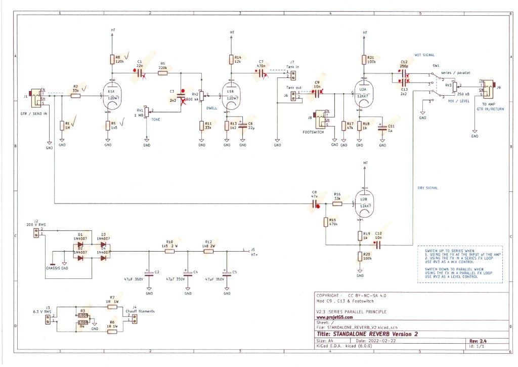
Cf mon post sur les condos vishay, selon toi l'outside foil des condos, on les oriente vers où sur ce schéma.
- C1,C7, C12 (pas besoin si silver-Mica, utile si styroflex) et C13 vers l'anode (facile)
- C3 vers R9 ?
- C9 vers le tank je dirais ?
- C8 vers la jonction R15/R16 je pense ?
- C1 vers la jonction R15/R19/R20 je pense ?
J'ai mis un point du côté du symbole condensateur pour repérer le côté "outside foil" sur mon schéma. EDIT : Tiens d'ailleurs pour tes schémas avec plusieurs versions en fonction du pcb ou non, ne te prends pas la tête à faire plusieurs version. Il te suffit d'attribuer l'empreinte que tu souhaite sur le pcb même si ce n'est pas celle lié au symbole à priori. Tu pourrais très bien mettre une empreinte de condensateur à une résistance dans kicad. Et pour les composants en trop sur le schéma par rapport au pcb, il suffit de supprimer les empreintes sur le pcb. Comme ça je fais un seul schéma propre de principe (avec prise jack etc...), mais je m'arrange avec les empreintes pour le PCB



 ..::
 ..:: 

 .
 . Je suis curieux de voir un deuxième exemplaire pour savoir si c'est inhérent à la conception ou à la réalisation....
  Je suis curieux de voir un deuxième exemplaire pour savoir si c'est inhérent à la conception ou à la réalisation....
 = tout ressoudé sur les embases de tubes à cosses
  = tout ressoudé sur les embases de tubes à cosses 
 

