Alimentation filament sur Little Bastard 30 ashdown

Espace théorique sur les lampes et l'électronique en général.
Avatar du membre
reboutte
G5 bidouilleur
G5 bidouilleur
Messages : 16
Enregistré le : 06 janv. 2015, 15:55

Alimentation filament sur Little Bastard 30 ashdown

Message non lu par reboutte »

Bonjour,
J'ai un ashdown LB30 (entre autre), ampli bass tous lampe de 30 W et j'en suis fort content.
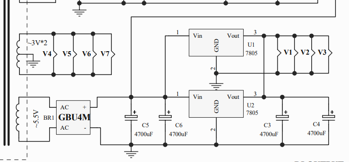
J'ai récemment demandé le schéma à ashdown, qui me l'a envoyé le lendemain de ma demande, et j'avoue être plutôt surpris par l'alim filament de la parti préamp (v1, v2 et v3)!!
alim-fil-lb30.png
Alimentation en 5 volts et que dire du montage proprement dit ! Deux régulateurs 7805 en parallèle, valeur des capas en entré sortie... bref, je crains que ce montage soit source de problèmes sur le long terme ( et me demande qui l'a dessiné !!!).
D'après ce que j'ai pu lire ici ou ailleurs, la sous alimentation des filament des tubes les usent anormalement me semble-t-il.
Je me tâte pour remplacer les régules par un seul 7806, la tension serait meilleurs et il tient 1.5 amp, suffisant pour les 3 lampes de preamp ( grosso modo 1 amp consommé).
Qu'en pensez-vous ?
Avatar du membre
Dr. Nonosse
G5 optimiseur
G5 optimiseur
Messages : 269
Enregistré le : 28 juin 2021, 21:16

Re: Alimentation filament sur Little Bastard 30 ashdown

Message non lu par Dr. Nonosse »

Bonjour,

Je pense que les deux regulateurs en parallelle sont là pour doubler l'intensité dispo et éviter d'avoir à mettre un radiateur (on a 2*1.5A pour 1A consommé donc pas besoin de dissipateur) les condos C3 et C4 jouent le rôle de réservoir.
Par ailleurs on est en tension redressée donc:
5 X (racine de 2) = 5* 1.41 = 7V
Quand le sage montre la lune, l'idiot regarde le doigt
Avatar du membre
Dr. Nonosse
G5 optimiseur
G5 optimiseur
Messages : 269
Enregistré le : 28 juin 2021, 21:16

Re: Alimentation filament sur Little Bastard 30 ashdown

Message non lu par Dr. Nonosse »

Si tu met un 7806 tu as: 6*1.41= 8.46V donc surtension et ça va bien chauffer..... voilà
Quand le sage montre la lune, l'idiot regarde le doigt
martin_rotsey
G5 optimiseur
G5 optimiseur
Messages : 163
Enregistré le : 05 juin 2015, 10:56

Re: Alimentation filament sur Little Bastard 30 ashdown

Message non lu par martin_rotsey »

Je crois voir un pont redresseur en sortie de l'enroulement (5v). Donc, la formule 5 x 1,41 va surtout nous donner le potentiel en sortie de redresseur. Mais à partir de là, nous sommes sur un courant continu. Non ?
Avatar du membre
Dr. Nonosse
G5 optimiseur
G5 optimiseur
Messages : 269
Enregistré le : 28 juin 2021, 21:16

Re: Alimentation filament sur Little Bastard 30 ashdown

Message non lu par Dr. Nonosse »

Certes oui, tu as raison. réponse trop rapide de ma part...
Quand le sage montre la lune, l'idiot regarde le doigt
Avatar du membre
McColson
Admin du site
Admin du site
Messages : 8030
Enregistré le : 07 nov. 2004, 1:00
Localisation : La Celle sur Morin
Contact :

Re: Alimentation filament sur Little Bastard 30 ashdown

Message non lu par McColson »

Attention 1.41, c'est en théorie car en pratique, y'a la chute de tension liée aux diodes, à la charge, on est plus proche de 1.2 en pratique.
Et 5.5*1.2 = 6.6V et pour que le régulateur fonctionne il faut souvent une différence de 1V entre la tension d'entrée et de sortie. C'est pour ça que remplacer tes 7805 par des 7806 risque de ne pas fonctionner au final.
Ca serait judicieux de mesurer d'ailleurs la tension en entrée de tes régulateurs, pour avoir une idée.
Avatar du membre
reboutte
G5 bidouilleur
G5 bidouilleur
Messages : 16
Enregistré le : 06 janv. 2015, 15:55

Re: Alimentation filament sur Little Bastard 30 ashdown

Message non lu par reboutte »

Dr. Nonosse a écrit : 08 déc. 2021, 9:00 Bonjour,

Je pense que les deux regulateurs en parallelle sont là pour doubler l'intensité dispo et éviter d'avoir à mettre un radiateur (on a 2*1.5A pour 1A consommé donc pas besoin de dissipateur) les condos C3 et C4 jouent le rôle de réservoir.
Par ailleurs on est en tension redressée donc:
5 X (racine de 2) = 5* 1.41 = 7V
Effectivement, on pourrait penser que mettre deux régulateurs en // permettent de diminuer le courant délivré par chaque régulateur, mais cela ne se passe pas comme cela. En effet, il est plus probable qu'étant donné que les régulateurs ont des tension légèrement différentes (tolérances de fabrication), un des régulateur va débité dans l'autre, ce qui au contraire de ce que l'on pourrais imaginé va augmenter la dissipation des régulatuers (donc exactement le contraire de ce qui serait rechercher). Quoiqu'il en soit, en farfouillant sur le web, je n'ai pas trouvé une seul fois cette proposition aussi simpliste pour augmenter le courant de sorti de ce type de régulateur, sauf à ajouter des diodes en sortie.
Quand a c3 / c4 de même valeur que les condos placés avant le régulateur, bah, j'ai jamais vue ça non plus et les datasheet ne préconisent pas vraiment ce genre de chose.
Bref, tous ça pour dire qu'effectivement, des mesures s'imposent avant toutes actions, ne serait-ce que pour connaitre ce que j'ai en entré des régulateurs et du type de régulateur à utiliser ( low drop éventuellement)

Sinon, avez vous des expériences de sous alimentation de filaments ?
Rimlock
G5 guru
G5 guru
Messages : 1172
Enregistré le : 17 juil. 2018, 19:48
Localisation : pas trop loin de l'Océan

Re: Alimentation filament sur Little Bastard 30 ashdown

Message non lu par Rimlock »

reboutte a écrit : 07 déc. 2021, 23:49 Bonjour,
J'ai un ashdown LB30 (entre autre), ampli bass tous lampe de 30 W et j'en suis fort content.

Qu'en pensez-vous ?
Ben touche à rien et te pose pas de question, joue ! Ashdown n'est pas réputé être une daube :groupe:

Sinon, oui, un régulateur demande une tension d'entrée supérieure à sa tension nominal pour bien fonctionner et non c'est pas conseillé de les mettre en // (ou alors faut les appairer précisément ? )... Vaut mieux un seul qui pilote un transistor de puissance, mais la tension d'entrée doit être encore plus élevée d'un volt environ et ça n'ira pas sur ton transfos 5.5Vac...
Et de deux ! Merci les Bleus :lol:
Avatar du membre
Dr. Nonosse
G5 optimiseur
G5 optimiseur
Messages : 269
Enregistré le : 28 juin 2021, 21:16

Re: Alimentation filament sur Little Bastard 30 ashdown

Message non lu par Dr. Nonosse »

Quoiqu'il en soit, en farfouillant sur le web, je n'ai pas trouvé une seul fois cette proposition aussi simpliste pour augmenter le courant de sorti de ce type de régulateur, sauf à ajouter des diodes en sortie.

allez cadeau:
https://www.sonelec-musique.com/electro ... nsion.html

Solution maintes fois utilisés de mon coté, pas d’apparemment, juste des résistances sommatrices.
Quand le sage montre la lune, l'idiot regarde le doigt
Rimlock
G5 guru
G5 guru
Messages : 1172
Enregistré le : 17 juil. 2018, 19:48
Localisation : pas trop loin de l'Océan

Re: Alimentation filament sur Little Bastard 30 ashdown

Message non lu par Rimlock »

Ah ah ! Oui avec des R ou des diodes en série derrière... Et donc chute de tension ! Alors que justement là on est déjà trop juste :roll:
Et de deux ! Merci les Bleus :lol:
Avatar du membre
Dr. Nonosse
G5 optimiseur
G5 optimiseur
Messages : 269
Enregistré le : 28 juin 2021, 21:16

Re: Alimentation filament sur Little Bastard 30 ashdown

Message non lu par Dr. Nonosse »

Le circuit avec les diodes en sortie de chaque régulateur occasionne une chute de tension de 0,6 V à 1 V en sortie, selon le courant consommé. C'est pourquoi on peut ajouter une diode au niveau de la broche qui est normalement reliée à la masse, pour décaler de 0,6 V vers le haut, la tension de sortie normale [...] En utilisant des résistances à la place des diodes, la chute de tension dépend là aussi du courant de sortie et de la valeur des résistances. Elle est plus faible si les résistances n'ont pas une valeur trop grande [...]Par exemple avec une résistance de 0,22 ohms et pour un courant de sortie de 1 A par régulateur, la chute de tension est de 0,22 V
Bof! avec deux lm 7806 ça devrai le faire :dance:
Quand le sage montre la lune, l'idiot regarde le doigt
Rimlock
G5 guru
G5 guru
Messages : 1172
Enregistré le : 17 juil. 2018, 19:48
Localisation : pas trop loin de l'Océan

Re: Alimentation filament sur Little Bastard 30 ashdown

Message non lu par Rimlock »

Non, t'as pas suivi... :non: La tension d'entrée est trop faible :??:
Et de deux ! Merci les Bleus :lol:
Avatar du membre
Dr. Nonosse
G5 optimiseur
G5 optimiseur
Messages : 269
Enregistré le : 28 juin 2021, 21:16

Re: Alimentation filament sur Little Bastard 30 ashdown

Message non lu par Dr. Nonosse »

J'ai peut-être la solution:
https://www.mouser.fr/datasheet/2/294/ ... 279630.pdf

Si on part du postulat de Mc Colson avec un facteur de 1.2, on a 5.5*1.2=6.6 V
Avec des low drop comme suggérés plus haut, par exemple type NJM2386 on a un drop de 0.2V donc 6.4V - les 0.22V des résistances: avec un modèle 6.3V c'est court des genoux avec un 6 V ça peut le faire?
Quand le sage montre la lune, l'idiot regarde le doigt
Avatar du membre
McColson
Admin du site
Admin du site
Messages : 8030
Enregistré le : 07 nov. 2004, 1:00
Localisation : La Celle sur Morin
Contact :

Re: Alimentation filament sur Little Bastard 30 ashdown

Message non lu par McColson »

Commençons déjà par faire une mesure avant les 7805
Répondre