[NEW] G5 15th Anniversary
- warteko
- G5 optimiseur

- Messages : 308
- Enregistré le : 30 mars 2008, 1:00
- Localisation : 68 Riedisheim
Re: [NEW] G5 15th Anniversary
En fait si j'ai tout bien compris, il y a 3 FETs, car on peut l'utiliser en mode "stand alone" en entrée guitare donc avec un étage de gain en plus. Mais en mode "insertion" ou l'on chope le signal en sortie de tone stack, le premier FET est tout simplement ignoré...
D'où les deux entrées du PCB, "InA" et "InB".
Il n'en reste pas moins qu'effectivement un FET joue le role de V4B. Il faut bien amplifier le signal en sortie du tank, non ? Et puis on n'a qu'un étage de gain, et le signal en sortie de tank est quand même bien "dark" et lissé des attaques, y'a pas trop grand chose à colorer...
D'où les deux entrées du PCB, "InA" et "InB".
Il n'en reste pas moins qu'effectivement un FET joue le role de V4B. Il faut bien amplifier le signal en sortie du tank, non ? Et puis on n'a qu'un étage de gain, et le signal en sortie de tank est quand même bien "dark" et lissé des attaques, y'a pas trop grand chose à colorer...
- Dr. Nonosse
- G5 optimiseur

- Messages : 269
- Enregistré le : 28 juin 2021, 21:16
Re: [NEW] G5 15th Anniversary
Un peu curieux comme système, intéressant en "standalone" façon pédale d'effet, un peu disproportionné pour notre besoin ici.En fait si j'ai tout bien compris, il y a 3 FETs, car on peut l'utiliser en mode "stand alone" en entrée guitare donc avec un étage de gain en plus. Mais en mode "insertion" ou l'on chope le signal en sortie de tone stack, le premier FET est tout simplement ignoré...
D'où les deux entrées du PCB, "InA" et "InB".
On est bien d'accord, mais cela ne fait-il pas doublon avec la V2 A et B du schéma du G5 15th anniversary?Il n'en reste pas moins qu'effectivement un FET joue le rôle de V4B. Il faut bien amplifier le signal en sortie du tank, non ?
Et bien justement, je me pose la question, oui le son est filtré avec un passe bas pour virer les graves pas compatible avec une réverb à ressorts: ça fait de la boueEt puis on n'a qu'un étage de gain, et le signal en sortie de tank est quand même bien "dark" et lissé des attaques, y'a pas trop grand chose à colorer...
Mes craintes viennent du fait, et je peux me tromper largement, sur la création d'harmoniques différentes entre les lampes et les FET.
Autre question:
Peut-on considérer le P1 de 100K du schéma de la réverb comme l'équivalent de R21 "Send level" (25K Lin)
Bien à vous....
Quand le sage montre la lune, l'idiot regarde le doigt
- warteko
- G5 optimiseur

- Messages : 308
- Enregistré le : 30 mars 2008, 1:00
- Localisation : 68 Riedisheim
Re: [NEW] G5 15th Anniversary
Je ne pense pas que cela fasse doublon avec V2, il faut bien amplifier le signal de la réverb avant de mélanger avec le signal "sec", et puis V2A me semble en cathode follower, c'est pas ce qui va amener du gain. Le FET va remonter le signal de la reverb mais ça reste linéaire. Sinon, faudra ajouter une triode.
Re: [NEW] G5 15th Anniversary
Bonjour,
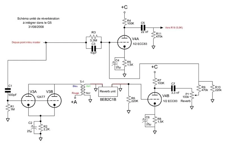
J'ai une petite question pour McColson au sujet de l'implantation de la Reverb dans le schéma du G5 15th Anniversary.
Sur mon G5, j'ai la reverb classique, repostée plus haut par Dr. Nonosse, et implantée entre R17 ou (master) et R18 sur le schéma original du G5, après la boucle...
Cette Reverb a une 12AX7 avec ces deux parties V4A et V4B.
La partie V4A est située après la résistance R3 de 3.3M et le condensateur C3 de 10pF (schéma Reverb).
Or, sur le schéma G5 15th Anniversary, la reverb doit se connecter entre les points ou la résistance R15 et le condensateur C7 (similaire au R3 et C3 du schéma Reverb).
Est ce qu'à ce moment là, V4b , la deuxième 1/2 12AX7 est inutile ?
Dans ce cas, cette 1/2 12AX7 peut-elle être utilisée pour un Tremolo?
Cela correspondrait au schéma Reverb d'un Princeton Reverb AA1164?
J'ai une petite question pour McColson au sujet de l'implantation de la Reverb dans le schéma du G5 15th Anniversary.
Sur mon G5, j'ai la reverb classique, repostée plus haut par Dr. Nonosse, et implantée entre R17 ou (master) et R18 sur le schéma original du G5, après la boucle...
Cette Reverb a une 12AX7 avec ces deux parties V4A et V4B.
La partie V4A est située après la résistance R3 de 3.3M et le condensateur C3 de 10pF (schéma Reverb).
Or, sur le schéma G5 15th Anniversary, la reverb doit se connecter entre les points ou la résistance R15 et le condensateur C7 (similaire au R3 et C3 du schéma Reverb).
Est ce qu'à ce moment là, V4b , la deuxième 1/2 12AX7 est inutile ?
Dans ce cas, cette 1/2 12AX7 peut-elle être utilisée pour un Tremolo?
Cela correspondrait au schéma Reverb d'un Princeton Reverb AA1164?
- McColson
- Admin du site

- Messages : 8069
- Enregistré le : 07 nov. 2004, 1:00
- Localisation : La Celle sur Morin
- Contact :
Re: [NEW] G5 15th Anniversary
Salut,
Alors je rentre tout juste de congés, de mémoire, j'ai 2-3 schémas de réverbe qu'il va falloir tester pour être malin et efficace.
- y'a le classique étage de reverbe fender à base de 12AT7 en parallèle avec transfo puis une triode de 12AX7 pour remonter le signal en sortie. Comme posté plus haut. (mais cela nécessite 2 tubes supplémentaires)
download/file.php?id=3663&mode=view
- Jptrol nous à sorti aussi quelques choses qu'il faut que je retrouve
- Et la dernière idée, c'est d'utiliser une 12DW7, avec un schéma de Lemontheo
D'ailleurs pour la 1ere Option, le schéma était déjà pondu et la numérotation apparaissait déjà dans la BOM, d'où les Rv ou Cv
(v pour reVerb)
Je retrouve les autres schémas et on en discute.
Alors je rentre tout juste de congés, de mémoire, j'ai 2-3 schémas de réverbe qu'il va falloir tester pour être malin et efficace.
- y'a le classique étage de reverbe fender à base de 12AT7 en parallèle avec transfo puis une triode de 12AX7 pour remonter le signal en sortie. Comme posté plus haut. (mais cela nécessite 2 tubes supplémentaires)
download/file.php?id=3663&mode=view
- Jptrol nous à sorti aussi quelques choses qu'il faut que je retrouve
- Et la dernière idée, c'est d'utiliser une 12DW7, avec un schéma de Lemontheo
D'ailleurs pour la 1ere Option, le schéma était déjà pondu et la numérotation apparaissait déjà dans la BOM, d'où les Rv ou Cv
Je retrouve les autres schémas et on en discute.
Re: [NEW] G5 15th Anniversary
Bonjour Matthieu et les autres,
Le quelque chose , si je me souviens bien moi-même, était une solution calculée autour d'un module Belton et de 3 LND150. Tout compte fait j'en viens à penser qu' il y aurait un côté trahison dans cette solution et certains n'aimeront carrément pas . Bilbo par exemple ! Ce ne sera sûrement pas moi qui lui jetterais la pierre ! Pour rester dans l'esprit G5,en rester aux tubes serait la bonne idée je pense.
En matière de reverb à tubes , il y aurait deux écoles si l'on en croit l'excellent article de Richard Kuehnel/ Dave Hunter ici :
https://www.ampbooks.com/mobile/classic ... ts/reverb/
Donc les adeptes de la 6G15 et ceux des réverbs intégrées dans les amplis. En utilisant la première j'ai trouvé que le TONE CONTROL apportait un réel plus par rapport au simple MIX. Vu le faible nombre de composants que ça représente (un pot et une capa) ça pourrait apporter une touche d'originalité dans notre schéma , non ?
Amicalement
Le quelque chose , si je me souviens bien moi-même, était une solution calculée autour d'un module Belton et de 3 LND150. Tout compte fait j'en viens à penser qu' il y aurait un côté trahison dans cette solution et certains n'aimeront carrément pas . Bilbo par exemple ! Ce ne sera sûrement pas moi qui lui jetterais la pierre ! Pour rester dans l'esprit G5,en rester aux tubes serait la bonne idée je pense.
En matière de reverb à tubes , il y aurait deux écoles si l'on en croit l'excellent article de Richard Kuehnel/ Dave Hunter ici :
https://www.ampbooks.com/mobile/classic ... ts/reverb/
Donc les adeptes de la 6G15 et ceux des réverbs intégrées dans les amplis. En utilisant la première j'ai trouvé que le TONE CONTROL apportait un réel plus par rapport au simple MIX. Vu le faible nombre de composants que ça représente (un pot et une capa) ça pourrait apporter une touche d'originalité dans notre schéma , non ?
Amicalement
jptrol
______________________________________________
______________________________________________
- warteko
- G5 optimiseur

- Messages : 308
- Enregistré le : 30 mars 2008, 1:00
- Localisation : 68 Riedisheim
Re: [NEW] G5 15th Anniversary
Quelques éléments de réflexion autour de la reverb, chez notre ami Merlin :
http://www.valvewizard.co.uk/reverbdriver.html
http://www.valvewizard.co.uk/reverbdriver.html
Re: [NEW] G5 15th Anniversary
Bonne pioche Warteko ! Merlin nous enchante en nous montrant comment nous passer de transformateur : à creuser !
jptrol
______________________________________________
______________________________________________
Re: [NEW] G5 15th Anniversary
Outre l'article de Merlin cité par Warteko voici d'autres lectures édifiantes sur le sujet :
https://guitar.com/guides/diy-workshop/ ... amplifier/
Voir le site de Rod Elliott (lien cité par Merlin mais cassé sur son site)
https://sound-au.com/articles/reverb.htm
Beaucoup d'articles (Rod Elliot en particulier) traitent de drivers à transistors et ne sont pas tout à fait pertinents pour notre projet.
Accutronics n'a pas donné assez de détails ( quand ce ne sont pas des détails faux !) quant à ses tanks
http://www.accutronicsreverb.com/main/? ... 05_05.html. Il faut se fier aux mesures faites par Merlin et Rod Elliot. Je suis en train de faire un tableau récapitulatif.
EDIT 1 : sur le sujet j'ai découvert un site qui est une vraie mine d'or sur le sujet : PROJETG5 ! Vous connaissez ?

La discussion avec notamment a-waï avait déjà fait rage ici :
http://www.projetg5.com/phpbb3/viewtopic.php?t=2957
Evidemment ça date de 12 ans et beaucoup de liens sont cassés. Le plus drôle c'est que quelqu'un proposait déjà d'intégrer une réverb sans transfo dans le G5 !
EDIT 2 : Finalement après lectures bien méditées de tout ce qui précède , j'ai pu faire un schéma qui fonctionne très bien ( sur le papier !) en ajoutant au G5-15thANN une réverb analogique à ressorts avec un seul tube et sans transfo. On utilise les tanks 8F qui présentent la plus forte impédance d'entrée (1925 ohms). Accutronics préconise de travailler avec un courant nominal ( proche de la saturation !) dépendant du nbre de tours de la self d'entrée du tank. On comprend bien que cette préconisation n'est pas respectée sur les amplis "historiques" FENDER et autres où l'entrée de la réverb se fait après le TS et le volume qui modifient du tout au tout les niveaux , ce qui explique aussi la débauche de moyens mis en jeu dans la préamplification afin d'être sûr de toujours atteindre un niveau acceptable. Le premier article cité en haut de mon post mentionne les amplis SWART et aussi pour quelques-uns AMPEG qui ont remonté l'entrée de la reverb en amont après le premier étage en tout cas avant le TS et le volume. C'est ce que j'ai retenu pour faire les calculs . Le niveau d'entrée est quand même atténué par un DWELL car il dépend de la puissance des micros de la guitare.
On utilise la technique du générateur de courant montrée par le Valvewizard dans son article (cf plus haut dans le fil). Elle permet d'assurer un courant plus constant sur toute la plage de fréquence utile pour la réverb : en gros de 300 à 5 kHz. Au lieu d'utiliser une double 12AU7 , j'utilise une ECC99 plus puissante (fabriquée en grande série par J&J) et j'attaque l'impédance de 1925 ohms par une résistance de 10k soit un facteur 5
Voici le tableau de référence Accutronics :

Et le schéma que je propose de tester et d'ajuster (cliquer pour agrandir) :

https://guitar.com/guides/diy-workshop/ ... amplifier/
Voir le site de Rod Elliott (lien cité par Merlin mais cassé sur son site)
https://sound-au.com/articles/reverb.htm
Beaucoup d'articles (Rod Elliot en particulier) traitent de drivers à transistors et ne sont pas tout à fait pertinents pour notre projet.
Accutronics n'a pas donné assez de détails ( quand ce ne sont pas des détails faux !) quant à ses tanks
http://www.accutronicsreverb.com/main/? ... 05_05.html. Il faut se fier aux mesures faites par Merlin et Rod Elliot. Je suis en train de faire un tableau récapitulatif.
EDIT 1 : sur le sujet j'ai découvert un site qui est une vraie mine d'or sur le sujet : PROJETG5 ! Vous connaissez ?
La discussion avec notamment a-waï avait déjà fait rage ici :
http://www.projetg5.com/phpbb3/viewtopic.php?t=2957
Evidemment ça date de 12 ans et beaucoup de liens sont cassés. Le plus drôle c'est que quelqu'un proposait déjà d'intégrer une réverb sans transfo dans le G5 !
EDIT 2 : Finalement après lectures bien méditées de tout ce qui précède , j'ai pu faire un schéma qui fonctionne très bien ( sur le papier !) en ajoutant au G5-15thANN une réverb analogique à ressorts avec un seul tube et sans transfo. On utilise les tanks 8F qui présentent la plus forte impédance d'entrée (1925 ohms). Accutronics préconise de travailler avec un courant nominal ( proche de la saturation !) dépendant du nbre de tours de la self d'entrée du tank. On comprend bien que cette préconisation n'est pas respectée sur les amplis "historiques" FENDER et autres où l'entrée de la réverb se fait après le TS et le volume qui modifient du tout au tout les niveaux , ce qui explique aussi la débauche de moyens mis en jeu dans la préamplification afin d'être sûr de toujours atteindre un niveau acceptable. Le premier article cité en haut de mon post mentionne les amplis SWART et aussi pour quelques-uns AMPEG qui ont remonté l'entrée de la reverb en amont après le premier étage en tout cas avant le TS et le volume. C'est ce que j'ai retenu pour faire les calculs . Le niveau d'entrée est quand même atténué par un DWELL car il dépend de la puissance des micros de la guitare.
On utilise la technique du générateur de courant montrée par le Valvewizard dans son article (cf plus haut dans le fil). Elle permet d'assurer un courant plus constant sur toute la plage de fréquence utile pour la réverb : en gros de 300 à 5 kHz. Au lieu d'utiliser une double 12AU7 , j'utilise une ECC99 plus puissante (fabriquée en grande série par J&J) et j'attaque l'impédance de 1925 ohms par une résistance de 10k soit un facteur 5
Voici le tableau de référence Accutronics :

Et le schéma que je propose de tester et d'ajuster (cliquer pour agrandir) :

Modifié en dernier par jptrol le 24 mai 2022, 15:04, modifié 4 fois.
jptrol
______________________________________________
______________________________________________
- Lemontheo
- G5 Team

- Messages : 1814
- Enregistré le : 21 janv. 2011, 1:00
- Localisation : Rouen
- Contact :
Re: [NEW] G5 15th Anniversary
L'idée est très alléchante. J'aime beaucoup.
À tester.
Après, l'ECC99 consomme 800mA en chauffage!
À tester.
Après, l'ECC99 consomme 800mA en chauffage!
Re: [NEW] G5 15th Anniversary
C'est vrai , c'est le point faible. Mais le PT donne 3.3 A en chauffage et au bilan avec l'ECC99 on est à 2.9 A. Reste une petit place pour une 12AX7 au cas où
jptrol
______________________________________________
______________________________________________
Re: [NEW] G5 15th Anniversary
Ca c'est intéressant, vraiment. Je fais des recherches sur le sujet des réverb. sans transfos depuis un paquet de temps et tous les schémas sont au mieux illisilbles, la plupart du temps introuvables.
Donc ce que tu proposes c'est un schéma qui "shunte" plusieurs étages de pré-amp ...
Donc ce que tu proposes c'est un schéma qui "shunte" plusieurs étages de pré-amp ...
- McColson
- Admin du site

- Messages : 8069
- Enregistré le : 07 nov. 2004, 1:00
- Localisation : La Celle sur Morin
- Contact :
Re: [NEW] G5 15th Anniversary
Intéressant ton circuit jptrol , donc tu injectes du clean dans la réverbe et tu additionnes les 2 signaux à la fin, j'aimerais bien entendre ce que ça donne car le son saturé ne sera pas réverbéré du coup.
D'ailleurs, j'avais mis la 3M3//10pf pour calmer aussi le signal avant la 3eme triode pour avoir toute la palette sonore du clean à un gros overdrive. Je pense qu'il faudrait le conserver.
D'ailleurs, j'avais mis la 3M3//10pf pour calmer aussi le signal avant la 3eme triode pour avoir toute la palette sonore du clean à un gros overdrive. Je pense qu'il faudrait le conserver.
-
Rimlock
- G5 guru

- Messages : 1203
- Enregistré le : 17 juil. 2018, 19:48
- Localisation : pas trop loin de l'Océan
Re: [NEW] G5 15th Anniversary
L'inconvénient de ce schéma c'est que le niveau de la reverb sera constant. Et donc chaque fois que tu ajustes le volume il faut aussi ajuster la reverb. Dans le schéma Fender, le niveau de sortie de la reverb reste à peu près proportionnel au volume. Plus exactement le niveau d'injection reste en relation avec le volume mais ça joue aussi sur le temps de réverbération ! Sur le Vibroking on a un potar sur la réverb couplé au potar de volume (potar double)...
Sinon, pourquoi cette aversion au transfo ?
Sinon, pourquoi cette aversion au transfo ?
Et de deux ! Merci les Bleus 


..:: 