circuit imprimé ampli à tubes

Pour la conception et la réalisation de vos amplis.
alamature
G5 constructeur
G5 constructeur
Messages : 54
Enregistré le : 29 mai 2019, 9:23

circuit imprimé ampli à tubes

Message non lu par alamature »

Bonjour à toutes et à tous !
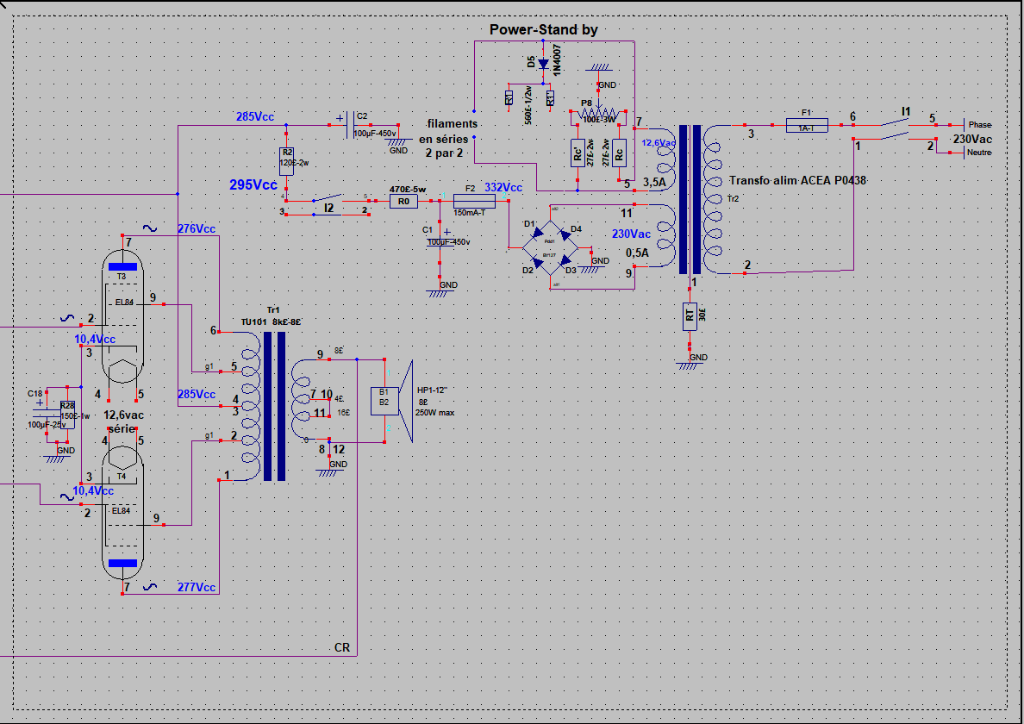
Avec l'aide de plusieurs inscrits sur ce site mon schéma d'origine a été modifié . Maintenant je l'ai positionné sur un circuit imprimé simple face .
Ma question est la suivante : Le positionnement des composants vous parait-il correct ? C'est le premier CI que je dessine avec des tubes audio .
Toutes vos remarques seront les bienvenues !
Ci joint les pièces jointes (mofifiées).
Ampli guitare 15W.png
Ampli guitare 15W - 1 de 2.png
Ampli guitare 15W - 2 de 2.png
Merci pour vos réponses
cordialement
Modifié en dernier par alamature le 23 déc. 2020, 10:30, modifié 1 fois.
Myn Donos
G5 guru
G5 guru
Messages : 674
Enregistré le : 16 mai 2012, 18:50
Localisation : Toulouse

Re: circuit imprimé ampli à tubes

Message non lu par Myn Donos »

Bonjour,

Je ne saurai pas me prononcer sur tout, mais un truc que je te conseillerai, c'est de ne pas passer ton 12.6V alternatif sur le circuit, car cela va rayonner fortement. Il vaudrait mieux le câbler "en l'air" en torsadant l'aller et le retour ensemble pour limiter les rayonnements.

De même, éviter les coudes à 90°. Il vaut mieux mettre du 45°.

Voilou, d'autres préciseront surement des choses que je n'ai pas vu ;)

A bientôt!
François
Avatar du membre
McColson
Admin du site
Admin du site
Messages : 8030
Enregistré le : 07 nov. 2004, 1:00
Localisation : La Celle sur Morin
Contact :

Re: circuit imprimé ampli à tubes

Message non lu par McColson »

Et les résistances de grille le plus près possible du tube !
Avatar du membre
Carole
G5 optimiseur
G5 optimiseur
Messages : 231
Enregistré le : 16 avr. 2014, 22:25
Localisation : Bretagne

Re: circuit imprimé ampli à tubes

Message non lu par Carole »

Pourquoi pas en double face?
Il faut éviter au maximum les straps, surtout en diagonale, R14>T2-7 et ceux qui passent sous d'autre composants, R16/C16>T2-8 qui passe sous C15, ou totalement inutile comme en bas à droite ,chauffage 5-tr2.
Les connections des potentiomètres sur le coté du circuit.
Rien ne justifie l'orientation de C4, un quart de tour dans le sens horaire.
Places les composants avant de router, il y a plein de place il faut l'utiliser.
Rappelle-toi de vivre et n'oublie pas d'aimer. Julia F.K. (Squeezers)
Avatar du membre
Pote Gui
G5 Team
G5 Team
Messages : 4469
Enregistré le : 15 mai 2012, 11:07
Localisation : Lyon (69)

Re: circuit imprimé ampli à tubes

Message non lu par Pote Gui »

Tiens? Et pourquoi faut-il éviter au maximum les straps? Y a-t-il une raison électrique ou c'est juste pratico-esthétique?
Rimlock
G5 guru
G5 guru
Messages : 1172
Enregistré le : 17 juil. 2018, 19:48
Localisation : pas trop loin de l'Océan

Re: circuit imprimé ampli à tubes

Message non lu par Rimlock »

Ben à la limite, si tu ne mets que des straps ça devient............. du point à point :banane:
Et de deux ! Merci les Bleus :lol:
Avatar du membre
Carole
G5 optimiseur
G5 optimiseur
Messages : 231
Enregistré le : 16 avr. 2014, 22:25
Localisation : Bretagne

Re: circuit imprimé ampli à tubes

Message non lu par Carole »

Une source d'erreur, généralement plus mal soudés que les autres composants, c'est qu'un strap, c'est deux soudures en plus donc si tu peux l’éviter pourquoi s'en priver.
Rappelle-toi de vivre et n'oublie pas d'aimer. Julia F.K. (Squeezers)
alamature
G5 constructeur
G5 constructeur
Messages : 54
Enregistré le : 29 mai 2019, 9:23

Re: circuit imprimé ampli à tubes

Message non lu par alamature »

Bonjour à toutes et à tous !
Après un temps de fonctionnement (à 600km) mon ampli est revenu .(distorsion
J'ai fais 3 photos sur l'oscillo .
a): gain à 12% - master à 100% - voir :
IMGP0164.JPG
b): gain au 1/4 - master à 50% - voir:
IMGP0165.JPG
c): gain au 1/4 - master à 100% - voir :
IMGP0166.JPG
Aperçu de l'ampli :
IMGP0168.JPG
IMGP0169.JPG
aperçu du CI et de l'implantation :
Capture d’écran 2020-12-22 162700.png
Comment je peux éliminer cette distorsion ?
Je pense qu'elle est induite par la moitié de T1 et il ni a pas beaucoup de composants en liste!
Choix de l'endroit de fonctionnement sur la courbe mal choisi (Je ne sais pas faire )
Vos avis sont les biens venus !
cordialement
Avatar du membre
Pote Gui
G5 Team
G5 Team
Messages : 4469
Enregistré le : 15 mai 2012, 11:07
Localisation : Lyon (69)

Re: circuit imprimé ampli à tubes

Message non lu par Pote Gui »

Hmmm, m'étonnerais que ce soit au niveau de V1 puisque tu obtiens de la distorsion en augmentant le master et non pas le gain... Le problème vient de ce qui suit le master, pas de ce qui se trouve avant.
alamature
G5 constructeur
G5 constructeur
Messages : 54
Enregistré le : 29 mai 2019, 9:23

Re: circuit imprimé ampli à tubes

Message non lu par alamature »

Bonjour Pote Gui !
Tu as raison ! Malgré que j'obtienne une forte distorsion sur la sortie du tube de pré amplification ,le problème vient de T2 (déphaseur).
Celui ci est placé près des diodes de redressement et de l'alim 12,6Vac ;Ils envoient des perturbations sur ses composants très proche .
J'ai érigé un mur (je ne suis pourtant pas trump !)avec une mise à la masse entre ces deux groupes et maintenant pas de distorsion. voir:
IMGP0171.JPG
Le gain est à 50% et le master à 100%.
J'ai une amplification de pratiquement 10.avec peu de distorsion .
La prochaine fois je mets l'alim à part avec blindage !
(Faire de la plomberie c'est plus simple on voit les fuites !)
Merci et bonne fêtes de fin d'année !
Modifié en dernier par alamature le 27 déc. 2020, 14:01, modifié 1 fois.
Avatar du membre
bilbo_moria
Don Bilbo de la Vega
Messages : 7460
Enregistré le : 15 déc. 2004, 1:00
Localisation : Tinteniac (35)

Re: circuit imprimé ampli à tubes

Message non lu par bilbo_moria »

:good:
Avatar du membre
McColson
Admin du site
Admin du site
Messages : 8030
Enregistré le : 07 nov. 2004, 1:00
Localisation : La Celle sur Morin
Contact :

Re: circuit imprimé ampli à tubes

Message non lu par McColson »

Bien joué !
Avatar du membre
Pote Gui
G5 Team
G5 Team
Messages : 4469
Enregistré le : 15 mai 2012, 11:07
Localisation : Lyon (69)

Re: circuit imprimé ampli à tubes

Message non lu par Pote Gui »

La prochaine fois je mets l'alim à part
C'est généralement conseillé, sauf à s'en prémunir par des moyens idoines.
Répondre