Bonjour,
J'ai un 
ampli similaire à la maison qui est basé sur le 
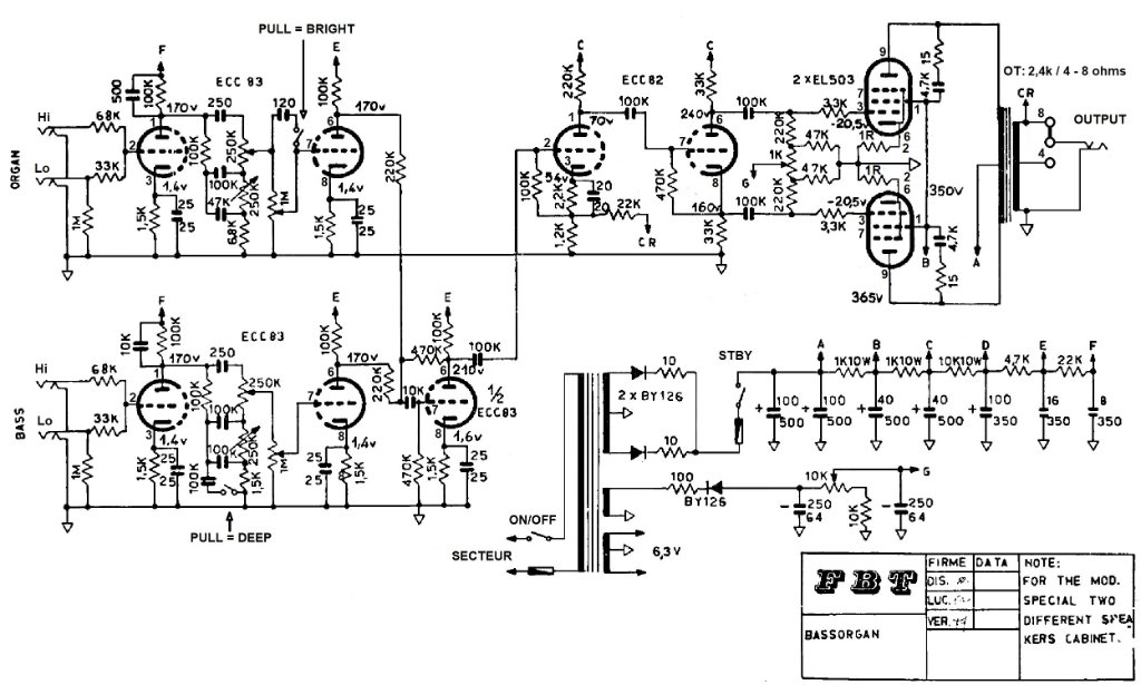
FBT-500 (modèle d'exportation destiné à la France). Et j'ai un souci similaire de "bruit" dès que les lampes se mettent à débiter. 
Mis à part ça, l'ampli fonctionne nickel (trémolo réverbe, préampli, PI, étage de puissance) autant au niveau du jeu à la guitare que lors de la mesure des tensions d'alimentation . Petit bémol pour la tension après la 1ère résistance de filtrage 1k qui consomme nettement plus que les 5mA envisagés sur le schéma.
Mais le bruit de fond  est juste pénible. Je l'ai localisé sur le bloc de puissance. J'ai cherché partout (condensateurs chimiques, diodes, soudures sèches, condos de découplage, bias, pose d'un humdinger en remplacement du point milieu à la masse,....). Plus dune semaine de casse-tête sans issue jusqu'ici.
Du coup, ce petit tombe à pic pour moi !
 
 
   
 
Je vais regarder du côté de la contre-réaction, bien que le code couleur de la résistance soit ok.
Mais je voudrais rebondir sur un point de la discussion qui m'a soulevé pas mal d'interrogations :
Patrick01 a écrit : 04 sept. 2023, 12:48
J'ai effectivement recâblé le secondaire du transfo de sortie pour pouvoir utiliser l'enroulement 4ohms qui n'était pas cablé mais j'ai bien remis la CR comme à l'origine sur la sortie 8ohms, et la masse en commun.
 
J'ai fait la même démarche. Mais en testant l'OT, je me suis rendu compte que la sortie utilisée donnait un rapport d'enroulement de 12,5:1  
 
 
Et en testant l'enroulement "condamné", j'obtiens un rapport de 18  
 
 
Heu.... ça donne un primaire Plate to Plate de 1250 ohms !?!? 
 
 
  
 
Je pense que la sortie utilisé en 8 ohms (le cab est bien en 8 ohms) ressemble plus à une sortie 16 ohms (2k5). Et donc, l'autre sortie correspondrait à une sortie 8 ohms  
 
 
Patrick01, As-tu testé ton transfo de sortie pour trouvé la valeur des secondaires en 4 et 8 ohms ?