Dans le cadre d'un projet, pour des raisons "mécaniques" si je puis dire, je préfère utiliser un PT CT : c'est un ampli que je fais habituellement en tête et on me le demande dans un combo format 5E3 ; et les châssis TT type 5E3 sont percés pour un transfo traversant type ... 5E3, ce serait donc 'achement plus pratique pour moi (d'autant qu'un transfo monté "en surface" fera un porte à faux important sur un 5E3 ... remarque, je vais avoir le pb avec l'OT, mais prenons les problèmes les uns après les autres).
Mon ampli est un SE à KT88, biasé gentiment autour de 110mA (400 et quelques volts) + mettons 10mA pour la partie préamp, à la louche, donc 120mA au total. Chez TT, ils proposent le Hammond 291BEX 330-0-330 130mA qui semble pas mal correspondre à mes besoins (notamment bien adapté au châssis 5E3). Ils proposent également un InMadOut qui sait sortir 300mA pour ceux qui veulent fabriquer un 53 6L6, j'ai au moins un plan B !
Ma p'tite tête me dit "souviens-toi de Jojo qui gueulait un peu contre les PT à point milieu, préférant de loin les redressements à pont de diode", et donc je creuse un peu le sujet.
Chez Hammond, ils nous disent : fullwave capacitor input load ? I.D.C. = 1,00 x Sec I.A.C. ce que je comprends comme "tu veux 120mA ? le transfo que tu vises fournit 130mA ? Roule ma poule" (ce qui me va bien) - Source : http://www.hammondmfg.com/pdf/5c007.pdf
Toujours méfiant, j'fais un coup de PSUD et je vois (ou bien je crois voir) que l'intensité qui traverse la diode D1 (ou le transfo T1) est plutôt à 157.99mA RMS (un petit gloups)
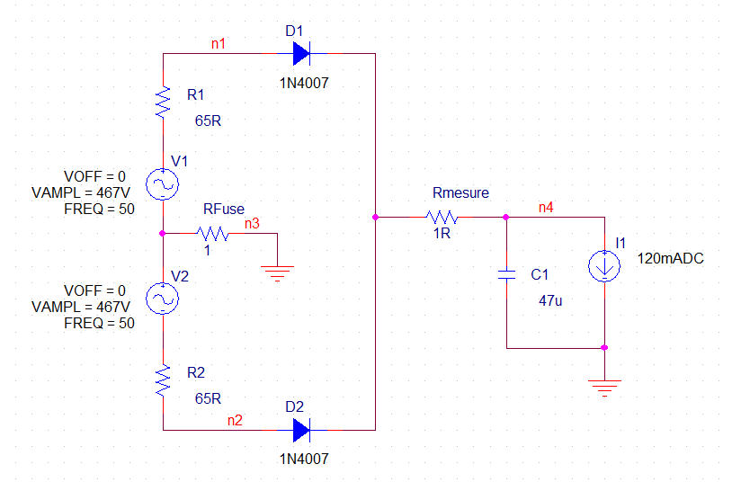
Puis je lance mon SPICE vintage avec le schéma suivant : et voici le résultat : Là, on est à 180mA RMS, donc on tire quand même bien sur la gueule du PT donné pour 130mA
(le Rmesure, c'était pour voir un peu au total ...)
Alors, faut savoir que mon G5 V1 EL34 biasé à 80mA (+ conso préamp, il est vrai quasi négligeable) est doté comme à l'époque d'un PT Hammond 369GX donné pour 75mA et tourne depuis ... pfiou près de 15 ans ?
Et que mon ampli format tête KT88 tourne depuis près d'une dizaine d'années avec un PT G5 ESO qui était donné pour 130mA (certes avec un pont de diode, mais si on se réfère à la doc Hammond qui dit I.D.C. = 0,62 x I.A.C, on devrait prendre un PT capable de fournir 120mA / 0.62 = 193.5mA, 120mA étant ce que consomme mon ampli KT88).
Alors, soit je tire trop sur la gueule des transfos depuis 10 à 15 ans (au moins concernant les 2 amplis sus-cités), soit mes calculs sont faux, soit chez Hammond ils ont dit un truc du genre : "Maurice (oui, ils s'appellent tous Maurice chez Hammond), ces blaireaux n'y comprennent rien, on va donner les specs de nos transfos de façon simple genre le mec qui a besoin de 120mA, il regarde la doc, il en prend un qui sort au moins 120mA et c'est marre".
Bon, au pire je joue la sécurité et je prends le InMadOut qui sort 300mA, mais plus gros, plus lourd etc.
Si vous avez une idée, je suis preneur





 ..::
 ..:: 

 ... Aucune ronflette ni buzz...
 ... Aucune ronflette ni buzz...
 Ouaip, si tu as viré le CT, ça se tente ! Après, faudrait voir en terme de courant ce qui se passe, si le PT se branle la nouille ou au contraire s'il souffre ... tu as regardé ce point ? (perso, je n'intuite absolument pas ce qui se passe dans ce cas (les PT et moi, ça fait 2), du coup j'envoie un coup de simul SPICE pour me rassurer ou au contraire bien me faire flipper
   Ouaip, si tu as viré le CT, ça se tente ! Après, faudrait voir en terme de courant ce qui se passe, si le PT se branle la nouille ou au contraire s'il souffre ... tu as regardé ce point ? (perso, je n'intuite absolument pas ce qui se passe dans ce cas (les PT et moi, ça fait 2), du coup j'envoie un coup de simul SPICE pour me rassurer ou au contraire bien me faire flipper 