LTSpice fender 5F1

Pour causer de choses et d'autres, c'est ici !
Répondre
cricri
G5 bidouilleur
G5 bidouilleur
Messages : 7
Enregistré le : 06 janv. 2020, 0:55

LTSpice fender 5F1

Message par cricri »

Bonsoir ,

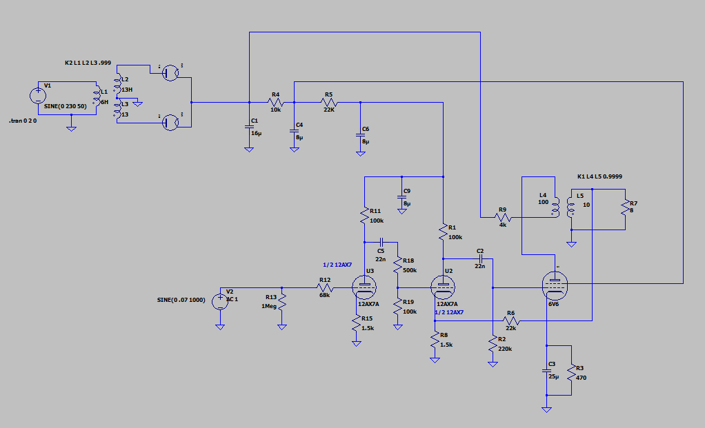
j'essais de simuler avec LTSpice le fender 5F1 , j'ai réalisé le schémas LTSpice , en m'aidant du schémas de Mojo Tone .
je s'ais pas si le schémas que j'ai réalisé sur LTSpice est correct ? je s'ais que la simulation est pas juste !
si quelqu’un peut rectifier le schémas que j'ai réalisé enfin me corriger ! Merci d'avance !
je vous joint en pièce jointe le circuit LTSpice et le schémas de Mojo Tone .
Visiblement je n'arrive pas a joindre le fichier ASC LTSpice !! donc je joint un aperçu
Capture champ 5F1.PNG
Tweed Champ SCH.pdf
(31.24 Kio) Téléchargé 267 fois
Avatar du membre
bilbo_moria
Don Bilbo de la Vega
Messages : 7460
Enregistré le : 15 déc. 2004, 1:00
Localisation : Tinteniac (35)

Re: LTSpice fender 5F1

Message par bilbo_moria »

Ah ! Je connais PSPICE (une vieille "pétoire" mais très utile) mais pas LTSPICE (qui est plus moderne d'interface, je pense que, "dessous", le moteur doit être à peu près le même).

Sur PSPICE, ce sont les transfos que je maîtrise guère (bien que pour un ampli Single Ended, ça passe encore, par contre en Push Pull, je n'ai pas percé l'énigme ... (perso, sur PSPICE, j'aurais remplacé la partie alim par un source VDC, voire VAC + 2 diodes silicium et le redressement ; par ailleurs, ton OT 100:10 me paraît étrange au niveau rapport de transformation, mais peut-être que sur LTSpice ça fonctionne comme ça ...)

Qu'est-ce qui ne va pas avec ta simulation ?
cricri
G5 bidouilleur
G5 bidouilleur
Messages : 7
Enregistré le : 06 janv. 2020, 0:55

Re: LTSpice fender 5F1

Message par cricri »

Merci, pour t'on intervention, bilbo_moria :wink:

je note ce que tu dit , effectivement les valeurs du Transformateur de sortie sont à revoir !
pour l’alimentation des tubes , je voulait être au plus près du schémas d'origine !!
je tâtonne depuis des semaine !! les valeurs et le schémas :crazy
simul ampli fender.zip
(3.07 Kio) Téléchargé 302 fois
Fichier joint pour ceux qui veulent bien jeter un œil .
Avatar du membre
Croquignol
G5 guru
G5 guru
Messages : 562
Enregistré le : 23 juil. 2008, 2:00
Localisation : Indre et Loire

Re: LTSpice fender 5F1

Message par Croquignol »

Salut.

J'ai jeté un coups d'oeil à ta simulation alors, pour le transfo je suis allé voir les carac du hammond.

Il aurait un rapport de transformation d'impédance de 7000/4 (il est prévu pour un HP 4 ohm) ce qui fait 1750 , ce qui fait un rapport de transformation en tension de 88/2.

Pour le primaire: 88H et R serie 280 ohm comme les specs. Pour le secondaire j'ai mis 2 et Rserie 0.28 ohm.

Ce qui me parait étrange dans ton schéma c'est la résistance de 4k entre l'alim et le transfo de sortie. Je vois pas ce qu'elle fout là (reste d'un bidouillage précédent???) Et puis aussi la capa de 8µ elle y'est deux fois.


Mais le plus bizarre c'est comment la tension à l'anode de V1B la deuxième triode, avec ta simu elle arrive à être négative. :crazy
J'ai vérifie en virant la CR, et en virant même le lien à la grille de la 6v6 la tension d'anode déconne encore...
Ensuite en virant tout le système d'alim avec rectification, et en remplaçant par une alim continue à 300V, ça remarche nickel.

C'est bizarre....

Bon après plusieurs essais, il s'avère que ton modèle de 12ax7 est foireux, avec la 12ax7 de chez duncan amp ça marche nickel...


Bon sinon si ça t'interesse, tu peux telechaarger mes simus faites au cours des années:
https://drive.google.com/open?id=1aWdGF ... SvTNwtRa_f

Pense à bien recopier le repertoire .lib de l'archive dans ton dossier LTspice, pour que les composants fonctionnent.

Bonne soirée.
cricri
G5 bidouilleur
G5 bidouilleur
Messages : 7
Enregistré le : 06 janv. 2020, 0:55

Re: LTSpice fender 5F1

Message par cricri »

Merci Croquignol pour t'on soutien !!
j'ai refait le câblage et la simulation LTSpice ! et la je pense avoir atteint le bute !!
il me semble que les valeurs ( courbes ) sont à peu près bonnes ? je débute en électro et suis autodidacte ! je m'accroche !
je te joint le fichier pour voir ! et je prend note de tes commentaires positif :wink:
et pour les models LTspice un coup ça marche ou pas !
Fichiers joints
simul ampli fender.zip
(3.3 Kio) Téléchargé 320 fois
Répondre