L'arrivée du projet de preamp G5 m'a vraiment motivé pour me lancer dans mon premier projet HT. Le preamp G5 était pour moi une bonne source pour débuter.
Mais, cela est devenu trop compliqué pour moi. (PI avec le transfo etc...) C'est très difficile de vous suivre quand on est débutant

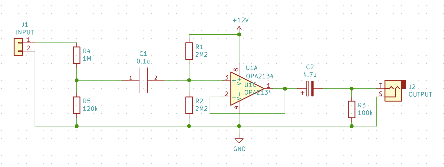
Bref, j'aimerai commencer avec un projet plus "basique" comme le preamp typé fender avec 1 12AX7 et une sortie bufferisé (avec un op amp TL071 ou OPA134)
J'ai commencé par commander le PCB de l'alim boost d'A-wai. Et maintenant j'en suis à l'étude du schéma.
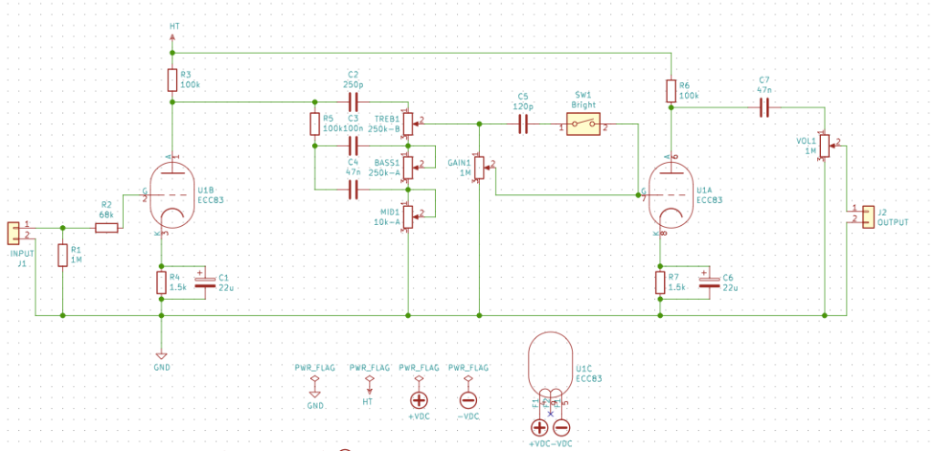
Voici la base pour le preamp.

Objectif:
- Comprendre ce que je fais

- Avoir un preamp qui fonctionne.
- Avoir une bonne impédance de sortie
- Avoir un bon niveau de sortie
Pour l'impédance et le niveau de sortie, je comptais me baser sur ceux d'un preamp Two notes par exemple:
Niveau de sortie max : 11 dBu, soit 2.74V RMS
Impédance : 300 Ohms
Donc d'après ce que j'ai compris, pour faire cela j'ai besoin de baisser la tension en sortie avec un diviseur de tension, et avoir un buffer en sortie Voltage Follower (http://www.learningaboutelectronics.com ... e-follower)
Le truc que j'ai du mal à déterminer est le diviseur de tension. Comment détermine-t-on les valeurs des résistances ?
D'après ce que j'ai compris la tension en sortie dépend de la tension du micro en entrée, du niveau du pot gain, du niveau après le tone stack (impossible de comprendre comment le déterminer), du niveau du pot volume.
Est-ce que je dois prendre l'hypothèse d'avoir une tension micro à 1V (c-c) et tous les potards à fond ? et calculer le diviseur de tension pour avoir max 11 dbu.
Merci d'avance pour votre attention.









 J'avais regarder le FET, mais je n'arrivais pas à trouver quelle référence prendre, pour moi les datasheets étaient incompréhensibles...
 J'avais regarder le FET, mais je n'arrivais pas à trouver quelle référence prendre, pour moi les datasheets étaient incompréhensibles...