EF86 en mode "pentode / triode morphing"
- 
				martin_rotsey
- G5 optimiseur 
- Messages : 163
- Enregistré le : 05 juin 2015, 10:56
EF86 en mode "pentode / triode morphing"
Hello,
C'est un réglage proposé par M. Blencowe et que tout le monde doit connaître.
Ça faisait un moment que j'avais envie de réaliser cette "mod".
J'ai sous la main un ampli SE que je martyrise régulièrement (il a déjà fait une chute de plus d'un mètre cinquante, je suis sincèrement désolé) en m'en servant de cobaye. Et vu qu'il a une EF86 en préampli, c'est l'occasion de tester.
Alors voila le schéma de base :
EF86 montée en triode, étage d'entrée
Tone + gain
ECL86 (triode) en étage driver
Master volume
ECL86 (pentode) en étage de puissance
redressement pas valve EZ86 (si, si, j'y tiens)
Il fonctionne pas mal. joli grain, pas beaucoup de puissance et donc faut tout mettre à fond pour que ce soit un tantinet rock n' roll.
Mais ça sonne très vintage du coup et j'aime bien.
La caisse n'ayant pas survécu à sa chute laborieuse, il ne reste que le châssis (qui est tout cabossé).
Donc, l'idée m'est venue d'intégrer le "morph" à cet ampli, au niveau de l'EF86.
Pas de mode pentode / triode sur l'ECL86 parce que l'ampli n'est déjà pas violent en mode pentode...
En effectuant un minimum de modifications sur le circuit, ça donne ça :
J'ai pu tester hier soir, à bas volume (les voisins ont la sale manie de dormir, la nuit) et c'est très intéressant. Alors, j'ai mis le gain à fond et le volume au minimum. Faudra que je teste avec un peu plus de volume dès que j'aurai le temps.
En attendant, je profite du soleil pour sortir quelques chutes de bois et essayer de l'habiller.
Avez-vous déjà essayé le pentode / triode morphing ?
Vous en pensez quoi ?
Déjà essayé avec d'autres lampes ?
Des tubes de puissance ?
Bref, votre avis et votre expérience sur le sujet m'intéressent.
			
			
									
						
										
						C'est un réglage proposé par M. Blencowe et que tout le monde doit connaître.
Ça faisait un moment que j'avais envie de réaliser cette "mod".
J'ai sous la main un ampli SE que je martyrise régulièrement (il a déjà fait une chute de plus d'un mètre cinquante, je suis sincèrement désolé) en m'en servant de cobaye. Et vu qu'il a une EF86 en préampli, c'est l'occasion de tester.
Alors voila le schéma de base :
EF86 montée en triode, étage d'entrée
Tone + gain
ECL86 (triode) en étage driver
Master volume
ECL86 (pentode) en étage de puissance
redressement pas valve EZ86 (si, si, j'y tiens)
Il fonctionne pas mal. joli grain, pas beaucoup de puissance et donc faut tout mettre à fond pour que ce soit un tantinet rock n' roll.
Mais ça sonne très vintage du coup et j'aime bien.
La caisse n'ayant pas survécu à sa chute laborieuse, il ne reste que le châssis (qui est tout cabossé).
Donc, l'idée m'est venue d'intégrer le "morph" à cet ampli, au niveau de l'EF86.
Pas de mode pentode / triode sur l'ECL86 parce que l'ampli n'est déjà pas violent en mode pentode...
En effectuant un minimum de modifications sur le circuit, ça donne ça :
J'ai pu tester hier soir, à bas volume (les voisins ont la sale manie de dormir, la nuit) et c'est très intéressant. Alors, j'ai mis le gain à fond et le volume au minimum. Faudra que je teste avec un peu plus de volume dès que j'aurai le temps.
En attendant, je profite du soleil pour sortir quelques chutes de bois et essayer de l'habiller.
Avez-vous déjà essayé le pentode / triode morphing ?
Vous en pensez quoi ?
Déjà essayé avec d'autres lampes ?
Des tubes de puissance ?
Bref, votre avis et votre expérience sur le sujet m'intéressent.
- McColson
- Admin du site 
- Messages : 8030
- Enregistré le : 07 nov. 2004, 1:00
- Localisation : La Celle sur Morin
- Contact :
Re: EF86 en mode "pentode / triode morphing"
Légèrement différent mais c'est ce que j'ai utilisé pour le schéma du G1  J'avais même pas lu blencowe avant en plus, je le jure !
 J'avais même pas lu blencowe avant en plus, je le jure !
			
			
									
						
										
						 J'avais même pas lu blencowe avant en plus, je le jure !
 J'avais même pas lu blencowe avant en plus, je le jure !- Lemontheo
- G5 Team 
- Messages : 1810
- Enregistré le : 21 janv. 2011, 1:00
- Localisation : Rouen
- Contact :
Re: EF86 en mode "pentode / triode morphing"
Il y a un membre qui avait fait ça > viewtopic.php?f=2&t=4286&p=71593&hilit=ef86#p71593
			
			
									
						
										
						Re: EF86 en mode "pentode / triode morphing"
Jamais testé le "morphing" non, je me contente d'un bête switch pentode/triode... Ça donne quoi au niveau utilisation ?
[HS]Ah, un tone façon big muff
Pour récupérer de la patate tu peux le modifier, histoire de moins charger l'EF86, par exemple en multipliant les R par 10 et divisant les C par 10 également... Tu peux aussi passer le potar de Tone à 1M (du lin fonctionne très bien pour ce TS je trouve)[/HS]
			
			
									
						
										
						[HS]Ah, un tone façon big muff

Pour récupérer de la patate tu peux le modifier, histoire de moins charger l'EF86, par exemple en multipliant les R par 10 et divisant les C par 10 également... Tu peux aussi passer le potar de Tone à 1M (du lin fonctionne très bien pour ce TS je trouve)[/HS]
- 
				martin_rotsey
- G5 optimiseur 
- Messages : 163
- Enregistré le : 05 juin 2015, 10:56
Re: EF86 en mode "pentode / triode morphing"
Le G1-v3 ?McColson a écrit : 03 avr. 2019, 17:25 Légèrement différent mais c'est ce que j'ai utilisé pour le schéma du G1 J'avais même pas lu blencowe avant en plus, je le jure !
Effectivement, je vois un switch qui shunte la 1M et permet à la G2 d'être découplée via le 100nF.
Ça diffère un peu je pense et doit jouer sur le gain uniquement.
Avec le 470nF en plus, ça permet de relier G2 à l'anode, d'un point de vue AC (quand le switch est ouvert sur le G1).
Mais faudra que j'essaye aussi un de ces quatre.
Merci pour le lien, c'est très intéressant. Et pas que pour le "morph", j'ai appris quelques trucs sur les tubes russes.
J'avais fait des recherches avant d'ouvrir ce topic, mais n'étais tombé que sur un post de 2012 concernant un ST30.
Dans le lien, le type a monté un pot log et visiblement n'était pas satisfait (trop abrupt).
Merlin conseille un anti-log dans son livre, en admettant qu'un lin puisse convenir.
Comme j'ai pas d'anti-log...
Pas eu le temps de faire de nouveaux essais à volume plus poussé, mais j'ai pas trouvé la variation brutale. Au contraire.
J'ai littéralement plagié le TS d'un Magnatone Melodier (valeurs incluses).a-wai a écrit : 03 avr. 2019, 19:30 [HS]Ah, un tone façon big muff
Pour récupérer de la patate tu peux le modifier, histoire de moins charger l'EF86, par exemple en multipliant les R par 10 et divisant les C par 10 également... Tu peux aussi passer le potar de Tone à 1M (du lin fonctionne très bien pour ce TS je trouve)[/HS]
 
 Sans indication sur le type de pot, j'ai testé les 2 et effectivement c'est top en lin et totalement inintéressant en log.
Quand tu parles de "moins charger l'EF86" c'est au niveau impédance de sortie inadaptée ou juste que le TS est un peu trop gourmand ?
Re: EF86 en mode "pentode / triode morphing"
Oui, c'est une histoire d'impédances : l'impédance de sortie de l'EF86 est de 100k.martin_rotsey a écrit : 05 avr. 2019, 0:32Quand tu parles de "moins charger l'EF86" c'est au niveau impédance de sortie inadaptée ou juste que le TS est un peu trop gourmand ?
Dans les aigus par exemple, le 10nF se comporte comme un fil, donc pour ces fréquences l'impédance d'entrée de ton tone stack est de 50k environ, ça fait pas mal de pertes...
Je t'encourage à jouer avec Tone Stack Calculator (à télécharger sur duncanamps.com) pour bien te rendre compte de tout ça, avec des valeurs adaptées tu peux gagner facilement 6dB en entrée de la triode suivante

- 
				martin_rotsey
- G5 optimiseur 
- Messages : 163
- Enregistré le : 05 juin 2015, 10:56
Re: EF86 en mode "pentode / triode morphing"
C'est vrai que je suis allé au plus simple en recopiant bêtement un bout de schéma trouvé sur le net.   
 
Une étude TSC pourra être instructive et sera en tout cas toujours formatrice pour le little padawan que je suis.
Donc, en reportant les valeurs actuelles dans le logiciel, si je ne me suis pas planté, j'ai ça :
Étant précédé d'un étage ECC83 sur le schéma d'origine, ça devrait donner ça (je pars sur une base de 33k in) :
Sans savoir trop comment on analyse ces courbes, je me rends quand même bien compte que l'adaptation n'est pas top.
J'ai testé pas mal de valeurs au pif en constatant les effets de valeurs différentes pour chaque composant. J'ai pas forcément respecté le principe du ratio 1:5 / 1:10.
Je me suis focalisé sur les fréquences 100Hz - 350Hz - 1K - 4K
Ça donne ça :
Visuellement, ça me semble intéressant.
			
			
									
						
										
						 
 Une étude TSC pourra être instructive et sera en tout cas toujours formatrice pour le little padawan que je suis.
Donc, en reportant les valeurs actuelles dans le logiciel, si je ne me suis pas planté, j'ai ça :
Étant précédé d'un étage ECC83 sur le schéma d'origine, ça devrait donner ça (je pars sur une base de 33k in) :
Sans savoir trop comment on analyse ces courbes, je me rends quand même bien compte que l'adaptation n'est pas top.
J'ai testé pas mal de valeurs au pif en constatant les effets de valeurs différentes pour chaque composant. J'ai pas forcément respecté le principe du ratio 1:5 / 1:10.
Je me suis focalisé sur les fréquences 100Hz - 350Hz - 1K - 4K
Ça donne ça :
Visuellement, ça me semble intéressant.

- Lemontheo
- G5 Team 
- Messages : 1810
- Enregistré le : 21 janv. 2011, 1:00
- Localisation : Rouen
- Contact :
Re: EF86 en mode "pentode / triode morphing"
Le creux des médiums en guitar se situe généralement entre 400 et 800Hz (Fender est autour de 500Hz, et 700Hz chez Marshall).
Donc tu es un peu bas. Mais bien pour la basse!
			
			
									
						
										
						Donc tu es un peu bas. Mais bien pour la basse!
- 
				martin_rotsey
- G5 optimiseur 
- Messages : 163
- Enregistré le : 05 juin 2015, 10:56
Re: EF86 en mode "pentode / triode morphing"
Merci Lemontheo pour ces références.
Comme je n'en avais pas au moment de dessiner le TS, je me suis fixé 100Hz en fréquence grave et 1Khz en fréquence aigue (tout le contraire de ce qu'il fallait faire, donc)
C'est vrai que comparé à la fréquence fondamentale (200-300Hz) et à la fréquence sensible (2,5kHz) du timbre de l'instrument, je suis un peu au dessous.
J'ai repris mes valeurs pour améliorer ça.
Mais avant de modifier quoique ce soit, je voulais prendre le temps de jouer l'ampli à un volume plus conséquent (tout à donf, quoi). 
 
C'est chose faite ! 
 
Alors, j'aime beaucoup le son. L'influence du "morph" est bien palpable, mais pas non plus transcendante.
Pour le "Tone", dans les aigus ça me plait bien : agressifs sans être criards, en fin de course. Par contre, en réglage intermédiaire (midi, 5/10 sur la course du potar) et dans les basses, c'est moyen. C'est un euphémisme.
J'ai remarqué que le "morph" avait tendance à craquer et apporter un souffle désagréable à partir de 7 et jusqu'à 10.
C'est encore plus visible à l'oscillo, je vais nettoyer le potar au KF en priant pour que ce soit suffisant (j'ai plus de 1M lin en stock).
J'ai regardé un peu à l'oscillo comment se comportait le "morph". Comme la sensation en jouant. Et surtout cette sine qui se barre en cacahuète entre 7 et 10.
Par contre, il y a un truc qui m'a fait choquer :
Pour l'EF86, je trouve un gain en tension juste improbable :
18 en mode triode
11 en mode pentode
(pour 140mV CÀC en entrée à 1kHz)
 
 
J'ai constaté également que la sine n'était pas parfaite sur une de ses extrémités. La 22k de filtrage fait trop chuter la tension, je pense.
			
			
									
						
										
						Comme je n'en avais pas au moment de dessiner le TS, je me suis fixé 100Hz en fréquence grave et 1Khz en fréquence aigue (tout le contraire de ce qu'il fallait faire, donc)
C'est vrai que comparé à la fréquence fondamentale (200-300Hz) et à la fréquence sensible (2,5kHz) du timbre de l'instrument, je suis un peu au dessous.
J'ai repris mes valeurs pour améliorer ça.
Mais avant de modifier quoique ce soit, je voulais prendre le temps de jouer l'ampli à un volume plus conséquent (tout à donf, quoi).
 
 C'est chose faite !
 
 Alors, j'aime beaucoup le son. L'influence du "morph" est bien palpable, mais pas non plus transcendante.
Pour le "Tone", dans les aigus ça me plait bien : agressifs sans être criards, en fin de course. Par contre, en réglage intermédiaire (midi, 5/10 sur la course du potar) et dans les basses, c'est moyen. C'est un euphémisme.
J'ai remarqué que le "morph" avait tendance à craquer et apporter un souffle désagréable à partir de 7 et jusqu'à 10.
C'est encore plus visible à l'oscillo, je vais nettoyer le potar au KF en priant pour que ce soit suffisant (j'ai plus de 1M lin en stock).
J'ai regardé un peu à l'oscillo comment se comportait le "morph". Comme la sensation en jouant. Et surtout cette sine qui se barre en cacahuète entre 7 et 10.
Par contre, il y a un truc qui m'a fait choquer :
Pour l'EF86, je trouve un gain en tension juste improbable :
18 en mode triode
11 en mode pentode
(pour 140mV CÀC en entrée à 1kHz)
 
 J'ai constaté également que la sine n'était pas parfaite sur une de ses extrémités. La 22k de filtrage fait trop chuter la tension, je pense.
- bilbo_moria
- Don Bilbo de la Vega
- Messages : 7460
- Enregistré le : 15 déc. 2004, 1:00
- Localisation : Tinteniac (35)
Re: EF86 en mode "pentode / triode morphing"
Ah oui, il faut creuser ce côté "gain". Même quand tu y vas mollo, le gain dépasse allègrement un facteur 100 avec la EF86 en pentode. Je ne pense pas que la tension d'alim un poil basse soit à incriminer (suffit pour tests de passer la 22k à 1k pour voir ce que ça donne ...) ; je n'ai pas analysé l'impédance du TS mais comme le dit a-wai il écroule peut-être pas mal la pauvre EF86 ...
			
			
									
						
										
						Re: EF86 en mode "pentode / triode morphing"
Au-delà des valeurs très faibles, tu n'aurais pas inversé les 2 modes ?martin_rotsey a écrit : 09 avr. 2019, 23:16 Pour l'EF86, je trouve un gain en tension juste improbable :
18 en mode triode
11 en mode pentode
Ceci étant, la 22k est un peu excessive oui, au vu de tes relevés de tension tu peux y mettre une 10k, tu passeras alors à 250V en alim, mais ce n'est pas ça qui changera fondamentalement la donne...
À 1kHz, en calculant l'impédance des différents éléments pour cette fréquence, le tone stack présente une impédance d'entrée de 69kΩ. Mis en // du morph, ça donne une charge totale de 66kΩ environ.
C'est peu, très peu, d'autant plus que tout ça est techniquement en // de la R d'anode, soit une valeur de droite de charge AC de 40kΩ.
Si je n'ai pas fait de connerie (il est encore tôt pour mon cerveau
 ), tu devrais avoir ça (en rouge la droite de charge DC, en vert la droite AC)
 ), tu devrais avoir ça (en rouge la droite de charge DC, en vert la droite AC)À la louche, on voit que le gain théorique dans cette configuration est de 130, mais qu'en valeur effective on tombe à 55 environ.
L'impédance de sortie de ton signal est de 100k, qui se prend du coup une bonne claque avec la charge de 66k en sortie (pont diviseur avec un gain de 0.4 environ), ce qui donne un gain final de 22 environ, c'est cohérent avec tes mesures

(là j'avoue que j'ai quand même un doute, donc si quelqu'un a une objection/correction, ce sera avec plaisir)
Pour vérifier que je ne me suis pas planté, tu peux déconnecter la capa de liaison et mesurer à nouveau le gain, ça devrait être le jour et la nuit...
En suivant le conseil que je t'ai donné pour le TS, tu passes sur une impédance d'entrée de 690kΩ, ce qui donne une charge totale (avec le morph en //) de 408kΩ. La droite de charge AC passe alors à 80kΩ, et l'atténuation en sortie de tube n'est que de 0.8, en bref ton signal devrait retrouver pas mal de patate

					Modifié en dernier par a-wai le 10 avr. 2019, 15:12, modifié 1 fois.
									
			
						
										
						- 
				martin_rotsey
- G5 optimiseur 
- Messages : 163
- Enregistré le : 05 juin 2015, 10:56
Re: EF86 en mode "pentode / triode morphing"
Bah non, c'est ça qui me paraît le plus surprenant. J'ai revérifié une 10aine de fois (et re-re-vérifé encore deux fois plus de fois).a-wai a écrit : 10 avr. 2019, 9:36 Au-delà des valeurs très faibles, tu n'aurais pas inversé les 2 modes ?
Pour la 10k, c'est ce que j'ai calculé (8k8 --> valeur normalisée)
Mais j'ai laissé 22k pour le moment et testé avec la capa de liaison en l'air (enfin, 1M de Zout). Par contre, j'ai remplacé temporairement le pot "morph" qui me semble très suspect par un switch spdt on/on :
Les résultats sont plus logiques :
- gain triode --> 30
- gain pentode --> 108
On se rapproche de la vérité....
Testé le pot à l'oscillo, il avait bien un souci (un gros). Pas question de le remplacer, c'est mon dernier. Alors je l'ai démonté, nettoyé et finalement ajouté 2 épaisseurs de papier cartonné au cul. Les contacts des lamelles sur les pistes n'étaient pas francs sans ça.
L'oscillo est formel : ça va beaucoup mieux, c'est même parfait.
Je laisse le switch pour l'instant.
Ça donne ça :
Seulement, comme dit plus haut, je suis à court de 1M lin. Donc j'ai essayé de m'approcher au mieux en conservant le 500k (qui est passé à l'oscillo aussi, du coup).
Re: EF86 en mode "pentode / triode morphing"
Ah ok, j'avais zappé le fait que tu avais déjà modifié le TS...
Content que tu aies trouvé le problème du coup
			
			
									
						
										
						Content que tu aies trouvé le problème du coup

- 
				martin_rotsey
- G5 optimiseur 
- Messages : 163
- Enregistré le : 05 juin 2015, 10:56
Re: EF86 en mode "pentode / triode morphing"
non, non. J'ai rien modifié pour l"instant. C'est dans la théorie.   
 
Mais puisqu'il pleut, je vais faire une pause avec la réalisation de la boite et faire quelques soudures sous le châssis.
Édit :
Voila, j'ai tout remonté. Et bien le "morph" est nettement plus encourageant.
Niveau de sortie de l'EF86, C'est le jour et la nuit.
gain triode : 27
gain pentode : 93
On sent bien la différence. Il y a des positions du pot qui sont très agréables (entre 2 et 5 sur 10). À ces positions, le son est fin et aéré. En tournant le pot entre 5 et 8, le son s'alourdit. Les basses prennent le dessus et on a une autre variété de "couleurs". Entre 9 et 10, c'est carrément un boost. À 10, c'est le mur du son (en restant relatif, un mur de 3-4 watts )
 )
Tout à fond, ça distord sévère.
Pour le tone, il agit surtout sur les aigus. L'atténuation dans les graves est limitée (dû au pot 500k). Je pense que je gagnerais en clarté en baissant la valeur de la 470k.
Côtés aigus, potar à fond, c'est hyper criard. Pas plus de 7/10 pour avoir un son agréable aux oreilles.
Bref, on peut passer d'un son fin qui crunche joliment en mode triode, à un son bourrin et métal-disto en mode pentode. Tout ça à fort volume.
Avant saturation, les nuance donnent aux sons clairs une grande variété de teintes très appréciable.
Conclusion, même si c'est pas parfait, je suis happy et j'ai pris pas mal de plaisir à le jouer et le découvrir pendant plus de 2 heures, hier soir.
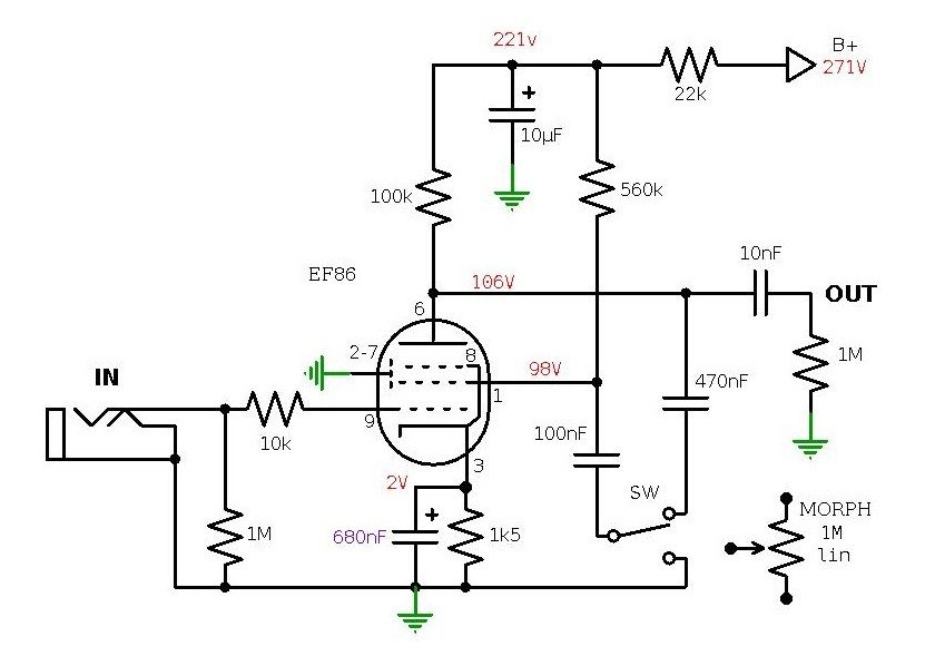
Le schéma actualisé : Edit (2) :
J'ai avancé un peu la caisse vu que l'ampli est quasi terminé.
C'est pas encore terminé, mais ça m'a permis de l'emmener jouer en scène ouverte.
Donc, le réglage de morph a une sacrée influence sur le gain et la couleur et ça a fait fureur.
Par contre, le tone en 500k.... je le remplacerai par un 1M dès que j'en aurai en stock.
Et le potar de gain qui crache... à nettoyer.
Je vous ferai un petit retour (pourquoi pas en vidéo) quand l'ampli sera définitivement achevé d'être terminé.
			
			
									
						
										
						 
 Mais puisqu'il pleut, je vais faire une pause avec la réalisation de la boite et faire quelques soudures sous le châssis.
Édit :
Voila, j'ai tout remonté. Et bien le "morph" est nettement plus encourageant.
Niveau de sortie de l'EF86, C'est le jour et la nuit.
gain triode : 27
gain pentode : 93
On sent bien la différence. Il y a des positions du pot qui sont très agréables (entre 2 et 5 sur 10). À ces positions, le son est fin et aéré. En tournant le pot entre 5 et 8, le son s'alourdit. Les basses prennent le dessus et on a une autre variété de "couleurs". Entre 9 et 10, c'est carrément un boost. À 10, c'est le mur du son (en restant relatif, un mur de 3-4 watts
 )
 )Tout à fond, ça distord sévère.
Pour le tone, il agit surtout sur les aigus. L'atténuation dans les graves est limitée (dû au pot 500k). Je pense que je gagnerais en clarté en baissant la valeur de la 470k.
Côtés aigus, potar à fond, c'est hyper criard. Pas plus de 7/10 pour avoir un son agréable aux oreilles.
Bref, on peut passer d'un son fin qui crunche joliment en mode triode, à un son bourrin et métal-disto en mode pentode. Tout ça à fort volume.
Avant saturation, les nuance donnent aux sons clairs une grande variété de teintes très appréciable.
Conclusion, même si c'est pas parfait, je suis happy et j'ai pris pas mal de plaisir à le jouer et le découvrir pendant plus de 2 heures, hier soir.
Le schéma actualisé : Edit (2) :
J'ai avancé un peu la caisse vu que l'ampli est quasi terminé.
C'est pas encore terminé, mais ça m'a permis de l'emmener jouer en scène ouverte.
Donc, le réglage de morph a une sacrée influence sur le gain et la couleur et ça a fait fureur.
Par contre, le tone en 500k.... je le remplacerai par un 1M dès que j'en aurai en stock.
Et le potar de gain qui crache... à nettoyer.
Je vous ferai un petit retour (pourquoi pas en vidéo) quand l'ampli sera définitivement achevé d'être terminé.


 ..::
 ..:: 


