Restauration d'un GEM MARS 30B
Restauration d'un GEM MARS 30B
Salut à tous!
J'ai à la restauration un GEM MARS 30B
ampli italien, pas très connu, pas de schéma sur le net...
C'est un PP de EL84, avec un étage de gain a transistor, puis un étage de gain avec une demi 12AX7, puis une PI a cathodyne avec l'autre triode 12AX7.
Les symptomes : un son correct mais très très faible!
Lampes changées, c'est kif kif.
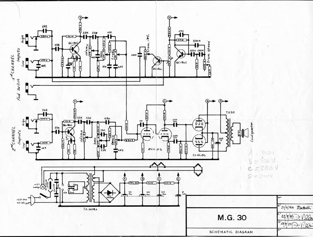
Le shéma que j'ai trouvé qui s'en rapproche le plus c'est ça : sauf que mon transistor est un BC184C , que sous le transistor j'ai juste une 1,3k de l’émetteur à la masse, que je n'ai pas de trem et un TS un peu plus élaboré (aigu / grave)
L'ampli a été 'révisé' précédemment. les condos de filtrage sont neufs.
J'ai trouvé l'ampli avec des resistances de filtre RC un peu ésotériques ; j'ai 350V sur les plaques et G2 des EL84, mais ensuite j'avais une 270K!!! et les 2 triodes de la 12AX7 avaient un B+ de 120V. J'ai changé les valeurs de certaines R et j'ai maintenant 260V de B+ sur la 12AX7. J'ai gagné un peu de volume mais ça reste très faible, à fond je suis - fort qu'un 1W !
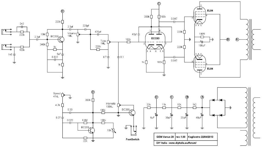
Je suis étonné du shéma du gem20. j'ai calculé + de 200V au point D soit 200V sur le collecteur du transistor.... il grillerait direct ??? ou alors il y a quelque chose que je ne comprends pas.. Sur mon ampli, j'ai 25V sur le collecteur.
Je suis preneur de vos avis éclairés... je n'y connais pas grand chose en transistor. Je l'ai testé hors circuit avec mon petit testeur de composant, il a un hfe de 550 donc semble ok !
J'ai à la restauration un GEM MARS 30B
ampli italien, pas très connu, pas de schéma sur le net...
C'est un PP de EL84, avec un étage de gain a transistor, puis un étage de gain avec une demi 12AX7, puis une PI a cathodyne avec l'autre triode 12AX7.
Les symptomes : un son correct mais très très faible!
Lampes changées, c'est kif kif.
Le shéma que j'ai trouvé qui s'en rapproche le plus c'est ça : sauf que mon transistor est un BC184C , que sous le transistor j'ai juste une 1,3k de l’émetteur à la masse, que je n'ai pas de trem et un TS un peu plus élaboré (aigu / grave)
L'ampli a été 'révisé' précédemment. les condos de filtrage sont neufs.
J'ai trouvé l'ampli avec des resistances de filtre RC un peu ésotériques ; j'ai 350V sur les plaques et G2 des EL84, mais ensuite j'avais une 270K!!! et les 2 triodes de la 12AX7 avaient un B+ de 120V. J'ai changé les valeurs de certaines R et j'ai maintenant 260V de B+ sur la 12AX7. J'ai gagné un peu de volume mais ça reste très faible, à fond je suis - fort qu'un 1W !
Je suis étonné du shéma du gem20. j'ai calculé + de 200V au point D soit 200V sur le collecteur du transistor.... il grillerait direct ??? ou alors il y a quelque chose que je ne comprends pas.. Sur mon ampli, j'ai 25V sur le collecteur.
Je suis preneur de vos avis éclairés... je n'y connais pas grand chose en transistor. Je l'ai testé hors circuit avec mon petit testeur de composant, il a un hfe de 550 donc semble ok !
-
martin_rotsey
- G5 optimiseur

- Messages : 163
- Enregistré le : 05 juin 2015, 10:56
Re: Restauration d'un GEM MARS 30B
Ciao !
Encore un ampli italien...
J'ai un GEM GR30, mais c'est du "all transistor". Le seul point commun c'est qu'Il sonne pas fort du tout, lui non plus.
Je ne vais pas pouvoir beaucoup t'aider, vu mes faibles connaissances en électronique, mais je vois sur le schéma joint que les 2 triodes sont à couplage direct.
Voir les tension sur la grille et la cathode du déphaseur. C'est peut-être une piste.
Encore un ampli italien...
J'ai un GEM GR30, mais c'est du "all transistor". Le seul point commun c'est qu'Il sonne pas fort du tout, lui non plus.
Je ne vais pas pouvoir beaucoup t'aider, vu mes faibles connaissances en électronique, mais je vois sur le schéma joint que les 2 triodes sont à couplage direct.
Voir les tension sur la grille et la cathode du déphaseur. C'est peut-être une piste.
Re: Restauration d'un GEM MARS 30B
Oui, il faudrait commencer par un relevé complet des tensions présentes sur le circuit. Et si ton ampli ressemble au schéma, pourquoi ne pas faire un relevé fiable qui nous permettrait d'y voir plus clair?
Sinon, vérifie toujours le transfo de sortie et le hp, ce sera déjà ça d'éliminé!
Sinon, vérifie toujours le transfo de sortie et le hp, ce sera déjà ça d'éliminé!
- bilbo_moria
- Don Bilbo de la Vega
- Messages : 7492
- Enregistré le : 15 déc. 2004, 1:00
- Localisation : Tinteniac (35)
Re: Restauration d'un GEM MARS 30B
Ce sont vraiment des capas 2.3pF qui entourent le transistor ? (ça devrait ne laisser passer que des aigus ...)
Avant modif de l'alim, il y avait quelle tension en "D" ? Le transistor consomme du courant, et donc il doit y avoir une chute de tension importante aux bornes de la 220k, cela suffit peut-être à bien polariser et à présenter quelques dizaines de volts au transistor et non quelques centaines de volts ...
Avant modif de l'alim, il y avait quelle tension en "D" ? Le transistor consomme du courant, et donc il doit y avoir une chute de tension importante aux bornes de la 220k, cela suffit peut-être à bien polariser et à présenter quelques dizaines de volts au transistor et non quelques centaines de volts ...
-
Rimlock
- G5 guru

- Messages : 1203
- Enregistré le : 17 juil. 2018, 19:48
- Localisation : pas trop loin de l'Océan
Re: Restauration d'un GEM MARS 30B
Attention, si tu changes "arbitrairement" la R de filtrage avant l'ECC83 et que tu passes de 120V à 260V, tu changes considérablement le point de fonctionnement de l'ECC et == c'est du couplage direct == !
1/ relevé du schéma (pas trop compliqué sur des amplis simples comme ça ! )
2/ relevé des tension
3/ relevé des oscillogrammes en injectant une sinus de 100mV eff en entrée
1/ relevé du schéma (pas trop compliqué sur des amplis simples comme ça ! )
2/ relevé des tension
3/ relevé des oscillogrammes en injectant une sinus de 100mV eff en entrée
Et de deux ! Merci les Bleus 
Re: Restauration d'un GEM MARS 30B
Un membre m'a trouvé le schéma 
Mon ampli n'a qu'un canal qui correspond au 2eme canal.
Le problème est qu'il a été bidouillé :/ et je ne sais pas pourquoi.
1/au niveau de l'alim : la 10k a été changée pour une 270k, la 22k par une 470k et ensuite il y a une 130k qui va la masse. Du coup au point C la tension est de l'ordre de 120volts seulement et quelques dizaines au point D
2/au niveau du transistor, l'emmeteur n'est pas bypassé par le condo et la r en série, il.n'y a qu'une r de 1k.
1/ J'ai peur de modifier l'alim car je crains le 200v sur le transistor (la 220k le protege vraiment??)
2/je vais remettre un condo et un R, ca me fera gagner en gain !
Mon ampli n'a qu'un canal qui correspond au 2eme canal.
Le problème est qu'il a été bidouillé :/ et je ne sais pas pourquoi.
1/au niveau de l'alim : la 10k a été changée pour une 270k, la 22k par une 470k et ensuite il y a une 130k qui va la masse. Du coup au point C la tension est de l'ordre de 120volts seulement et quelques dizaines au point D
2/au niveau du transistor, l'emmeteur n'est pas bypassé par le condo et la r en série, il.n'y a qu'une r de 1k.
1/ J'ai peur de modifier l'alim car je crains le 200v sur le transistor (la 220k le protege vraiment??)
2/je vais remettre un condo et un R, ca me fera gagner en gain !
- bilbo_moria
- Don Bilbo de la Vega
- Messages : 7492
- Enregistré le : 15 déc. 2004, 1:00
- Localisation : Tinteniac (35)
Re: Restauration d'un GEM MARS 30B
Je suis loin d'être un grand spécialiste des transistors (un euphémisme), mais il semble d'après mon pote Google que le BC546 soit un équivalent (ou un truc qui se comporte à peu près pareil, quoi
). Et le BC546 ça semble se trouver assez facilement (chez Musikding par exemple, au prix terrible de 0,06€ ...)
Bref, peut-être pourrais-tu remettre l'alim en l'état en suivant le schéma du M.G. 30. Soit ça fonctionne impec (et tu nous diras quelles tensions tu as autour du BC184C, soit s'il pète, tu peux tenter un BC546 ... Si ce dernier pète encore, tu as foutu en l'air 6 cts d'€ et on fait une pause pour réfléchir
Bref, peut-être pourrais-tu remettre l'alim en l'état en suivant le schéma du M.G. 30. Soit ça fonctionne impec (et tu nous diras quelles tensions tu as autour du BC184C, soit s'il pète, tu peux tenter un BC546 ... Si ce dernier pète encore, tu as foutu en l'air 6 cts d'€ et on fait une pause pour réfléchir
-
Rimlock
- G5 guru

- Messages : 1203
- Enregistré le : 17 juil. 2018, 19:48
- Localisation : pas trop loin de l'Océan
Re: Restauration d'un GEM MARS 30B
Bah ! En BF petits signaux, les transos, on peut mettre un peu n'importe quoi... qui soit NPN ! BC109C, MPSA18, BC550C etc...
Tu remets le rail d'alim ok, et sans brancher le point D au transo, tu mesures la tension en fonctionnement en D. En considérant ton transo conducteur, donc de R=0, tu calcules la tension théorique sur le poont diviseur R collecteur (200k) R emetteur (1k). Ca devrait être assez faible, quelques volts... largement inférieur au Vce max d'un BC109 de 20V ! Et c'est 45V pour un BC550 !
Tu remets le rail d'alim ok, et sans brancher le point D au transo, tu mesures la tension en fonctionnement en D. En considérant ton transo conducteur, donc de R=0, tu calcules la tension théorique sur le poont diviseur R collecteur (200k) R emetteur (1k). Ca devrait être assez faible, quelques volts... largement inférieur au Vce max d'un BC109 de 20V ! Et c'est 45V pour un BC550 !
Et de deux ! Merci les Bleus 
Re: Restauration d'un GEM MARS 30B
J'ai donc refait l'alim : 55v sur le transo !
J'ai joué un peu avec les dernières R, une 470k a la place de la 220k et enfin 28v
Quelques autres bricoles a régler, ajout de R d'écran et de grille sur les el84, et ça roule!
Mesuré a 8W c'est pas beaucoup pour un pp d'el84, sans doute transfo un peu leger ou alors il manque un etage de preamp !
J'ai joué un peu avec les dernières R, une 470k a la place de la 220k et enfin 28v
Quelques autres bricoles a régler, ajout de R d'écran et de grille sur les el84, et ça roule!
Mesuré a 8W c'est pas beaucoup pour un pp d'el84, sans doute transfo un peu leger ou alors il manque un etage de preamp !
Re: Restauration d'un GEM MARS 30B
Il faut surtout mesurer Vce pour ton transistor; la tension d'alim ou celle présente au collecteur ne dit pas grand-chose en fait.
Re: Restauration d'un GEM MARS 30B
Oui je sais! En fait vce est quasiment egal a vc. C'est pour cela que j'ai fait le raccourci.
Re: Restauration d'un GEM MARS 30B
Ah? C'est curieux pour un transistor au repos censé être polarisé dans sa région linéaire... Un Vce=Vc c'est plutôt un transistor en saturation non? As-tu mesuré Vbe?
-
Rimlock
- G5 guru

- Messages : 1203
- Enregistré le : 17 juil. 2018, 19:48
- Localisation : pas trop loin de l'Océan
Re: Restauration d'un GEM MARS 30B
Tu veux dire que Ve=0 ou presque ? Donne les tensions sur ton rail d'alim (points A-B-C-D du schéma) et en cathode des EL84... 8W sur ta charge 8 ohms ça veut dire que tu as seulement 1.5 Vcac sinus en sortie ?
Je dirais plutôt "bloqué" puisque pas de courant dans la Re de 1k...
Je dirais plutôt "bloqué" puisque pas de courant dans la Re de 1k...
Et de deux ! Merci les Bleus 
Re: Restauration d'un GEM MARS 30B
Vu le schéma avec une 220k d'un côté et une 1k de l'autre je ne vois pas trop comment le transistor pourrait etre polarisé de façon optimale...
Le TS bouffe bcp de gain ; ensuite il y a seulement une demi triode en amplification, pas forcément biasée de façon optimale
En résumé le circuit est vraiment pas top
mais il restera fidèle a l'original !
J'ai biasé les EL84 comme il faut, a 95pourcent avec 350v plaque et 340 ecran (12v sur la cathode avec une R partagée de 160 ohms)
Le TS bouffe bcp de gain ; ensuite il y a seulement une demi triode en amplification, pas forcément biasée de façon optimale
En résumé le circuit est vraiment pas top
J'ai biasé les EL84 comme il faut, a 95pourcent avec 350v plaque et 340 ecran (12v sur la cathode avec une R partagée de 160 ohms)
