Différence de tension
Différence de tension
Hello!
Je simulais des alimentations sous PSUD et je ne parviens pas à m'expliquer la différence de tension qui sort du transfo selon que l'alim débite ou non. En effet, lorsque l'alim ne débite pas, je retrouve mes volts. Mais lorsque l'alim débite, c'est le bazar.
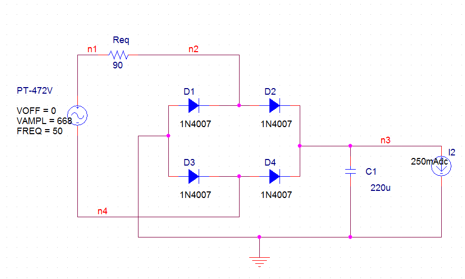
Prenons un exemple : j'ai un transfo avec 5% de régul et 450Vac nominal, et une résistance interne de 100R. Je m'attends à avoir environ 636V peak ce que j'obtiens à peu près sans charge (ce qui est finalement assez curieux car en l'absence de charge, je devrais avoir plutôt 472,5Vac du fait des 5% de régul et donc 668V peak environ). Bref, je fais débiter à mon transfo 250mA et je tombe à 536V environ soit 100V de moins (plus même si l'on considère que hors charge je devrais avoir 668V). Ma question est : d'où provient cette perte que simule PSUD? Si je considère que mon transfo est une source de tension AC parfaite avec une résistance série de 100R, alors je ne devrais avoir qu'une perte de 25V du fait du courant dans les enroulements du transfo... Il y a très certainement quelque chose que j'oublie, mais quoi?
Je simulais des alimentations sous PSUD et je ne parviens pas à m'expliquer la différence de tension qui sort du transfo selon que l'alim débite ou non. En effet, lorsque l'alim ne débite pas, je retrouve mes volts. Mais lorsque l'alim débite, c'est le bazar.
Prenons un exemple : j'ai un transfo avec 5% de régul et 450Vac nominal, et une résistance interne de 100R. Je m'attends à avoir environ 636V peak ce que j'obtiens à peu près sans charge (ce qui est finalement assez curieux car en l'absence de charge, je devrais avoir plutôt 472,5Vac du fait des 5% de régul et donc 668V peak environ). Bref, je fais débiter à mon transfo 250mA et je tombe à 536V environ soit 100V de moins (plus même si l'on considère que hors charge je devrais avoir 668V). Ma question est : d'où provient cette perte que simule PSUD? Si je considère que mon transfo est une source de tension AC parfaite avec une résistance série de 100R, alors je ne devrais avoir qu'une perte de 25V du fait du courant dans les enroulements du transfo... Il y a très certainement quelque chose que j'oublie, mais quoi?
- chanmix51
- G5 optimiseur

- Messages : 462
- Enregistré le : 14 févr. 2013, 12:46
- Localisation : Nantes (44)
Re: Différence de tension
Hello Pote Gui, qu'appelles tu « 5% de régul » ?
Tu pourrais nous montrer ton schéma ?
Amicalement,
Grégoire
Tu pourrais nous montrer ton schéma ?
Amicalement,
Grégoire
Re: Différence de tension
Salut chanmix,
5% de taux de régulation, c'est-à-dire que lorsque ton transfo ne débite pas, la tension présente aux bornes du secondaire est de 5% plus élevée, soit dans mon cas 475V au lieu des 450V nominaux.
Le schéma n'a rien de particulier, c'est une simple simulation avec le moins de choses possibles. À savoir un transfo, un redressement à diode silicone en pont, et un condensateur de filtrage en tête de 100µ. Je fais débiter un courant de 1mA puis de 250mA après 2 secondes de simulation. Voilà, c'est tout!
5% de taux de régulation, c'est-à-dire que lorsque ton transfo ne débite pas, la tension présente aux bornes du secondaire est de 5% plus élevée, soit dans mon cas 475V au lieu des 450V nominaux.
Le schéma n'a rien de particulier, c'est une simple simulation avec le moins de choses possibles. À savoir un transfo, un redressement à diode silicone en pont, et un condensateur de filtrage en tête de 100µ. Je fais débiter un courant de 1mA puis de 250mA après 2 secondes de simulation. Voilà, c'est tout!
- bilbo_moria
- Don Bilbo de la Vega
- Messages : 7460
- Enregistré le : 15 déc. 2004, 1:00
- Localisation : Tinteniac (35)
Re: Différence de tension
Jusque là, les calculs semblent bons. Néanmoins, je suis loin de maîtriser PSUD, il y a peut-être des subtilités.Pote Gui a écrit : 02 avr. 2018, 20:10 Hello!
Je simulais des alimentations sous PSUD et je ne parviens pas à m'expliquer la différence de tension qui sort du transfo selon que l'alim débite ou non. En effet, lorsque l'alim ne débite pas, je retrouve mes volts. Mais lorsque l'alim débite, c'est le bazar.
Prenons un exemple : j'ai un transfo avec 5% de régul et 450Vac nominal, et une résistance interne de 100R. Je m'attends à avoir environ 636V peak ce que j'obtiens à peu près sans charge (ce qui est finalement assez curieux car en l'absence de charge, je devrais avoir plutôt 472,5Vac du fait des 5% de régul et donc 668V peak environ).
Le taux de régulation doit être lié à la résistance du transfo, non ? Du coup, peut-on se contenter d'indiquer la tension (cf spec ou mesures) et la résistance équivalente au secondaire (spec ou mesures) et roule ? En tout cas, je ne pense pas que l'on puisse jouer sur le taux de régulation, puis modifier la Req ensuite ... (mais peut-être ai-je tort)
(le off load voltage et la Req sont calculés par PSUD)
Et effectivement, on est loin d'obtenir une valeur théorique de 450V x Racine(2) soit 636V. Sur cette magnifique alim (qui mériterait un Nobel), je trouve 569V DC (ce qui correspondrait plutôt à une Req de 264Ω) :
Par contre, si je modifie la consommation de courant pour tomber à 1mA, je trouve effectivement 635V DC
Bref, je suis comme toi : paumé ! Je vais donc suivre ce topic avec attention en espérant naïvement progresser un peu sur ce terrain des transfos / alim
Pote Gui a écrit : 02 avr. 2018, 20:10 Bref, je fais débiter à mon transfo 250mA et je tombe à 536V environ soit 100V de moins (plus même si l'on considère que hors charge je devrais avoir 668V). Ma question est : d'où provient cette perte que simule PSUD? Si je considère que mon transfo est une source de tension AC parfaite avec une résistance série de 100R, alors je ne devrais avoir qu'une perte de 25V du fait du courant dans les enroulements du transfo... Il y a très certainement quelque chose que j'oublie, mais quoi?
Re: Différence de tension
La réponse est à chercher du côté du courant : dans la capture de bilbo on voit nettement un courant max d'un peu plus de 1A, ce qui fait une chute de tension dans la Req du transfo (90Ω) d'environ 100V.
Ce courant vient de la charge du condo de tête, le facteur 4 entre le courant consommé et les pics de courant dans le transfo étant assez classique finalement (raison pour laquelle, pour un transfo bien dimensionné avec une capa de tête, le courant nominal du transfo est toujours bien supérieur au courant moyen du circuit qu'il alimente)
Ce courant vient de la charge du condo de tête, le facteur 4 entre le courant consommé et les pics de courant dans le transfo étant assez classique finalement (raison pour laquelle, pour un transfo bien dimensionné avec une capa de tête, le courant nominal du transfo est toujours bien supérieur au courant moyen du circuit qu'il alimente)
Re: Différence de tension
Ah ouich, dis-donc ça fait mal les condo de tête! Donc pour une alim devant débiter 250mA, on devrait dimensionner le transfo pour qu'il affiche 1A de courant nominal!!! Soit pour une tension de 350V, 350VA!!! Et y'a des constructeurs d'amplis qui osent ce genre de choses ou on passe automatiquement en LC (ce qui, soit dit en passant, déplace le problème sur la valeur de la tension nominale)??
Et question subsidiaire, il y a sûrement des maths derrière ce facteur 4 : tu as un tuyau a-wai?
Et question subsidiaire, il y a sûrement des maths derrière ce facteur 4 : tu as un tuyau a-wai?
- bilbo_moria
- Don Bilbo de la Vega
- Messages : 7460
- Enregistré le : 15 déc. 2004, 1:00
- Localisation : Tinteniac (35)
Re: Différence de tension
Ah yep, il y a ce paramètre, effectivement !
Merci d'avoir pointé ce phénomène, Arnaud. Cela dit, c'est moins évident qu'il n'y paraît : TDSL indique une valeur RMS de 463mA dans le transfo (+1A et -1A étant des pics). Et 0,463 x 90Ω = 42V n'explique pas cette différence entre 635V DC à vide et 569VDC en charge.
J'ai fait une simulation SPICE qui corrobore ce que dit TDSL (ce qui est rassurant
) ...
Merci d'avoir pointé ce phénomène, Arnaud. Cela dit, c'est moins évident qu'il n'y paraît : TDSL indique une valeur RMS de 463mA dans le transfo (+1A et -1A étant des pics). Et 0,463 x 90Ω = 42V n'explique pas cette différence entre 635V DC à vide et 569VDC en charge.
J'ai fait une simulation SPICE qui corrobore ce que dit TDSL (ce qui est rassurant
Re: Différence de tension
Chose curieuse, le courant ne semble pas augmenter proportionnellement à la valeur de la capacité. Or, si effectivement ce courant qui traverse le transfo est en lien avec la charge du condo de tête, il devrait y avoir une variation plus franche en fonction de la capacité, non?
Re: Différence de tension
Théoriquement oui, c'est comme ça que je me suis retrouvé avec un 250VA pour le proto de mon 3-wai XL (mon tout 1er 50W). En pratique, on se contente d'un facteur 2 à 3 qui offre un bon compromis entre l'alim "idéale" et le côté économique/poids de la chose. Tout ça dépendant du résultat des calculs/simulations, bien sur...Pote Gui a écrit : 03 avr. 2018, 14:31Donc pour une alim devant débiter 250mA, on devrait dimensionner le transfo pour qu'il affiche 1A de courant nominal!!! Soit pour une tension de 350V, 350VA!!!
Pour mon Bass 200 par exemple, je suis passé sur un 500VA, soit un transfo à peine 2x plus gros, pour une puissance quadruplée
En gros, considère le temps de conduction des diodes : elles ne conduisent que quand le potentiel d'une branche du transfo devient supérieur au potentiel du condo côté HT (moins la tension de seuil, mais pour des diodes silicium on peut la négliger).Pote Gui a écrit : 03 avr. 2018, 14:31Et question subsidiaire, il y a sûrement des maths derrière ce facteur 4 : tu as un tuyau a-wai?
Donc avec tes 536V DC, la conduction se fait uniquement quand ton sinus d'amplitude 668V (parce qu'avant conduction on est dans le cas d'une conso nulle) est au-dessus des 536V. En faisant un petit calcul à base d'arcsin ou arccos, on trouve que les diodes ne conduisent que 40% du temps (pour être exact, je fais arccos(Vdc/Vpeak) / 90 pour obtenir le ratio du temps de conduction).
Pour fournir 250mA en continu, il faut donc envoyer 625mA pendant 40% du temps, soit un facteur 2.5. En pratique, le courant augmente selon une courbe d'allure sinusoïdale, donc il n'est pas constant sur ces 40%, et peut donc atteindre des valeurs plus importantes.Enfin, un dernier paramètre à prendre en compte est le fait que lors de la conduction, le condo se charge, et se décharge entre ces périodes ; la tension de début de conduction sera donc inférieure à la tension moyenne, elle-même inférieure à la tension de fin de conduction. Et, pour ne rien simplifier, avec un bon filtrage toutes ces tensions seront assez proches, alors que l'écart sera bien plus important avec un filtrage médiocre - et donc un début de conduction arrivant plus tôt (normal, tout dépend de l'ondulation résiduelle au niveau du condo de tête)
Bref, ce n'est pas simple à calculer, mais tu peux t'en faire une bonne idée en visualisant le courant dans le redresseur I(BR1) dans PSUD, qui montre bien que le temps de conduction est assez faible par rapport au cycle complet, ainsi que la "forme" de cet appel de courant
Je ne suis pas sur que U=RI soit aussi facilement applicable à ce cas. Je fais confiance à TDSL et spice pour les valeurs, mais utiliser un courant AC RMS (donc une pondération sur une période donnée) pour expliquer une différence entre une tension peak (donc instantanée) et une tension continue constante me parait un poil bancalbilbo_moria a écrit : 03 avr. 2018, 14:53Cela dit, c'est moins évident qu'il n'y paraît : TDSL indique une valeur RMS de 463mA dans le transfo (+1A et -1A étant des pics). Et 0,463 x 90Ω = 42V n'explique pas cette différence entre 635V DC à vide et 569VDC en charge.
Les domaines temporels pris en compte sont trop différents pour permettre un calcul aussi simple...
Pas forcément, les facteurs déterminants dans ce cas vont être l'ondulation résiduelle de la tension redressée (cf. plus haut) et l'ESR du condo (pour ce dernier paramètre je ne sais pas du tout dans quelle mesure, ni pourquoi, ne m'étant jamais vraiment penché sur la question).Pote Gui a écrit : 03 avr. 2018, 15:05Chose curieuse, le courant ne semble pas augmenter proportionnellement à la valeur de la capacité. Or, si effectivement ce courant qui traverse le transfo est en lien avec la charge du condo de tête, il devrait y avoir une variation plus franche en fonction de la capacité, non?
Le seul moment où le courant est réellement affecté par la taille de la capa, c'est au démarrage, quand le condo est vide.
- bilbo_moria
- Don Bilbo de la Vega
- Messages : 7460
- Enregistré le : 15 déc. 2004, 1:00
- Localisation : Tinteniac (35)
Re: Différence de tension
Ah yesss, je serais incapable de recalculer ça sans y passer le temps qu'il faut avec calculette, papier et crayon (à l'ancienne, quoia-wai a écrit : 03 avr. 2018, 15:26 ...
En gros, considère le temps de conduction des diodes : elles ne conduisent que quand le potentiel d'une branche du transfo devient supérieur au potentiel du condo côté HT (moins la tension de seuil, mais pour des diodes silicium on peut la négliger).
Donc avec tes 536V DC, la conduction se fait uniquement quand ton sinus d'amplitude 668V (parce qu'avant conduction on est dans le cas d'une conso nulle) est au-dessus des 536V. En faisant un petit calcul à base d'arcsin ou arccos, on trouve que les diodes ne conduisent que 40% du temps (pour être exact, je fais arccos(Vdc/Vpeak) / 90 pour obtenir le ratio du temps de conduction).
Pour fournir 250mA en continu, il faut donc envoyer 625mA pendant 40% du temps, soit un facteur 2.5. En pratique, le courant augmente selon une courbe d'allure sinusoïdale, donc il n'est pas constant sur ces 40%, et peut donc atteindre des valeurs plus importantes.Enfin, un dernier paramètre à prendre en compte est le fait que lors de la conduction, le condo se charge, et se décharge entre ces périodes ; la tension de début de conduction sera donc inférieure à la tension moyenne, elle-même inférieure à la tension de fin de conduction. Et, pour ne rien simplifier, avec un bon filtrage toutes ces tensions seront assez proches, alors que l'écart sera bien plus important avec un filtrage médiocre - et donc un début de conduction arrivant plus tôt (normal, tout dépend de l'ondulation résiduelle au niveau du condo de tête)
Re: Différence de tension
Alors je pige à peu près l'idée, par contre je ne vois pas d'où sortent les 625mA... Et sinon, en pratique dans nos amplis, ça se traduit par quoi une alimentation qui ne peut pas répondre à ces importantes valeurs de courant?? Non, parce que la plupart des transfos en vente sur le marché sont largement sous-dimensionnés si on part par là.. 
Re: Différence de tension
C'est simplement 250/0.4 (les 40% de temps de conduction évoqués dans mon explication).Pote Gui a écrit : 03 avr. 2018, 20:53Alors je pige à peu près l'idée, par contre je ne vois pas d'où sortent les 625mA...
Largement pas forcément, ça dépend du sérieux du fabricant... Le symptôme classique est un ampli dont l'alimentation s'effondre un peu quand on le pousse à fond, ce qui se traduit par un son plus compressé à fond. Quand c'est fait un peu trop à l'économie, on peut avoir une saturation magnétique du noyau, et surtout un transfo qui chauffe plus que de raison.Pote Gui a écrit : 03 avr. 2018, 20:53Et sinon, en pratique dans nos amplis, ça se traduit par quoi une alimentation qui ne peut pas répondre à ces importantes valeurs de courant?? Non, parce que la plupart des transfos en vente sur le marché sont largement sous-dimensionnés si on part par là..![]()
Mais sur les amplis un minimum corrects, on trouve toujours un compromis qui fonctionne bien pour envoyer la sauce correctement sans avoir besoin de mettre 15kg de ferraille sur un 20W. Et ce compromis, bah c'est un peu au doigt mouillé, en simulant et en expérimentant
Re: Différence de tension
Ok, parfait. J'ai ressorti mon bouquin sur les alimentations de Pierre Mayé ("Les alimentations électroniques"). Il y a un chapitre sur la question avec un exemple de calcul. Je vais tâcher de faire l'expérience avec le cas de figure simple d'un redressement en pont avec condo en tête pour voir si on retrouve bien les valeurs des simulateurs (à peu près puisqu'il y aura forcément un peu d'approximation dans les calculs par rapport à ceux du simulateur).
- bilbo_moria
- Don Bilbo de la Vega
- Messages : 7460
- Enregistré le : 15 déc. 2004, 1:00
- Localisation : Tinteniac (35)
Re: Différence de tension
Yep, tiens-nous au courant (ah ah !) 
Pour illustrer un peu le phénomène de courant lors de la conduction des diodes :
En bleu : la tension redressée aux bornes du condensateur, après le pont de diodes, en rouge la tension aux bornes du transfo, en vert (multiplié artificiellement par un facteur 600 pour qu'on le voit sur le tracé des courbes) le courant qui traverse Req (et donc le transfo).
Dès que la valeur absolue de la tension transfo dépasse la valeur de tension DC, les diodes se mettent à conduire et le courant apparaît :
Pour illustrer un peu le phénomène de courant lors de la conduction des diodes :
En bleu : la tension redressée aux bornes du condensateur, après le pont de diodes, en rouge la tension aux bornes du transfo, en vert (multiplié artificiellement par un facteur 600 pour qu'on le voit sur le tracé des courbes) le courant qui traverse Req (et donc le transfo).
Dès que la valeur absolue de la tension transfo dépasse la valeur de tension DC, les diodes se mettent à conduire et le courant apparaît :
Re: Différence de tension
Nickel, merci pour l'illustration ! 

