Question Rk // Ck

Pour causer de choses et d'autres, c'est ici !
Avatar du membre
bilbo_moria
Don Bilbo de la Vega
Messages : 7492
Enregistré le : 15 déc. 2004, 1:00
Localisation : Tinteniac (35)

Question Rk // Ck

Message non lu par bilbo_moria »

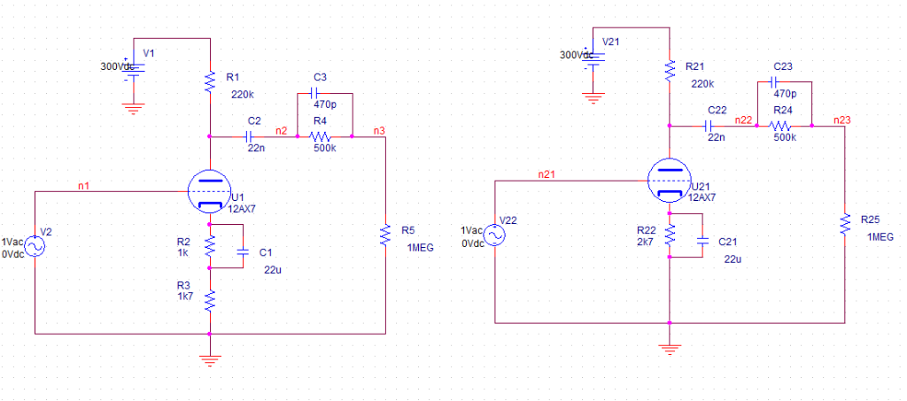
On m'a posé une question qui me donne à réfléchir : à la cathode d'une 12AX7, plutôt que de trouver (classiquement) une résistance en // avec une capa, un schéma Voodoo Lab présente ceci :
cathode.png
cathode.png (6.37 Kio) Vu 5267 fois
Et donc la question était : "pourquoi ont-ils fait comme ça ?" ; au début, je pensais à un filtrage sioux des fréquences ...

Mais non, si on compare avec une résistance de 2k7 // 22uF, la seule différence est un gain inférieur (assez logiquement : la 2k7 n'est que partiellement découplée par la capa) :

Comparaison de 2 schémas :
VoodooVs2k7(Schema).PNG
Bande passante des 2 types de montage de triode, à l'anode de la triode :
VoodooVs2k7(1).PNG
Quasi identique, à 3dB près

Alors, est-ce simplement une façon de régler le gain de l'étage en évitant un pont diviseur après la triode ? Une idée ?
Avatar du membre
Pote Gui
G5 Team
G5 Team
Messages : 4469
Enregistré le : 15 mai 2012, 11:07
Localisation : Lyon (69)

Re: Question Rk // Ck

Message non lu par Pote Gui »

Dans le cas d'un dispositif fréquentiel, on aurait eu une résistance en série de la capa, le tout en parallèle de la résistance de polarisation. Là, c'est effectivement différent puisque le courant traverse les deux résistances en série. Il y a donc une contre-réaction locale grâce à la 1k7 non découplée, et la polarisation prend en compte les deux résistances. Vk devrait être plus élevée. Donc, il n'y aura pas qu'une différence de gain, mais sans doute aussi de contenu harmonique.
Avatar du membre
chanmix51
G5 optimiseur
G5 optimiseur
Messages : 462
Enregistré le : 14 févr. 2013, 12:46
Localisation : Nantes (44)

Re: Question Rk // Ck

Message non lu par chanmix51 »

et d'impédance de sortie… qui va ajouter (µ + 1)×Rk pour la partie non découplée.
Avatar du membre
bilbo_moria
Don Bilbo de la Vega
Messages : 7492
Enregistré le : 15 déc. 2004, 1:00
Localisation : Tinteniac (35)

Re: Question Rk // Ck

Message non lu par bilbo_moria »

Yep, donc au final (sauf s'il y a génération d'harmoniques de fou, je ne sais pas trop pourquoi), l'intérêt semble limité ...
Avatar du membre
Pote Gui
G5 Team
G5 Team
Messages : 4469
Enregistré le : 15 mai 2012, 11:07
Localisation : Lyon (69)

Re: Question Rk // Ck

Message non lu par Pote Gui »

Une résistance coûte moins cher que deux... Et qui plus est, je pense que la contre-réaction locale apporte sans doute d'autres choses qu'un simple pont diviseur. Mais ce ne sont que des spéculations bien sûr!
Avatar du membre
louphil
G5 guru
G5 guru
Messages : 625
Enregistré le : 25 nov. 2009, 1:00
Localisation : 33
Contact :

Re: Question Rk // Ck

Message non lu par louphil »

Pour ma part, je penserais à une atténuation sur le découplage . On garde la même fréquence de coupure, mais la resistance "talon" atténue l'effet du découplage ... Enfin, c'est ce que mon nez me dit ... Peut-être pour eviter des basses trop "boueuses" ?
Avatar du membre
jptrol
G5 Team
G5 Team
Messages : 1467
Enregistré le : 13 mars 2006, 1:00
Localisation : Nord
Contact :

Re: Question Rk // Ck

Message non lu par jptrol »

Bonne question Bilbo, ça me fait penser qu'il faudrait que j'intègre ce cas de figure relativement courant dans le petit outil Excel du site. Je vois ça !

EDIT : ça va prendre un peu de temps car les équations sont vraiment à rallonge pour trouver la fréquence de coupure qui est loin d'être prévisible !
Disons que l'effet principal est de déplacer le point de repos vers le bas sur la courbe de transfert en s'approchant davantage du point de cut-off. Le gain est réduit également pour les deux paliers.
La fréquence de coupure à -3 dB se trouve en cherchant dans la formule du gain le point où le dénominateur fait racine de 2 fois sa valeur quand Ck est un court circuit soit RA + rak +(µ+1) Rk non découplé. Il faut donc trouver la valeur de la fréquence w quand RA + rak +(µ+1) Zk = racine de 2 x( RA + rak +(µ+1) Rk non découplé) ! Mais ceci avec Zk = Rk non découplé + ZCk // Rk découplé ! Donc à vos calculettes en attendant mon retour de vacances :mrgreen:

Comme le signale aussi Chanmix
et d'impédance de sortie… qui va ajouter (µ + 1)×Rk pour la partie non découplée.
L'impédance de sortie augmente également en fait de (µ + 1)× Zk avec Zk = Rk non découplé + ZCk // Rk découplé mais attention cette valeur reste en parallèle à la résistance d'anode RA pour l'impédance de sortie donc on reste dans des limites raisonnables en principe.
Modifié en dernier par jptrol le 19 mars 2018, 20:42, modifié 1 fois.
jptrol
______________________________________________
Avatar du membre
bilbo_moria
Don Bilbo de la Vega
Messages : 7492
Enregistré le : 15 déc. 2004, 1:00
Localisation : Tinteniac (35)

Re: Question Rk // Ck

Message non lu par bilbo_moria »

louphil a écrit : 19 mars 2018, 9:20 Pour ma part, je penserais à une atténuation sur le découplage . On garde la même fréquence de coupure, mais la resistance "talon" atténue l'effet du découplage ... Enfin, c'est ce que mon nez me dit ... Peut-être pour eviter des basses trop "boueuses" ?
Yep, celui qui m'a posé la colle trouve ça moins "boueux" ... peut-être parce qu'il y a moins de gain, je ne sais pas
jptrol a écrit : 19 mars 2018, 9:26 Bonne question Bilbo, ça me fait penser qu'il faudrait que j'intègre ce cas de figure relativement courant dans le petit outil Excel du site. Je vois ça !
:good:
Avatar du membre
jptrol
G5 Team
G5 Team
Messages : 1467
Enregistré le : 13 mars 2006, 1:00
Localisation : Nord
Contact :

Re: Question Rk // Ck

Message non lu par jptrol »

Voilà j'ai mis à jour l'outil de calcul d'étage en cathode commune avec le cas évoqué par Bilbo. C'est la version 3 téléchargeable sur le site à la rubrique Articles - Théorie

Qu'on en fasse bon usage ! :wink:
jptrol
______________________________________________
Répondre