Bonjour à tous.
J'ai récemment utilisé un kit de relais de chez TT (kit avec deux relais doubles à brancher directement sur le 6,3V du chauffage) pour un projet de d'ampli 2 canaux.
Tout fonctionne bien mais je rencontre un problème de "Plop" sur le relai qui commute mes deux master volumes (avant le PI): lors de changement de canal sans jouer (donc pas de signal) c'est parfaitement silencieux. En revanche si je plaque un accord au moment où je commute j'ai droit à un "PLOP!" (dont l'intensité varie en fonction du signal au moment de la commutation).
J'ai bien ajouté une résistance d'1M du côté de la grille de ma triode (après le master) mais ça ne change absolument rien.
Je suppose que c'est la coupure du signal qui cause ce fameux plop (comme si je débranchais mon jack en jouant).
Est ce qu'il existe une parade à ce genre de problème? sachant que j'ai un signal unique qui arrive sur mes deux masters (canal clean et lead switchés en amont), donc pas de soucis de mélange signal claire/saturé au niveau des masters. Si je ne trouve rien j'envisagerais les optocoupleurs mais ça m'oblige encore à revoir mon circuit et redémonter l'ampli.
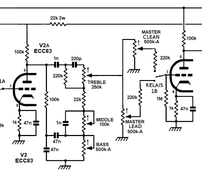
Un petit bout de plan pour mieux comprendre:
Problème de Plop! (switching)
-
franfranky
- G5 optimiseur

- Messages : 369
- Enregistré le : 09 déc. 2013, 11:40
- Lemontheo
- G5 Team

- Messages : 1814
- Enregistré le : 21 janv. 2011, 1:00
- Localisation : Rouen
- Contact :
Re: Problème de Plop! (switching)
Salut,
à vue d'oeil, franchement, je ne vois pas vraiment pourquoi ça plope.
et si tu essayais de virer les 220k, et d'en mettre une seule entre le relay et la grille de la triode (après le référencement), parce qu'en plus, là, elles te font perdre du signal....
à vue d'oeil, franchement, je ne vois pas vraiment pourquoi ça plope.
et si tu essayais de virer les 220k, et d'en mettre une seule entre le relay et la grille de la triode (après le référencement), parce qu'en plus, là, elles te font perdre du signal....
- warteko
- G5 optimiseur

- Messages : 308
- Enregistré le : 30 mars 2008, 1:00
- Localisation : 68 Riedisheim
Re: Problème de Plop! (switching)
Question HS : mais quel est donc ce tone stock ?
EDIT : j'ai trouvé ! C'est un HIWATT, non ?
http://hiwatt.org/Schematics/DR103sn727pre.jpg
(j'espère que j'ai correctement édité mon message pour éviter le double post)
EDIT : j'ai trouvé ! C'est un HIWATT, non ?
http://hiwatt.org/Schematics/DR103sn727pre.jpg
(j'espère que j'ai correctement édité mon message pour éviter le double post)
-
franfranky
- G5 optimiseur

- Messages : 369
- Enregistré le : 09 déc. 2013, 11:40
Re: Problème de Plop! (switching)
Bon je séche! J'ai viré mes resistaces inutiles mais le problème ne vient pas de la. Si je met mes deux masters a 0, ça plop 2 ou 3 fois quand je switch puis ça plop plus...
Ça viendrait du relai on dirait bien
Ça viendrait du relai on dirait bien
Re: Problème de Plop! (switching)
C'est ce que j'allais dire : regarde du côté de l'alim du relais.
-
franfranky
- G5 optimiseur

- Messages : 369
- Enregistré le : 09 déc. 2013, 11:40
Re: Problème de Plop! (switching)
Bon j'ai mesuré l'alim des relais:
- relais off: 3,8v avec 8mv de 100hz
- relais on: 3.5v avec 380mv de 100hz
Je pense que les 1000uf de filtrage sont insuffisant.
Je vais mettre 10000 uf pour voir.
Le plop est visible a l'oscillo lors du commutage avec un pic de tension au niveau du signal.
Je creuse....
- relais off: 3,8v avec 8mv de 100hz
- relais on: 3.5v avec 380mv de 100hz
Je pense que les 1000uf de filtrage sont insuffisant.
Je vais mettre 10000 uf pour voir.
Le plop est visible a l'oscillo lors du commutage avec un pic de tension au niveau du signal.
Je creuse....
