Doutes sur schéma 18W
Doutes sur schéma 18W
J'ai déjà fait quelques 18W basés sur la version Weber (6M18), et avec l'aide de Hotamp ça sonne très bien ...
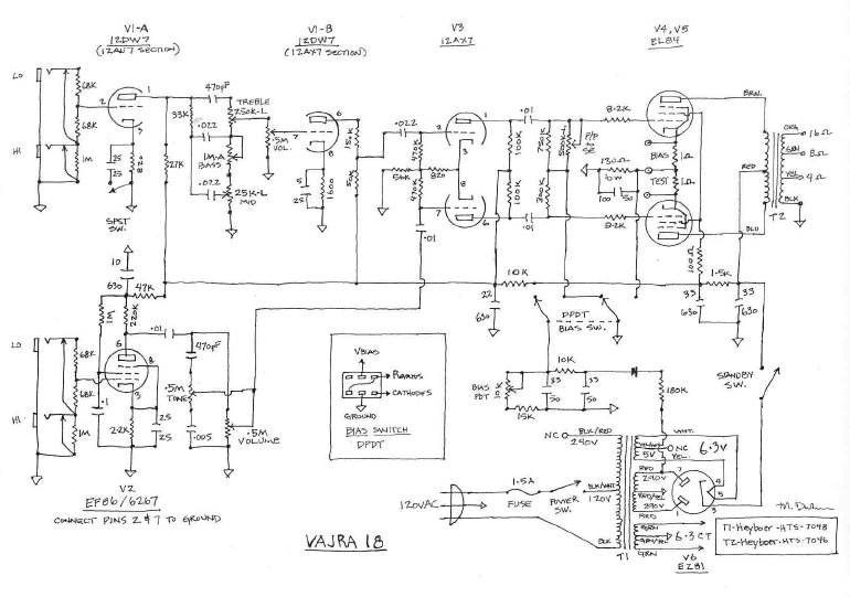
J'ai en projet d'en faire un autre, mais une version alternative dégottée sur "18Watt.com" ... Le schéma en question manque de clarté car dessiné sur papier à la main, puis scanné ...
Aussi, je me suis lancé dans sa reproduction avec un logiciel dédié ... Sauf qu'en étudiant de la sorte le schéma, me sont venues quelques questions de base ( je suis certainement plus débrouillard avec du bois qu'avec l'éléctronique ... ) :
- la liaison entre 2 étage du préamp ne comporte pas de condensateur . Entre ces étages, il y a le TS ( classique TMB ) . Le TS suffit-il à virer la composante continue issue de l'étage précedent ?
- d'autre part, je m'interroge sur le biais fixe du push-pull . Il semble que le potentiomètre de règlage laisse la possibilité de court-circuiter la 750 k ... Normal ???
Bon, je sais pas j'ai les droits pour faire voir le schéma, je tentes qd même :
Edit : Je viens de me rendre compte que ce potar ne permets pas l'ajustement du biais mais permet l'utilisation de l'ampli soit en PushPull, soit en Single ended ( mais peut-être me gourre-je ?) . En tous cas, si l'idée est bonne, ça ne me semble pas très cathodique cette histoire ...
J'ai en projet d'en faire un autre, mais une version alternative dégottée sur "18Watt.com" ... Le schéma en question manque de clarté car dessiné sur papier à la main, puis scanné ...
Aussi, je me suis lancé dans sa reproduction avec un logiciel dédié ... Sauf qu'en étudiant de la sorte le schéma, me sont venues quelques questions de base ( je suis certainement plus débrouillard avec du bois qu'avec l'éléctronique ... ) :
- la liaison entre 2 étage du préamp ne comporte pas de condensateur . Entre ces étages, il y a le TS ( classique TMB ) . Le TS suffit-il à virer la composante continue issue de l'étage précedent ?
- d'autre part, je m'interroge sur le biais fixe du push-pull . Il semble que le potentiomètre de règlage laisse la possibilité de court-circuiter la 750 k ... Normal ???
Bon, je sais pas j'ai les droits pour faire voir le schéma, je tentes qd même :
Edit : Je viens de me rendre compte que ce potar ne permets pas l'ajustement du biais mais permet l'utilisation de l'ampli soit en PushPull, soit en Single ended ( mais peut-être me gourre-je ?) . En tous cas, si l'idée est bonne, ça ne me semble pas très cathodique cette histoire ...
Re: Doutes sur schéma 18W
Et tu as bien raison ! Ce potar permet d'atténuer le signal arrivant sur un des côtés du PP, le transformant ainsi en pseudo-SE… Sauf que si une des 2 lampes ne débite plus de signal, l'impédance de sortie n'est plus respectée (à cause du fonctionnement dynamique du transfo) et du coup on s'éloigne pas mal du fonctionnement normal pour la lampe qui reste en course, à éviter donc à mon avis…louphil a écrit :Je viens de me rendre compte que ce potar ne permets pas l'ajustement du biais mais permet l'utilisation de l'ampli soit en PushPull, soit en Single ended ( mais peut-être me gourre-je ?) . En tous cas, si l'idée est bonne, ça ne me semble pas très cathodique cette histoire …
Pour ce qui est du TS ça suffit oui (il te suffit d'essayer de faire passer le continu de l'anode de V1A au potar de volume en considérant les condos comme des barrières
- hotamp
- Messie MI60
- Messages : 843
- Enregistré le : 25 sept. 2006, 2:00
- Localisation : perigueux
- Contact :
Re: Doutes sur schéma 18W
sauf qu'un transfo de single ended a un entrefer ! tres bizarre ce systeme ! quant au cathode bias /fixed bias , je vois pas trop l'intérêt !!( les EL84 je les aime bien en cathode bias ! )
et pis je vais le redire un fois ! arretez d'annoncer des 18W avec un push d'el84 !ce sont des 14..15W max !
autre chose , quant on monte une EF86 dans un combo , il faut les monter sur support silent block
et les 12DW7 ne sont pas tres commune !a part chez ampeg
et pis je vais le redire un fois ! arretez d'annoncer des 18W avec un push d'el84 !ce sont des 14..15W max !
autre chose , quant on monte une EF86 dans un combo , il faut les monter sur support silent block
et les 12DW7 ne sont pas tres commune !a part chez ampeg
- jmd_91
- G5 optimiseur

- Messages : 365
- Enregistré le : 04 juil. 2013, 19:56
- Localisation : 91 Nord Essonne
Re: Doutes sur schéma 18W
hello ,
comment font les gens pour annoces ces puissance alors que le datasheet en annonce un poile moins !
j ai réussi a sortir en SE , 4.5 W mais y as plus de CR et les tubes sont sous 300 V= Anode 8O , autan dire que je tire dedans comme un sourd .
si on juge a ce qui est donner sur la doc , il serait déjà assez difficile d atteindre 17 W out
pour le reste , je peut pas aider
comment font les gens pour annoces ces puissance alors que le datasheet en annonce un poile moins !
j ai réussi a sortir en SE , 4.5 W mais y as plus de CR et les tubes sont sous 300 V= Anode 8O , autan dire que je tire dedans comme un sourd .
si on juge a ce qui est donner sur la doc , il serait déjà assez difficile d atteindre 17 W out
pour le reste , je peut pas aider
Re: Doutes sur schéma 18W
Oui, les puissances sont quelque peu exagérées ... Sur les Weber que j'ai fait, j'avais calculé ( avant transfo de sortie ) 12W avec tension anode de 306V ...
J'ai utilisé le terme 18W pour faire reference à un type de circuit, au même titre, je suppose, que pour le "18" du projet MI ...
Le but de la manoeuvre c'était de faire un "18W" mono canal avec juste 1 tube en préamp, tout en conservant le caractère du "18W" ... J'avais bien "xyeuté" sur le projet MI18, mais il me semblait avoir des gains peut-être un poil elevés pour se rapprocher du grain que je recherche ( bien que je n'ai pas suffisamment d'expérience pour anticiper un résultat sonore au vu d'un schéma ) ...
J'ai utilisé le terme 18W pour faire reference à un type de circuit, au même titre, je suppose, que pour le "18" du projet MI ...
Le but de la manoeuvre c'était de faire un "18W" mono canal avec juste 1 tube en préamp, tout en conservant le caractère du "18W" ... J'avais bien "xyeuté" sur le projet MI18, mais il me semblait avoir des gains peut-être un poil elevés pour se rapprocher du grain que je recherche ( bien que je n'ai pas suffisamment d'expérience pour anticiper un résultat sonore au vu d'un schéma ) ...
- jmd_91
- G5 optimiseur

- Messages : 365
- Enregistré le : 04 juil. 2013, 19:56
- Localisation : 91 Nord Essonne
Re: Doutes sur schéma 18W
hello ,
mis a part les EL 84 et modeles proche de celle ci , faut prendre plus gros ou faire des montages plus complexes
sinon dans la série des 12 W anode , on a l EL 508 qui peut surment aller plus haut et la 6P 41C qui atteint surment les 14 W anode , apres , faut surment taper les EL 34 ou " bricoler " avec les tubes de balayage ligne TV ( la y as de quoi jouer entre la plus petite EL 500 , EL 502 , EL 504 & les grosses EL 509 /519 ).
et en amplis guitares , je suis sur que ces bestioles doivent etre tres bonnes
mis a part les EL 84 et modeles proche de celle ci , faut prendre plus gros ou faire des montages plus complexes
sinon dans la série des 12 W anode , on a l EL 508 qui peut surment aller plus haut et la 6P 41C qui atteint surment les 14 W anode , apres , faut surment taper les EL 34 ou " bricoler " avec les tubes de balayage ligne TV ( la y as de quoi jouer entre la plus petite EL 500 , EL 502 , EL 504 & les grosses EL 509 /519 ).
et en amplis guitares , je suis sur que ces bestioles doivent etre tres bonnes
- Glomet
- G5 optimiseur

- Messages : 485
- Enregistré le : 12 mai 2011, 2:00
- Localisation : st thual (35)/ Rennes (35)
Re: Doutes sur schéma 18W
Pour revenir sur la question de la puissance, il s'agit en général du fait que certains fabricants n'hésitait pas à mettre à burne les tubes de sorties (MArshall met pratiquement 400V sur son 20W en anode et 375 en G2 8O )
Dans une utilisation "normale", il vaut mieux s'en tenir à la datasheet, qui est de maximum 17W (c'est déjà bien). Apès, il existe des références adaptées pour des puissances supérieures : EL84M, EL86, etc...
Dans une utilisation "normale", il vaut mieux s'en tenir à la datasheet, qui est de maximum 17W (c'est déjà bien). Apès, il existe des références adaptées pour des puissances supérieures : EL84M, EL86, etc...
- bilbo_moria
- Don Bilbo de la Vega
- Messages : 7492
- Enregistré le : 15 déc. 2004, 1:00
- Localisation : Tinteniac (35)
Re: Doutes sur schéma 18W
Non, non !
Je suis formel : quand on fait un PP EL84 qui ressemble à du Marshall, on dit « 18W », ainsi il y a un max de mojo
Mon MI 18 doit être mesuré à 12W en clair, je pense
Et si je mesure mon JMP50 en clean, il doit plafonner à 40W (ce qui ne l’empêche pas de sonner énorme), ce qui n’est pas rare pour certaines générations de JMP50 des ‘70s avec des tensions internes pas super élevées ... ce qui n’empêchait pas Marshall de vendre ça comme un 50W
Bon, fin du HS
Je suis formel : quand on fait un PP EL84 qui ressemble à du Marshall, on dit « 18W », ainsi il y a un max de mojo
Mon MI 18 doit être mesuré à 12W en clair, je pense
Et si je mesure mon JMP50 en clean, il doit plafonner à 40W (ce qui ne l’empêche pas de sonner énorme), ce qui n’est pas rare pour certaines générations de JMP50 des ‘70s avec des tensions internes pas super élevées ... ce qui n’empêchait pas Marshall de vendre ça comme un 50W
Bon, fin du HS
Re: Doutes sur schéma 18W
Pour info, je viens de mesurer mon Studio Plex (PP EL84, cathode bias) à un peu plus de 16W RMS (clean, bien sur !), et sans forcer : les tensions d'alim restent toutes dans les limites du datasheet.
Donc en augmentant un peu les tensions, je ne doute pas qu'on puisse arriver à 18W
Dans le même ordre d'idée, je tire 18W d'un PP de 6V6 en restant dans les limites du datasheet, et j'arrive à 25W en lui tirant fort sur la tronche (au max des datas JJ, qui encaissent plus que des 6V6 "normales")
Et +1 pour le mojo
Donc en augmentant un peu les tensions, je ne doute pas qu'on puisse arriver à 18W
Dans le même ordre d'idée, je tire 18W d'un PP de 6V6 en restant dans les limites du datasheet, et j'arrive à 25W en lui tirant fort sur la tronche (au max des datas JJ, qui encaissent plus que des 6V6 "normales")
Et +1 pour le mojo
- bilbo_moria
- Don Bilbo de la Vega
- Messages : 7492
- Enregistré le : 15 déc. 2004, 1:00
- Localisation : Tinteniac (35)
Re: Doutes sur schéma 18W
Du coup , je me tate : j'hesite maintenant entre ce schéma pas très clair ( certaines valeurs illisibles, ...), mais dont l'ascendance me plait bien, et le projet MI18 qui à la même config tubes, mais avec des gains plus elevés ...
Par contre en ce qui concerne le MI18 dont j'ai survolé la partie du forum qui lui est consacrée, apparemment, il a été assez peu monté et semble souffrir de problèmes de jeunesse, comparé au G5 . Qu'en est-il en réalité ?
Par contre en ce qui concerne le MI18 dont j'ai survolé la partie du forum qui lui est consacrée, apparemment, il a été assez peu monté et semble souffrir de problèmes de jeunesse, comparé au G5 . Qu'en est-il en réalité ?
- charpy
- G5 Team

- Messages : 3516
- Enregistré le : 23 févr. 2005, 1:00
- Localisation : La Rochelle 17
- Contact :
Re: Doutes sur schéma 18W
c'est paskeu té naze en ampli à lampes : mesa ils en font 20W et bugera 22W, Na! alors qui c'est qui est le mieux burnéhotamp a écrit :sauf qu'un transfo de single ended a un entrefer ! tres bizarre ce systeme ! quant au cathode bias /fixed bias , je vois pas trop l'intérêt !!( les EL84 je les aime bien en cathode bias ! )
et pis je vais le redire un fois ! arretez d'annoncer des 18W avec un push d'el84 !ce sont des 14..15W max !
il y a quelques transfos mixtes PP et SE comme le TU 101 d'audax par exemple. mais c'est vrai que c'est un point très important lors de l'achat. il y a aussi la solution de laisser le tube inutilisé débiter (mais sans modulation audio).
pour un ampli qui fonctionne majoritairement en classe A c'est pas conseillé de tourner avec une seule lampe, pour un ampli qui tire franchement sur la classe B ça pose pas trop de problème car le point de fonctionnement est presque réglé comme pour une charge en SE mais ça ne doit pas etre beau à entendre car le tube est bloqué une partie du temps.
les plaisirs du débugage : virer le mV de bruit qui chatouille les oreilles sans toucher aux 500V de HT qui chatouillent les doigts
- hotamp
- Messie MI60
- Messages : 843
- Enregistré le : 25 sept. 2006, 2:00
- Localisation : perigueux
- Contact :
Re: Doutes sur schéma 18W
oui je sais , meme peavey fais un 50W avec 4 EL84 !c'est paskeu té naze en ampli à lampes : mesa ils en font 20W et bugera 22W, Na! alors qui c'est qui est le mieux burné
j'ai déja tester le TU101 en SE ! et ben bof ! de toute facon il n'as pas d'entrefer , donc faudras limiter a 2..3W pour eviter de saturer le fer !il y a quelques transfos mixtes PP et SE comme le TU 101 d'audax par exemple
- bilbo_moria
- Don Bilbo de la Vega
- Messages : 7492
- Enregistré le : 15 déc. 2004, 1:00
- Localisation : Tinteniac (35)
Re: Doutes sur schéma 18W
Certains tournent avec et le trouve très robuste ! A n’y rien comprendre !hotamp a écrit : oui je sais , meme peavey fais un 50W avec 4 EL84 !
- jmd_91
- G5 optimiseur

- Messages : 365
- Enregistré le : 04 juil. 2013, 19:56
- Localisation : 91 Nord Essonne
Re: Doutes sur schéma 18W
hello ,
sinon , il reste d autre solution , genre EL 508 ou 6 P 41C ou meme plus gros mais apres va falloir des transfo de sortie costaud et adapter
perso , l EL 508 , j ai tester , c est beaucoup plus violent qu une EL 84 mais le chauffage est plus gourmand .
de toute facon en audio et je commence a m en apercevoir , c est pas l ampli le plus important , c est ce qui retransmet l audio , donc les HP , si t as le meilleur des amplis du monde et des HP nul a chier , tu aura de la M...e en qualité
mais c est ton choix et on peut pas conseiller autrement .

sinon , il reste d autre solution , genre EL 508 ou 6 P 41C ou meme plus gros mais apres va falloir des transfo de sortie costaud et adapter
perso , l EL 508 , j ai tester , c est beaucoup plus violent qu une EL 84 mais le chauffage est plus gourmand .
de toute facon en audio et je commence a m en apercevoir , c est pas l ampli le plus important , c est ce qui retransmet l audio , donc les HP , si t as le meilleur des amplis du monde et des HP nul a chier , tu aura de la M...e en qualité
mais c est ton choix et on peut pas conseiller autrement .

