Bonjour,
J'ai fait l'acquisition aujourd'hui d'un
GA-15 à un prix abordable.
J'avais joué un peu un
GA-5, il y a quelques années et trouvé le son plutôt sympa, sans casser 3 pattes à un canard non plus. Mais assez agréable à jouer tout de même.
Alors j'attendais l'occasion de pouvoir tester son grand frère. J'ai lu toutes les infos que je pouvais trouver sur le net et j'avais hâte de l'essayer.
De plus, ces amplis sont une bonne base pour des mods en tous genres.
1er constat, l'esthétique :
c'est propre. La poignée est sympa. Les raccords de tolex lestes sur le haut des côtés font très moche par contre et viennent gâcher le reste.
Les vis qui retiennent les grilles du panneau arrières sont trop longues, traversent le bois et font des bosses sous le tolex.
Les caches-boulon sur le dessus.... ça me rappelle les meubles ikéa. Mais bon, ça passe. Pour le reste, rien à redire.
À l"intérieur, c'est propre également. Il n'y a que la fixation de l'OT qui semble vouloir nous rappeler le prix modique de l'appareil.
2ème constat, le son :
Et bien je suis déçu. Ça sonne comme une casserole
(en même temps, contrairement au GA5 qui est un "tout lampes", on est ici sur un ampli "hybride"). Il y a ce bruit parasite qui augmente avec le volume et qui ne disparaît pas totalement tous potars à zéro. Il n'est pas non plus couvert totalement quand on joue.
Nonobstant un manque frappant d'aigus
(qui rend l'ampli sourd), le tone stack est assez efficace.
J'avais lu des éloges sur sa puissance... je ne trouve pas qu'il sonne si fort que ça.
Que ce soit au niveau de la puissance ou du son, on est bien loin d'un Blues Junior
(souvent cité comme référence de comparaison).
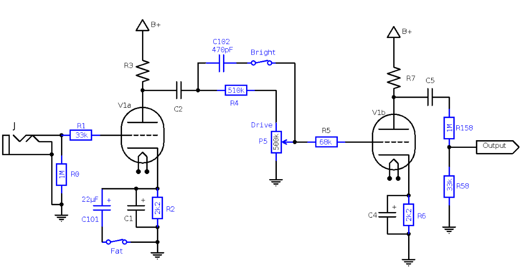
3ème constat, l'électronique :
Montés sur pcb, les composants sont plutôt cheap. Vu le prix, comment s'en plaindre.
Mesure des tensions d'alimentation du circuit /
HT
A _ 350v
B _ 333v
C _ 304v
EL84
A _ 343v / 45,3mA / 15w
G2 _ 332v / 6,7mA / 2,1w
K _ 12,5v / 104mA / 1,3w
ECC83 (pi)
A _ 244v
A' _ 243v
K _ 57v
ECC83 (préamp)
A _ 221
A' _ 220
K _ 1,78
K' _ 1,82
Tout semble ok
Calcule de la puissance en sortie à 1kHz, tous réglages à fond /
16 watts
(sous 4 ohms comme sous 8 ohms) avec un V input de 800mV
(efficace) !!!
Test du TS /
le potar des graves est efficace sur la plage 80Hz-200Hz
le potar des médiums est efficace sur la plage 200Hz-1kHz
le potar des aigus est efficace sur la plage 4kHz-10kHz
Pour le bruit, il ressemble à ça sur l'oscillo
(volume à zéro)
il y a un pic qui se reproduit toutes les 20ms, mais avec polarité inversée à chaque fois. Quand on augmente le volume, c'est le pic qui augmente, le bruit de fond, lui, reste au même niveau.
Verdict :
C'est intéressant comme l'ampli semble manquer de puissance, alors que pas du tout
(j'avais mesuré 15w pile poil sur le BJ).
Je pense que cette sensation vient du manque d'aigus. Et le pont diviseur entre V1a et V1b ne doit pas y être étranger.
Par contre, impossible d'obtenir de la disto avec une stratocaster en entrée.
L'étage de puissance est mal polarisé et les EL84 souffrent.
Le transfo de sortie est mal fixé au châssis.
Le bruit de fond est indigeste. Je ne comprends même pas comment on peut commercialiser un ampli avec une telle tare.
Le système de sortie unique sur un jack différent en fonction de l'impédance me semble peu judicieux.
Le référencement de la grille de V1a est pour le moins surprenant.
Bref, plein d'améliorations à apporter.
