[PREAMP] Nouveau projet : préampli G5
- Lemontheo
- G5 Team

- Messages : 1810
- Enregistré le : 21 janv. 2011, 1:00
- Localisation : Rouen
- Contact :
Re: [PREAMP] Nouveau projet : préampli G5
Une tof d'un switching à PIC, avec un relay "classic" à côté pour faire bonne mesure...
- McColson
- Admin du site

- Messages : 8030
- Enregistré le : 07 nov. 2004, 1:00
- Localisation : La Celle sur Morin
- Contact :
Re: [PREAMP] Nouveau projet : préampli G5
Ouaip moi je parlais de mettre une R entre 2 et 4 du switch.a-wai a écrit : 27 févr. 2019, 12:06 2Vc-c me paraissent suffisants oui, ceci dit si on veut plus de marge on modifie le pied du CF, 82k + 22k par exemple, ça devrait nous donner un boost de 6dB environ
Je comprends pas ta phrase... Si ça se réfère à ma proposition d'ajout d'une 100k, l'idée serait de mettre la résistance en // du switch (pins 1 et 2), pas de R12, comme ça on aurait :McColson a écrit : 27 févr. 2019, 9:38Si c'est possible, je pensais mettre une 4.7M entre C11 et R19... car 100k en parallèle de R12 ça va être encore un peu faible...
- switch ouvert : la 100k en série avec C11, le tout en // de R8 (et donc sans effet), et R19 non connectée
- switch fermé : la 100k est shuntée par le switch, on a bien C11 // R8 (donc meilleur découplage des basses), et R19 à la cathode de U1A pour la CR
Au niveau AC en effet 100k à la cathode ou à la masse c'est la même chose.Du point de vue AC, R19 est à la masse via C6 et C11, donc pour le signal, c'est effectivement comme si on avait R19 // R12 ; j'ai juste peur que dans cette configuration C8 ramène trop d'aigus :McColson a écrit : 27 févr. 2019, 9:38Pour moi de ce que je comprends pour R19, avec R12 en parallèle ça permet de diminuer le signal grâce au pont former avec R11. Donc moins de signal qui arrive sur U2B.
Et alors là c'est purement spéculatif, tu connais mon niveau sur la théorie, mais j'ai l'impression que la tension de cathode de U1A appliquée sur la grille de U2B permet de repousser un chouille le seuil de saturation.
- R19 // R12 = 82k, soit une atténuation de -16.5dB
- C8 et (R19 // R12) forme un passe-haut de fc = 4.1kHz
Donc en fait non, ça pose pas de soucis, au-delà de 4kHz on n'a déjà pas grand chose en guitare, et c'est de toutes façons filtré par le HP.
Par contre, concrètement, R19 devrait avoir exactement le même effet si tu la connectais directement à la masse je pense, il y a des chances que la CR ne serve à rien ici (à vérifier en simu)
Du point de vue DC par contre, on amène la grille à un potentiel positif, avec pour conséquence que le courant dans le tube sera plus important, sans forcément changer grand chose à la sensibilité d'entrée de U2B (cathode bias, donc l'auto-équilibrage fera que Ugk ne sera pas fondamentalement modifiée en faisant ça, ça mérite d'ailleurs de mesurer dans la simu Ug et Uk pour U2B dans les 2 configs).
Bref, tout ça est à confirmer par la simu, mais je préconise de mettre R19 directement à la masse plutôt qu'à la cathode de U1A.
Par contre en DC, on a 3 cas :
Cas 1 : switch ouvert, tensions DC pour U2B
Ug = 0V
Uk =1.40V
Cas 2 : switch fermé, 100k à la cathode
Ug = 1.16V
Uk = 1.95V
Cas 3 : proposition a-wai : 100k à la masse et condo de 22µF sur la cathode de U1A.
Ug = 0V
Uk = 1.40V
J'ai mis ça là :Tu mets le projet sur github ? Comme ça je me crée une branche et je te fais une proposition de schémaMcColson a écrit : 27 févr. 2019, 9:38Ok par contre va falloir changer un peu le schéma pour le transfo, lemontheo entre deux flutes de champ, tu aurais un gribouilli pour ton idée se sortie à transfo ?![]()
https://github.com/McColson/Stompbox-G5
Faut que tu me fasse un topo sur les licences par contre, j'y pige que dalle, c'est quoi la plus adaptée pour projetg5.com ?
Je veux juste qu'on ne se fasse pas piqué les idées pour que ça parte dans le commerce.
Re: [PREAMP] Nouveau projet : préampli G5
Yep, ça marcherait aussi (mais pour pinailler on pourrait dire qu'une 4.7M est plus susceptible de ramener du bruit qu'une 100k)
Ok, ça nous donne donc une sensibilité d'entrée de 1.4V en crunch et seulement 800mV en clean, ce qui me parait un peu contre-productif du coupMcColson a écrit : 27 févr. 2019, 9:38Par contre en DC, on a 3 cas :
Cas 1 : switch ouvert, tensions DC pour U2B
Ug = 0V
Uk =1.40V
Cas 2 : switch fermé, 100k à la cathode
Ug = 1.16V
Uk = 1.95V
Cas 3 : proposition a-wai : 100k à la masse et condo de 22µF sur la cathode de U1A.
Ug = 0V
Uk = 1.40V
Cool, merci !McColson a écrit : 27 févr. 2019, 9:38J'ai mis ça là :
https://github.com/McColson/Stompbox-G5
Faut que tu me fasse un topo sur les licences par contre, j'y pige que dalle, c'est quoi la plus adaptée pour projetg5.com ?
Je veux juste qu'on ne se fasse pas piqué les idées pour que ça parte dans le commerce.
Niveau licence, si le but c'est d'éviter l'exploitation commerciale, une bonne vieille CC BY-NC-SA me parait l'option la plus simple (ou la BY-NC-ND pour interdire les modifs, mais ça serait dommage je trouve).
EDIT: À partir de l'idée de Lemontheo, voici ma proposition pour un préamp avec PI + transfo Oui, en fait je me suis dit qu'on pourrait carrément faire un push-pull en self-split, la puissance (moins de 1W) étant dissipée pour l'essentiel dans R16
J'en ai profité pour y mettre les modifs dont j'ai parlé plus haut, et mis la broche SHDN du module HT à la masse (elle est censée pouvoir rester en l'air, mais j'ai eu des cas où ça ne marchait pas, donc autant la forcer à l'état bas)
- McColson
- Admin du site

- Messages : 8030
- Enregistré le : 07 nov. 2004, 1:00
- Localisation : La Celle sur Morin
- Contact :
Re: [PREAMP] Nouveau projet : préampli G5
Pas conOk, ça nous donne donc une sensibilité d'entrée de 1.4V en crunch et seulement 800mV en clean, ce qui me parait un peu contre-productif du coup
J'ai trouvé la CC BY-NC-ND 4.0 internationale... ça devrait suffir. Je suis vraiment une brêle dans ce domaine, y'en a tellement de différente !Niveau licence, si le but c'est d'éviter l'exploitation commerciale, une bonne vieille CC BY-NC-SA me parait l'option la plus simple (ou la BY-NC-ND pour interdire les modifs, mais ça serait dommage je trouve).
EDIT :
wahoo sympa je pige mieux l'idée... pourquoi t'as pas fait un long tail pair ?
Re: [PREAMP] Nouveau projet : préampli G5
Yep, ça fait le job. T'es sur que tu veux pas la -SA plutôt que la -ND ?McColson a écrit : 27 févr. 2019, 15:51J'ai trouvé la CC BY-NC-ND 4.0 internationale... ça devrait suffir. Je suis vraiment une brêle dans ce domaine, y'en a tellement de différente !
J'ai commencé par ça en fait, puis je me suis dit que ça ressemblait fort à un self-split, et qu'on pourrait ptet économiser quelques composants comme çaMcColson a écrit : 27 févr. 2019, 15:51wahoo sympa je pige mieux l'idée... pourquoi t'as pas fait un long tail pair ?
- McColson
- Admin du site

- Messages : 8030
- Enregistré le : 07 nov. 2004, 1:00
- Localisation : La Celle sur Morin
- Contact :
Re: [PREAMP] Nouveau projet : préampli G5
Ouaip c'est bien -SA que j'ai mis pardon 
Bah j'aime bien l'idée, faudra demander à lemontheo si c'est bien ça qu'il avait en tête aussi.
EDIT :
Si je me suis pas gouré avec la simulation, on a plus de 10V c-c en sortie avec les potars de gain et de volume à fond, ça laisse de la marge.
Bah j'aime bien l'idée, faudra demander à lemontheo si c'est bien ça qu'il avait en tête aussi.
EDIT :
Si je me suis pas gouré avec la simulation, on a plus de 10V c-c en sortie avec les potars de gain et de volume à fond, ça laisse de la marge.
Re: [PREAMP] Nouveau projet : préampli G5
Intéressant, tu as quelle tension au primaire du transfo ? Et sur les anodes ?
(pour info j'avais calculé 4.25Vc-c en sortie, sur la base d'un 200Vc-c au primaire)
(pour info j'avais calculé 4.25Vc-c en sortie, sur la base d'un 200Vc-c au primaire)
- McColson
- Admin du site

- Messages : 8030
- Enregistré le : 07 nov. 2004, 1:00
- Localisation : La Celle sur Morin
- Contact :
Re: [PREAMP] Nouveau projet : préampli G5
J'ai mis 235V en alimentation, là avec 200V DC ça redescend un peu, je met la simulation sur le github...
- Lemontheo
- G5 Team

- Messages : 1810
- Enregistré le : 21 janv. 2011, 1:00
- Localisation : Rouen
- Contact :
Re: [PREAMP] Nouveau projet : préampli G5
Le schéma d’Awai correspond à une de mes deux visions du schéma ( sauf que j’aurais mis un ltp)
La seconde version utilisait également un ltp et un transfo mais couplés par condensateurs, pour n’utiliser qu’un petit transfo (l’inverse du g1v4)
La seconde version utilisait également un ltp et un transfo mais couplés par condensateurs, pour n’utiliser qu’un petit transfo (l’inverse du g1v4)
Re: [PREAMP] Nouveau projet : préampli G5
Pardon, je parlais des tensions AC, en alim j'ai tablé sur 235V DC aussi.McColson a écrit : 27 févr. 2019, 16:57 J'ai mis 235V en alimentation, là avec 200V DC ça redescend un peu, je met la simulation sur le github...
(j'arrive à rien avec la simu, mais faut reconnaitre que j'y connais rien dans ce domaine)
- McColson
- Admin du site

- Messages : 8030
- Enregistré le : 07 nov. 2004, 1:00
- Localisation : La Celle sur Morin
- Contact :
Re: [PREAMP] Nouveau projet : préampli G5
En ac j'ai quasi 300VAC c-c sur les anodes au primaire du transfo.
PS : la simulation j'ai du mal aussi, d'ailleurs j'ai déplacé le fichier dans un autre répertoire, la simulation ne fonctionne pas, je la remet dans le répertoire précédent, la simulation fonctionne.... hum c'est à n'y rien comprendre !!!
PS : la simulation j'ai du mal aussi, d'ailleurs j'ai déplacé le fichier dans un autre répertoire, la simulation ne fonctionne pas, je la remet dans le répertoire précédent, la simulation fonctionne.... hum c'est à n'y rien comprendre !!!
Re: [PREAMP] Nouveau projet : préampli G5
Yep, c'est encore un peu du vaudou tout ça...
Ça vaudrait le coup aussi de simuler avec un LTP si t'as du temps pour ça, pour voir si ça change vraiment quelque chose à la gueule du signal...
Ça vaudrait le coup aussi de simuler avec un LTP si t'as du temps pour ça, pour voir si ça change vraiment quelque chose à la gueule du signal...
- McColson
- Admin du site

- Messages : 8030
- Enregistré le : 07 nov. 2004, 1:00
- Localisation : La Celle sur Morin
- Contact :
Re: [PREAMP] Nouveau projet : préampli G5
J'ai testé, et non ça ne réagit pas tout à fait pareil. Surtout au moment où ça commence à saturer, mais c'est subtil, ça serait à tester.
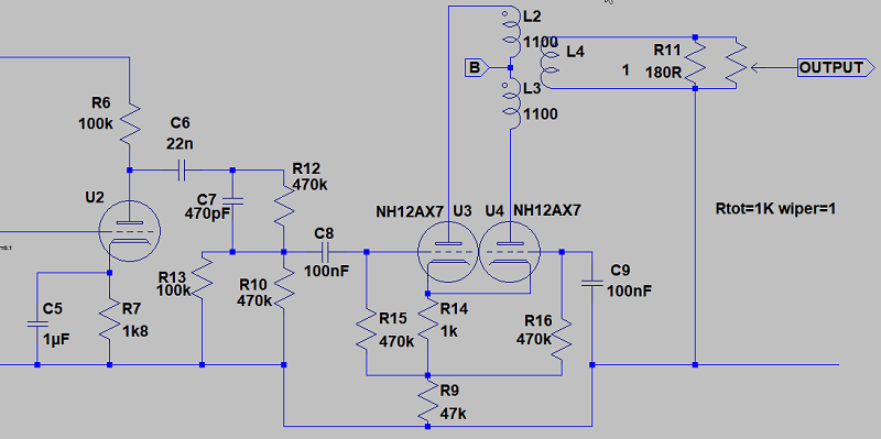
J'ai fait ça comme schéma avec les valeurs. J'ai mis la 100k pour diminuer le signal, sinon je ne vois que des créneaux de château-fort en sortie du transfo !
J'ai fait ça comme schéma avec les valeurs. J'ai mis la 100k pour diminuer le signal, sinon je ne vois que des créneaux de château-fort en sortie du transfo !
- Lemontheo
- G5 Team

- Messages : 1810
- Enregistré le : 21 janv. 2011, 1:00
- Localisation : Rouen
- Contact :
Re: [PREAMP] Nouveau projet : préampli G5
Vous partez sur quoi comme charge des anodes ?
Pourquoi 180R en sortie de transfo?
Pourquoi 180R en sortie de transfo?


..:: 