Bon voyage camarade
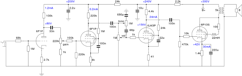
Je viens de finir mon projet hi-fi de l'année 2014, je peux reprendre ce projet ci car j'ai toujours un 12" qui dort sur une étagère avec 1 × 6F1P + 1 × 6Z43P + 1 × 6P13S.
Je me suis plongé dans Blencowe pour l'histoire du tone stack, j'y reviendrai 

 j'ai surtout des questions concernant le « boitier ». J'ai vu que TT proposait 
des cabs tout faits avec juste le trou pour le HP. Mon WAF ne me permettant pas d'ajouter un atelier bois à l'atelier d'électronique du salon, je vais partir sur cette solution  
 
 
Par contre, j'aimerais bien comprendre comment on intègre le boîtier alu et quelles dimensions prendre car il y a des cabs qui sont juste des speaker cabinets et d'autres qui sont juste des têtes de pré-amp. Si des âmes charitables pouvaient me guider sur cette étape cruciale...  
 
 
Amicalement,
Grégoire