Premier MI-18 !
Re : Premier MI-18 !
Ah oui effectivement... J'avais testé qu'avec Safari et ça marchait. Bon. Sinon vous pouvez utiliser l'explorateur Windows, ça doit marcher je pense. Ou l'équivalent pour les Maceux ou les Linuxiens.
(En fait moi ça ouvrait une fenêtre du Finder sous Mac OS, nom d'utilisateur/mot de passe, et hop)
(En fait moi ça ouvrait une fenêtre du Finder sous Mac OS, nom d'utilisateur/mot de passe, et hop)
- McColson
- Admin du site

- Messages : 8070
- Enregistré le : 07 nov. 2004, 1:00
- Localisation : La Celle sur Morin
- Contact :
Re : Premier MI-18 !
ça marche mais y'a de pdf, pas envie d'installer eagle... 
On pourrait mettre aussi tout ça sur le site directement dans la rubrique projet et outils ?
On pourrait mettre aussi tout ça sur le site directement dans la rubrique projet et outils ?
Re : Premier MI-18 !
OK, j'essaierai de générer un PDF dès que possible, ce soir ou demain au plus tard.
On peut le mettre dans la rubrique projets et outils, mais attention, ces schémas et PCB ne sont pas validés, je n'ai encore jamais testé.
A priori, c'est basé sur le schéma d'origine et sur mon mi18, donc je ne vois pas pourquoi ça foirerait, mais on sait jamais... Une erreur de saisie, un 0 en trop ou en moins sur une résistance, etc.
On peut le mettre dans la rubrique projets et outils, mais attention, ces schémas et PCB ne sont pas validés, je n'ai encore jamais testé.
A priori, c'est basé sur le schéma d'origine et sur mon mi18, donc je ne vois pas pourquoi ça foirerait, mais on sait jamais... Une erreur de saisie, un 0 en trop ou en moins sur une résistance, etc.
- charpy
- G5 Team

- Messages : 3516
- Enregistré le : 23 févr. 2005, 1:00
- Localisation : La Rochelle 17
- Contact :
Re : Premier MI-18 !
héhé... c'était pas dans mes priorités (je partais plutot sur un Pymouss bis) mais je tirerais bien un PCB pour tester autour de paques. j'ai a peu pres tous les ingrédients
par contre il va falloir me sortir le typon en PDF svp.
par contre il va falloir me sortir le typon en PDF svp.
Re : Premier MI-18 !
Oui, je fais ça ce soir ou demain.
A savoir aussi que c'est prévu pour être à peu près modulaire, donc on pourra facilement remplacer le tone stack par un autre par exemple, ou coupler le préampli à un autre ampli de puissance et vice-versa.
A la base, je voulais faire ça pour gagner un peu de place et ajouter des modules tels que le tremolo Vox, un Line out/sortie casque/simul HP, etc.
A savoir aussi que c'est prévu pour être à peu près modulaire, donc on pourra facilement remplacer le tone stack par un autre par exemple, ou coupler le préampli à un autre ampli de puissance et vice-versa.
A la base, je voulais faire ça pour gagner un peu de place et ajouter des modules tels que le tremolo Vox, un Line out/sortie casque/simul HP, etc.
Re : Premier MI-18 !
Bon, j'ai uploadé des versions PNG des fichiers. Si vous voulez vraiment du PDF, je peux convertir si vous le voulez.
- McColson
- Admin du site

- Messages : 8070
- Enregistré le : 07 nov. 2004, 1:00
- Localisation : La Celle sur Morin
- Contact :
Re: Premier MI-18 !
Quelqu'un aurait gardé les fichiers provenant du ftp de DJZIAK ?
Re: Premier MI-18 !
Salut,
Ça fait un bail que je ne suis pas passé par ici !
Je regarderai si j’ai encore les fichiers dans un coin
Ça fait un bail que je ne suis pas passé par ici !
Je regarderai si j’ai encore les fichiers dans un coin
- McColson
- Admin du site

- Messages : 8070
- Enregistré le : 07 nov. 2004, 1:00
- Localisation : La Celle sur Morin
- Contact :
Re: Premier MI-18 !
Oh salut !
ça fait plaisir de te voir passé !
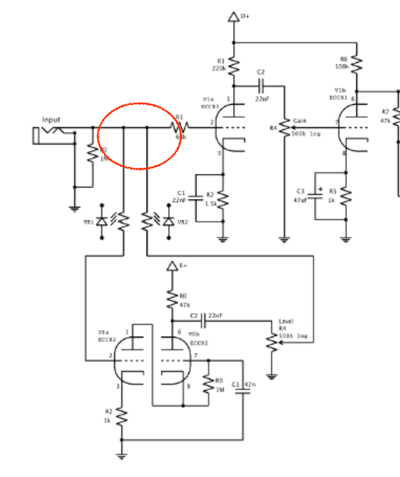
Il y avait une question sur le pourquoi du 68nF du Mi18 sur le découplage de cathode de V1 versus 220nF sur le MI60. Est-ce que tu as un souvenir ?
ça fait plaisir de te voir passé !
Il y avait une question sur le pourquoi du 68nF du Mi18 sur le découplage de cathode de V1 versus 220nF sur le MI60. Est-ce que tu as un souvenir ?
Re: Premier MI-18 !
Faudrait que je retrouve les schémas, ça me rafraîchirait sans doute la mémoire… Si je me souviens bien, j’avais expérimenté un peu de ce côté là avec différentes valeurs car je voulais changer un peu le caractère. Au final, je crois que j’avais fini par obtenir des aigus un peu plus cristallins qui me titillaient l’oreille de la meilleure façon qui soit. Je crois que c’est principalement en changeant cette valeur que j’avais obtenu ce résultat. Mais j’avais aussi ajouté un étage de boost en cascode avant V1 si je me souviens bien.
- bilbo_moria
- Don Bilbo de la Vega
- Messages : 7492
- Enregistré le : 15 déc. 2004, 1:00
- Localisation : Tinteniac (35)
Re: Premier MI-18 !
Alors, c'est intellectuellement curieux, mais sur "mon" MI18 (que vous aviez testé), j'avais effectivement un 68nF //2k2 à la cathode de V1a et je n'ai jamais noté de caractère sur-aigu particulier ... certes c'était un poil tranchant mais pas horrible quoi
Re: Premier MI-18 !
Ce n'est pas étonnant à mon avis , on reste dans l'esprit Marshall. Car par exemple si l'entrée HIGH du 2203/2204 comporte sur la cathode 680nF//2k7 , ce qui permet de conserver des médiums sinon des basses franches, plus loin dans le préampli on retrouve ce renforcement des harmoniques privilégiées par le passage sur les divers ponts formés par une résistance et une capa de quelques centaines de picofarad en parallèle. Le filtrage que fait le MI18 directement en entrée, Marshall le reporte plus loin dans le préampli.bilbo_moria a écrit : 09 janv. 2022, 16:59 Alors, c'est intellectuellement curieux, mais sur "mon" MI18 (que vous aviez testé), j'avais effectivement un 68nF //2k2 à la cathode de V1a et je n'ai jamais noté de caractère sur-aigu particulier ... certes c'était un poil tranchant mais pas horrible quoi
jptrol
______________________________________________
______________________________________________
Re: Premier MI-18 !
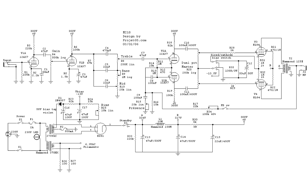
Bon, je ne suis pas sûr des fichiers que j'avais mis en ligne... Je viens de retrouver 3 versions du schéma.
Une qui date de 2005, je pense que ça doit être une des premières versions, tirée du MI60. Il y a 50uF/2,2k sur les cathodes de V1A et V1B.
Deux qui datent de 2006 qui sont très proches, avec quelques différences dans l'alim, avec 68nF/2,2k sur V1A et 47uF/1,5k sur la cathode de V1B.
Et finalement une sorte de double canal, qui n'a encore jamais vraiment vu le jour, avec un étage de boost en cascode (ECC82) switchable, deux masters volumes (un pour chaque "canal"), et une ECC81 en PI. Celle-là a 22nF/1,5k en V1A et 47uF/1k en V1B.
Une qui date de 2005, je pense que ça doit être une des premières versions, tirée du MI60. Il y a 50uF/2,2k sur les cathodes de V1A et V1B.
Deux qui datent de 2006 qui sont très proches, avec quelques différences dans l'alim, avec 68nF/2,2k sur V1A et 47uF/1,5k sur la cathode de V1B.
Et finalement une sorte de double canal, qui n'a encore jamais vraiment vu le jour, avec un étage de boost en cascode (ECC82) switchable, deux masters volumes (un pour chaque "canal"), et une ECC81 en PI. Celle-là a 22nF/1,5k en V1A et 47uF/1k en V1B.
- Fichiers joints
-
- MI18.pdf
- (52.03 Kio) Téléchargé 282 fois
-
- B18-MV.pdf
- (36.66 Kio) Téléchargé 268 fois
- bilbo_moria
- Don Bilbo de la Vega
- Messages : 7492
- Enregistré le : 15 déc. 2004, 1:00
- Localisation : Tinteniac (35)
Re: Premier MI-18 !
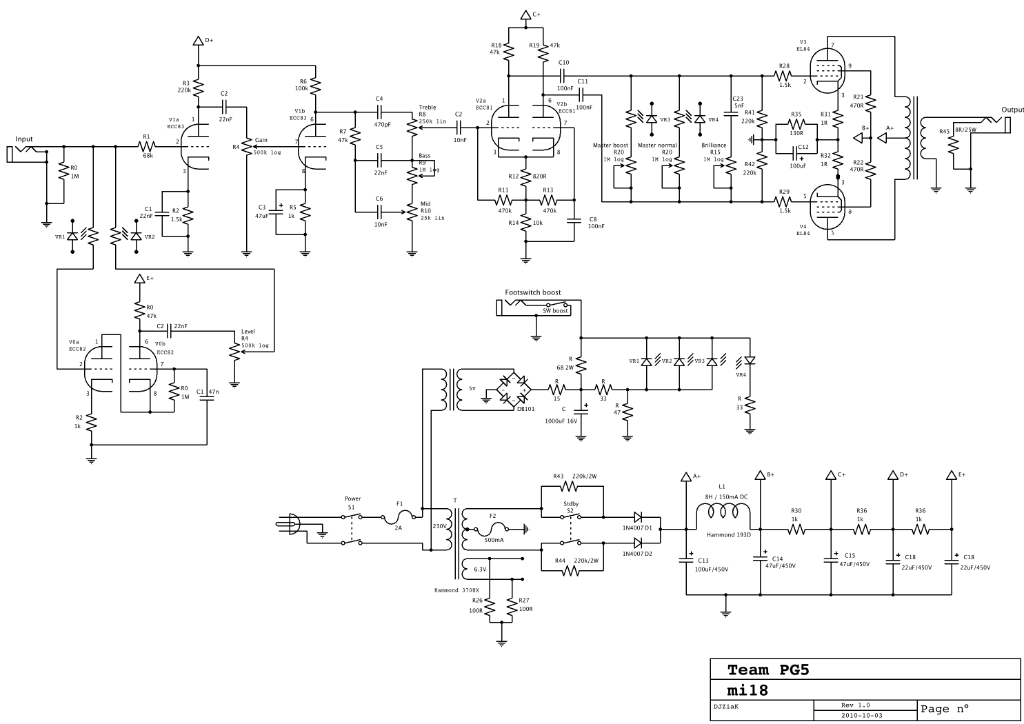
Ou bien il y a une astuce que je ne vois pas, ou bien c'est un peu zarb, le 2ème schéma
Re: Premier MI-18 !
Probablement un DPDT oublié sur le schémabilbo_moria a écrit : 10 janv. 2022, 19:59 Ou bien il y a une astuce que je ne vois pas, ou bien c'est un peu zarb, le 2ème schéma
jptrol
______________________________________________
______________________________________________



..::