[RESOLU] [restauration] Ampli Eko Duke restauration, mod.
Re : [RESOLU] [restauration] Ampli Eko Duke restauration, mo
Effectivement, après V1B c'est un peu bizarre, et même au niveau du PI doit y avoir 2-3 trucs à revoir...
Pour ton manque de graou, pas la peine de rajouter une lampe : découple la cathode de V1B, supprime le treble bleeder C6/R10 (avec un master post-PI si tu veux en profiter à bas volume), et tu pourras titiller du gros crunch !
Pour ton manque de graou, pas la peine de rajouter une lampe : découple la cathode de V1B, supprime le treble bleeder C6/R10 (avec un master post-PI si tu veux en profiter à bas volume), et tu pourras titiller du gros crunch !
Re : [RESOLU] [restauration] Ampli Eko Duke restauration, mo
Hello, je viens de revérifier le schémas, je me suis planté (encore
) sur la valeur de la resistance de contre réaction (je crois que c'est comme ça que l'on dit qui est de 2,2K au lieu de 2,2M sur mon premier schémas.
Sinon le reste à l'air d'être correct.
D'ailleurs sur les amplis Hiwatts (http://mhuss.com/Hiwatt/Schematics/DR_Pre4Input_v0a.gif), on dirait bien qu'ils envoient du courant continu dans le PI (sur certains Hiwatt une triode est même consacrée à ça http://mhuss.com/Hiwatt/Schematics/DR_Pre2Input.gif)
Peut-être cela évite t'il d'avoir à biaser le signal ?
Je viens de rejouer un peu avec l'ampli, le son est vraiment pas mal, surtout avec le volume au max, je ne compte pas mettre de master volume car je préfère utiliser un atténuateur de puissance.
Par contre avec les aigües au max quand j'attaque assez fortement les cordes j'ai une oscillation assez particulière, un genre de 50Hz qui vient et qui s'en va. Il suffit que j'évite de mettre les aigues à fond pour que ça n'arrive pas mais c'est quand même un peu bizarre.
Il crunch déjà pas mal mais je veux ajouter du gain pour avoir plus de saturation et donc gagner en compression et en sustain.
Sinon le reste à l'air d'être correct.
D'ailleurs sur les amplis Hiwatts (http://mhuss.com/Hiwatt/Schematics/DR_Pre4Input_v0a.gif), on dirait bien qu'ils envoient du courant continu dans le PI (sur certains Hiwatt une triode est même consacrée à ça http://mhuss.com/Hiwatt/Schematics/DR_Pre2Input.gif)
Peut-être cela évite t'il d'avoir à biaser le signal ?
Je viens de rejouer un peu avec l'ampli, le son est vraiment pas mal, surtout avec le volume au max, je ne compte pas mettre de master volume car je préfère utiliser un atténuateur de puissance.
Par contre avec les aigües au max quand j'attaque assez fortement les cordes j'ai une oscillation assez particulière, un genre de 50Hz qui vient et qui s'en va. Il suffit que j'évite de mettre les aigues à fond pour que ça n'arrive pas mais c'est quand même un peu bizarre.
Il crunch déjà pas mal mais je veux ajouter du gain pour avoir plus de saturation et donc gagner en compression et en sustain.
- superchouf
- G5 optimiseur

- Messages : 474
- Enregistré le : 18 mars 2007, 1:00
- Localisation : Marseille
- Contact :
Re : [RESOLU] [restauration] Ampli Eko Duke restauration, mo
As tu essayé de le jouer avec un booster en entrée ?
Re : [RESOLU] [restauration] Ampli Eko Duke restauration, mo
+1 avec Mc.
Pour avoir du crunch tu peux mettre le TS derrière ta V1b et ainsi te retrouver avec ta V1b directement boostée par ta V1a. Là tu devrais avoir du crunch, tu peux te baser sur les schémas de type Marshall JMP50 par exemple. C'est une modif facile à faire et qui ne te demandera que peu de composants en plus, du genre un condo et une ou deux résistances.
Pour avoir du crunch tu peux mettre le TS derrière ta V1b et ainsi te retrouver avec ta V1b directement boostée par ta V1a. Là tu devrais avoir du crunch, tu peux te baser sur les schémas de type Marshall JMP50 par exemple. C'est une modif facile à faire et qui ne te demandera que peu de composants en plus, du genre un condo et une ou deux résistances.
-
martin_rotsey
- G5 optimiseur

- Messages : 163
- Enregistré le : 05 juin 2015, 10:56
Re: [RESOLU] [restauration] Ampli Eko Duke restauration, mod.
Le Duke s'est invité chez moi, hier.
Et pour pouvoir le dépanner, j'ai fouillé un peu sur le net et suis tombé (principalement) sur ce topic.
Premières constatations, le circuit est propre et aéré. Le HP d'origine.
Les condos chimiques ont un ESR (9 environ) élevé mais une valeur correcte et un Vloss < à 1% selon mon testeur chinois.
Le transfo de sortie à un ratio de 38:1
Le porte-fusible est positionné sur 145v (sic !). Mais après vérification, il n'a pas subit le pire comme je me l'imaginais. Bon pour le service.
J'ai refait le schéma au propre car celui de ce topic est d'une aide précieuse, mais truffé d'erreurs.
Après avoir remplacé quelques composants et 3 lampes, avoir installé la terre, viré le death-cap et avoir checké le reste, les tensions d'alimentation sont correctes, je le branche :
Ça sonne très, très fort. Si vous avez des griefs envers votre batteur, faites-vous plaisir.
À 3/5, ça commence à cruncher méchant. À 5/10, ça distord sévère. Pas osé aller plus loin sur le volume.
Par contre, le tone est catastrophoque. J'eu eu dans un passé révolu le combo Prince reverb et le stack Viscount et le TS sonnait carrément autrement.
En fait l'ampli sonnait carrément autrement.
Ici, on a la puissance. Mais pas la qualité "Eko" et ce son british si attachant qui m'a fait "kiffer" cette marque, (pour parler djeuns).
Le son est criard et les réglages de timbre totalement désagréables. Je remarque que certaines valeurs de capas et résistances ne sont pas celles de ses prédécesseurs. Le problème viendrait-il de là ?
Je vais le placer sous oscillo et investiguer un peu plus profondément dans ses entrailles.
Modifié en dernier par martin_rotsey le 21 mars 2023, 15:00, modifié 1 fois.
Re: [RESOLU] [restauration] Ampli Eko Duke restauration, mod.
Salut !
A voir ce que ça donne à l'oscillo en particulier derrière l'étage de puissance car à ce que je vois sur le schéma, tout est là pour favoriser de la crossover distortion !
Le tone stack est singulier lui aussi.
A voir ce que ça donne à l'oscillo en particulier derrière l'étage de puissance car à ce que je vois sur le schéma, tout est là pour favoriser de la crossover distortion !
Le tone stack est singulier lui aussi.
-
martin_rotsey
- G5 optimiseur

- Messages : 163
- Enregistré le : 05 juin 2015, 10:56
Re: [RESOLU] [restauration] Ampli Eko Duke restauration, mod.
Une grosse disto de croisement dès qu'on monte le volume. Tu as vu juste.
Pour expliquer la situation, je n'ai récupéré que les 2 ECC83 de l'ampli. Les 2 EL84 et l'EZ81 originelles avaient "pris l'air".
J'ai donc utilisé un jeu d'EL84 faiblardes et pareil pour une EZ80 (tubes me servant pour tests)
Avec un jeu de tubes neuf, tout rentre dans l'ordre. J'obtiens 14,9 watts en sortie !
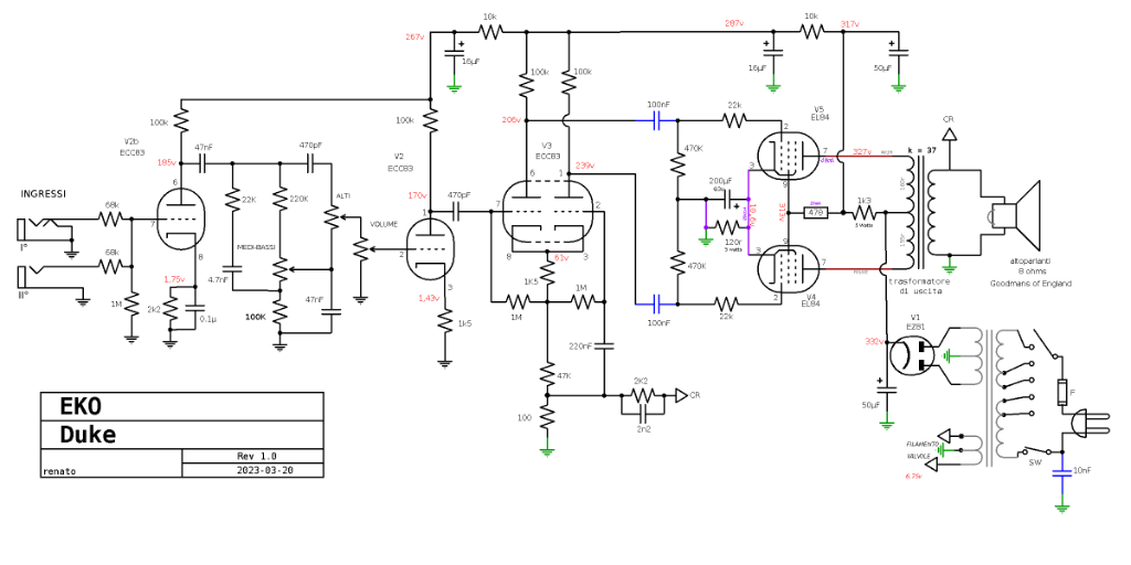
Je poste le schéma à jour, avec tensions ici. Mais attention, j'ai modifié le circuit (Rg2).
Par contre, gros souci, je ne peux pas utiliser le réglage d'aigus, sinon ça part en vrille direct. Après analyse à différents étages de l'ampli, le "Alti" agit autour de 10kHz. Il est hyper puissant ! Je n'ai pas calculé les db, mais impressionnant.
Par contre, il n'agit quasiment pas à 1kHz.
Je vais modifier les valeurs des composants du TS comme elles sont sur le Prince Reverb, pour retrouver une plage plus logique. Je vais aussi ajouter une capa entre 50 et 100pF entre les anodes du PI, en espérant que cela calme les oscillations parasites.
Pour expliquer la situation, je n'ai récupéré que les 2 ECC83 de l'ampli. Les 2 EL84 et l'EZ81 originelles avaient "pris l'air".
J'ai donc utilisé un jeu d'EL84 faiblardes et pareil pour une EZ80 (tubes me servant pour tests)
Avec un jeu de tubes neuf, tout rentre dans l'ordre. J'obtiens 14,9 watts en sortie !
Je poste le schéma à jour, avec tensions ici. Mais attention, j'ai modifié le circuit (Rg2).
Par contre, gros souci, je ne peux pas utiliser le réglage d'aigus, sinon ça part en vrille direct. Après analyse à différents étages de l'ampli, le "Alti" agit autour de 10kHz. Il est hyper puissant ! Je n'ai pas calculé les db, mais impressionnant.
Par contre, il n'agit quasiment pas à 1kHz.
Je vais modifier les valeurs des composants du TS comme elles sont sur le Prince Reverb, pour retrouver une plage plus logique. Je vais aussi ajouter une capa entre 50 et 100pF entre les anodes du PI, en espérant que cela calme les oscillations parasites.
-
Rimlock
- G5 guru

- Messages : 1184
- Enregistré le : 17 juil. 2018, 19:48
- Localisation : pas trop loin de l'Océan
Re: [RESOLU] [restauration] Ampli Eko Duke restauration, mod.
Au lieu d'une seule 470R commune aux deux G2 tu peux en mettre une sur chaque tube en la soudant entre les pin 8 et 9... 1W largement suffisant.
Et de deux ! Merci les Bleus 
Re: [RESOLU] [restauration] Ampli Eko Duke restauration, mod.
Sur des EL84 avec ce genre de polarisation une 100R suffit d'ailleurs ce qui permet d'avoir le headroom maximum. Après si tu préfères une grosse compression tu peux laisser 470R.
-
martin_rotsey
- G5 optimiseur

- Messages : 163
- Enregistré le : 05 juin 2015, 10:56
Re: [RESOLU] [restauration] Ampli Eko Duke restauration, mod.
Une seule R pour la raison simple que j'ai utilisé la place du death-cap (condo vert, tout à fait à gauche, à côté de la R de filtrage, sur la photo d'origine) et ainsi juste le fil rouge qui conduit aux écrans à déplacer d'une cosse. Modification minimale du circuit.
Et 470r est peut-être un peu too much, mais ça lui donne plus de compression et le rapproche plus de l'AC15 que du Prince Reverb. Il est bien pêchu, ça renforce son caractère bourru d'origine.
J'ai passé la journée d'hier à jouer sur les filtres. 1er constat, la capa 47nF de pied du Tone-Stack était coupée. Ce qui donnait ce côté erratique aux réglages et désagréablement distordant vers 10kHz.
J'ai quand même voulu savoir ce que ça donnait en augmentant la valeur de la 100pF qui distribue les aigus. À 2nF, le réglage "alti" agit principalement entre 1 kHz et 2 kHz. Mais du coup, ça mord sur le réglage meddi-bassi. Au final, j'ai mis une capa 150pF, une R 150k, une capa de pied 22nF pour obtenir la meilleure interaction entre les réglages pour un résultat final optimal.
J'ai aussi remplacé les condos de filtrage, tant que j'y étais. Ils n'étaient pas morts, mais l'ESR élevé laissait présager une fin de vie programmée.
J'ai aussi remplacé le potar de volume, qui avait la piste abîmée.
Et enfin, j'ai remplacé le HP qui donnait un son trop caverneux, par un 7ender (mon Princeton étant le donneur, snif)
J'ai le résultat parfait à mon goût, avec une envie tout de même de passer la Rg2 à 100r pour moins de compression et plus de dynamique, maintenant que vous m'en avez parlé.
Je le rouvre ?
Je vais l'emmener jouer sur scène, je verrais après.
Le schéma avec les mods :
Le circuit actualisé :
Et 470r est peut-être un peu too much, mais ça lui donne plus de compression et le rapproche plus de l'AC15 que du Prince Reverb. Il est bien pêchu, ça renforce son caractère bourru d'origine.
J'ai passé la journée d'hier à jouer sur les filtres. 1er constat, la capa 47nF de pied du Tone-Stack était coupée. Ce qui donnait ce côté erratique aux réglages et désagréablement distordant vers 10kHz.
J'ai quand même voulu savoir ce que ça donnait en augmentant la valeur de la 100pF qui distribue les aigus. À 2nF, le réglage "alti" agit principalement entre 1 kHz et 2 kHz. Mais du coup, ça mord sur le réglage meddi-bassi. Au final, j'ai mis une capa 150pF, une R 150k, une capa de pied 22nF pour obtenir la meilleure interaction entre les réglages pour un résultat final optimal.
J'ai aussi remplacé les condos de filtrage, tant que j'y étais. Ils n'étaient pas morts, mais l'ESR élevé laissait présager une fin de vie programmée.
J'ai aussi remplacé le potar de volume, qui avait la piste abîmée.
Et enfin, j'ai remplacé le HP qui donnait un son trop caverneux, par un 7ender (mon Princeton étant le donneur, snif)
J'ai le résultat parfait à mon goût, avec une envie tout de même de passer la Rg2 à 100r pour moins de compression et plus de dynamique, maintenant que vous m'en avez parlé.
Je le rouvre ?
Je vais l'emmener jouer sur scène, je verrais après.
Le schéma avec les mods :
Le circuit actualisé :
Re: [RESOLU] [restauration] Ampli Eko Duke restauration, mod.
T'as pas la valeur des potards dans le TS ?
-
martin_rotsey
- G5 optimiseur

- Messages : 163
- Enregistré le : 05 juin 2015, 10:56
Re: [RESOLU] [restauration] Ampli Eko Duke restauration, mod.
Las, j'ai oublié de le noter au moment opportun. Je crois me souvenir d'un 550kB au cul du potar "medibasso", mais pour les "alti", aucun souvenir.
J'essayerai d'y jeter un oeil à l'occasion.
L'ampli a déjà fait 2 sorties au Pub, dans des salles assez grandes avec clavier et chant repris sur sono et batterie acoustique. Il sonne très fort. Dans le mix, c'est surtout les aigus qui ressortent. Il manque un peu de coffre, je trouve, comparé à un AC15
J'essayerai d'y jeter un oeil à l'occasion.
L'ampli a déjà fait 2 sorties au Pub, dans des salles assez grandes avec clavier et chant repris sur sono et batterie acoustique. Il sonne très fort. Dans le mix, c'est surtout les aigus qui ressortent. Il manque un peu de coffre, je trouve, comparé à un AC15
Re: [RESOLU] [restauration] Ampli Eko Duke restauration, mod.
Tu veux récupérer du coffre c'est simple passe le condo de liaison en entrée du PI à 22nf et celui en entrée de TS à 100nF. Tu pourrais aussi éventuellement monter le condo de bypass sur la cathode de la première triode à 680nf mais ça risque aussi de monter un peu en gain de perdre un peu de marge pour le clean.
-
martin_rotsey
- G5 optimiseur

- Messages : 163
- Enregistré le : 05 juin 2015, 10:56
Re: [RESOLU] [restauration] Ampli Eko Duke restauration, mod.
Finalement, je l'ai laissé tel quel. Il a un son bien à lui et je m'y suis habitué. Et finalement c'est très bien.
J'ai apporté quelques modifications minimes, mais je voulais préserver au max son identité.
Et j'aime bien le résultat :
Bon, c'est filmé au camescope et ça ne rend pas honneur au son "en vrai". Mais ça donne un aperçu.
J'ai apporté quelques modifications minimes, mais je voulais préserver au max son identité.
Et j'aime bien le résultat :
Bon, c'est filmé au camescope et ça ne rend pas honneur au son "en vrai". Mais ça donne un aperçu.


