[PREAMP] Nouveau projet : préampli G5
- McColson
- Admin du site

- Messages : 8030
- Enregistré le : 07 nov. 2004, 1:00
- Localisation : La Celle sur Morin
- Contact :
Re: [PREAMP] Nouveau projet : préampli G5
Je pense que ça vient peut-être de la longueur de cette piste...
Après le potar de gain, sur le shcéma, on va direct à la grille de V1B. MAIS en pratique, le potar de gain est le plus proche de l'alimentation, la piste même courte va du potar au connecteur entre les deux pcb. Même si là encore elle est très courte, elle va ensuite du connecteur jusqu'à la pinoche 7 de la V1.
Est-ce qu'une petite capa à cet endroit ou un R de grille sur V1B aiderait tu penses ?
Après le potar de gain, sur le shcéma, on va direct à la grille de V1B. MAIS en pratique, le potar de gain est le plus proche de l'alimentation, la piste même courte va du potar au connecteur entre les deux pcb. Même si là encore elle est très courte, elle va ensuite du connecteur jusqu'à la pinoche 7 de la V1.
Est-ce qu'une petite capa à cet endroit ou un R de grille sur V1B aiderait tu penses ?
- bilbo_moria
- Don Bilbo de la Vega
- Messages : 7460
- Enregistré le : 15 déc. 2004, 1:00
- Localisation : Tinteniac (35)
Re: [PREAMP] Nouveau projet : préampli G5
Yep, peut-être tenter une grid-stopper, quant à la valeur ... à tester, mais pas forcément un gros truc (10k ?)
- Lemontheo
- G5 Team

- Messages : 1810
- Enregistré le : 21 janv. 2011, 1:00
- Localisation : Rouen
- Contact :
Re: [PREAMP] Nouveau projet : préampli G5
J’ai déjà mis des 220p sur des grilles d’un ampli qui partait en oscillation rapidement. Résultat, plus rien!
- bilbo_moria
- Don Bilbo de la Vega
- Messages : 7460
- Enregistré le : 15 déc. 2004, 1:00
- Localisation : Tinteniac (35)
Re: [PREAMP] Nouveau projet : préampli G5
... ou sur la résistance d'anode. Reste à déterminer la valeur de la capacité (ça bouffe des aigus ... pratique si ça sonne harsh, un peu chi*ant sinon)
- bilbo_moria
- Don Bilbo de la Vega
- Messages : 7460
- Enregistré le : 15 déc. 2004, 1:00
- Localisation : Tinteniac (35)
Re: [PREAMP] Nouveau projet : préampli G5
Cool, merci ! 
- McColson
- Admin du site

- Messages : 8030
- Enregistré le : 07 nov. 2004, 1:00
- Localisation : La Celle sur Morin
- Contact :
Re: [PREAMP] Nouveau projet : préampli G5
J'ai trouvé !!!
J'ai dessoudé la prise INPUT qui était trop près de l'alimentation. Mais ça ne changeait pas grand chose... même sans prise le montage partait en oscillation (5KHz et Fréquence variable avec le tone stack).
Alors j'ai carrément dessoudé la résistance de 33k en entrée et j'ai cablé une prise jack avec la 1M sur le jack et un bon câble blindé, la 33K dans le câble blindé, et zou direct sur l'entrée de la 12AX7 ! Et hop plus d'accrochage !!! Suffira donc de câbler différemment l'entrée avec le 3pdt.
Je vais essayé de revoir ce que je peux changer sur les PCB pour une version définitive.
J'ai reçue l'alim 24V aussi, je vais voir ce que ça donne avec.
Je vais commencer à tweaker un peu le son.... ce 1er proto va finir dans un musée tellement je le charcute.
J'ai dessoudé la prise INPUT qui était trop près de l'alimentation. Mais ça ne changeait pas grand chose... même sans prise le montage partait en oscillation (5KHz et Fréquence variable avec le tone stack).
Alors j'ai carrément dessoudé la résistance de 33k en entrée et j'ai cablé une prise jack avec la 1M sur le jack et un bon câble blindé, la 33K dans le câble blindé, et zou direct sur l'entrée de la 12AX7 ! Et hop plus d'accrochage !!! Suffira donc de câbler différemment l'entrée avec le 3pdt.
Je vais essayé de revoir ce que je peux changer sur les PCB pour une version définitive.
J'ai reçue l'alim 24V aussi, je vais voir ce que ça donne avec.
Je vais commencer à tweaker un peu le son.... ce 1er proto va finir dans un musée tellement je le charcute.
- bilbo_moria
- Don Bilbo de la Vega
- Messages : 7460
- Enregistré le : 15 déc. 2004, 1:00
- Localisation : Tinteniac (35)
- McColson
- Admin du site

- Messages : 8030
- Enregistré le : 07 nov. 2004, 1:00
- Localisation : La Celle sur Morin
- Contact :
Re: [PREAMP] Nouveau projet : préampli G5
Salut,
Me re-voilà !
J'ai pas mal avancé sur le préampli avec le pcb, j'ai changé quelques valeurs au niveau du PI pour avoir un son qui me correspondait.
Je vous laisse le schéma :
https://github.com/McColson/Stompbox-G5 ... pli_G5.pdf
C'est une bonne base, je vais pouvoir vous envoyer les pcb que j'ai déjà pour ceux qui veulent en monter un (lemontheo, Carole, d'autres ? envoyez-moi un MP)
Je vais essayé de finir le montage dans la boite et de faire des petits samples par un ami.
Je mets à jour la BOM dès que possible.
Me re-voilà !
J'ai pas mal avancé sur le préampli avec le pcb, j'ai changé quelques valeurs au niveau du PI pour avoir un son qui me correspondait.
Je vous laisse le schéma :
https://github.com/McColson/Stompbox-G5 ... pli_G5.pdf
C'est une bonne base, je vais pouvoir vous envoyer les pcb que j'ai déjà pour ceux qui veulent en monter un (lemontheo, Carole, d'autres ? envoyez-moi un MP)
Je vais essayé de finir le montage dans la boite et de faire des petits samples par un ami.
Je mets à jour la BOM dès que possible.
Re: [PREAMP] Nouveau projet : préampli G5
Ouais moi je veux bien, enfin pas de suite je suis dans la sciure actuellement, mais carrément que je souhaite participer à l'aventure! 
PS: McColson:T'es une machiiiiiiiiiiine!!!
PS: McColson:T'es une machiiiiiiiiiiine!!!
François
- McColson
- Admin du site

- Messages : 8030
- Enregistré le : 07 nov. 2004, 1:00
- Localisation : La Celle sur Morin
- Contact :
Re: [PREAMP] Nouveau projet : préampli G5
Super !
J'ai essayé avec une ECC81 au niveau du PI sans rien touché au schéma, ça sonne aussi !!!
Un peu moins de disto mais un volume plus conséquent en sortie et une satu plus douce.
J'ai essayé avec une ECC81 au niveau du PI sans rien touché au schéma, ça sonne aussi !!!
Un peu moins de disto mais un volume plus conséquent en sortie et une satu plus douce.
Re: [PREAMP] Nouveau projet : préampli G5
J'avais du courrier!
C'est tipabôtousa?
Bon, le montage commencera quand j'aurais fini le déménagement!
C'est tipabôtousa?
Bon, le montage commencera quand j'aurais fini le déménagement!
Rappelle-toi de vivre et n'oublie pas d'aimer. Julia F.K. (Squeezers)
- bilbo_moria
- Don Bilbo de la Vega
- Messages : 7460
- Enregistré le : 15 déc. 2004, 1:00
- Localisation : Tinteniac (35)
- McColson
- Admin du site

- Messages : 8030
- Enregistré le : 07 nov. 2004, 1:00
- Localisation : La Celle sur Morin
- Contact :
Re: [PREAMP] Nouveau projet : préampli G5
Cool c'est bien arrivé, je mettrai les petites astuces de montage rapidement même si tu ne vas pas le monter de suite...
EDIT :
HOUSTON we have a problem !
J'ai terminé par faire la peau à la petite oscillation dûe au cablage de l'input en passant tout en cable blindé. Le préampli est silencieux, et j'ai peaufiné quelques valeurs.
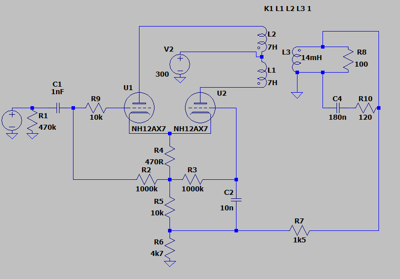
Mais j'entends comme une disto un poil agressive au fond, j'ai tenté d'augmenter le condo entre les 2 anodes du déphaseur. Puis un carrément un filtre zobel sur le secondaire. Mais rien n'y fait ! Comme le préamp n'a plus aucune oscillation, je dois me résoudre à regarder ailleurs.
Voici le schéma du PI car c'est là que se pose le problème. A l'oscillo et à l'oreille la partie G5 fonctionne comme d'hab. Le schéma fonctionne, mais sous l'oscillo, les tracés posent problèmes ! 100mV RMS en entrée du préamp, tout à fond au niveau des potards. C'est pas vraiment ce que j'attendais de la disto amenée par le déphaseur. Alors j'ai simulé le pistorsion system et je me suis plongé dans la datasheet du 125A : 14H au primaire. Avec le rapport de 2200:1 ça fait 6.3mH au secondaire.
J'ai simulé ça sous switchercad, au début je rentrais pour le transfo 2x1100 d'un coté et 1 de l'autre, les courbes sont alors semblables à ce qu'on peut s'attendre. Mais on sais que le primaire du 125A fait 14H, en respectant le ratio ça fait 2x7H au primaire et 6.3mH au secondaire.
Et là bah la gueule des courbes n'est pas jolie, et corrobore le côté un peu rauque et agressive de la disto que même le filtre zobel n'arrive pas à atténuer complètement.
Je vous laisse les fichiers switchercad : En passant la résistance à 10 ohms sur la simulation en gardant ce ration 14H/6.3mH, on aurait une courbe qui ressemblerait déjà plus à ce que je m'imagine d'un sinus de 1KHz qui se déforme sous la distorsion. Le problème c'est qu'évidemment on obtient plus du tout la même impédance reflétée au primaire : 22k seulement soit 10k par anode pour chaque 12AX7... mais alors pourquoi la simulation fonctionne encore...
Bref je sèche un peu... demain je passe la R à 10 ohms pour voir... mais j'y crois pas trop...
EDIT :
HOUSTON we have a problem !
J'ai terminé par faire la peau à la petite oscillation dûe au cablage de l'input en passant tout en cable blindé. Le préampli est silencieux, et j'ai peaufiné quelques valeurs.
Mais j'entends comme une disto un poil agressive au fond, j'ai tenté d'augmenter le condo entre les 2 anodes du déphaseur. Puis un carrément un filtre zobel sur le secondaire. Mais rien n'y fait ! Comme le préamp n'a plus aucune oscillation, je dois me résoudre à regarder ailleurs.
Voici le schéma du PI car c'est là que se pose le problème. A l'oscillo et à l'oreille la partie G5 fonctionne comme d'hab. Le schéma fonctionne, mais sous l'oscillo, les tracés posent problèmes ! 100mV RMS en entrée du préamp, tout à fond au niveau des potards. C'est pas vraiment ce que j'attendais de la disto amenée par le déphaseur. Alors j'ai simulé le pistorsion system et je me suis plongé dans la datasheet du 125A : 14H au primaire. Avec le rapport de 2200:1 ça fait 6.3mH au secondaire.
J'ai simulé ça sous switchercad, au début je rentrais pour le transfo 2x1100 d'un coté et 1 de l'autre, les courbes sont alors semblables à ce qu'on peut s'attendre. Mais on sais que le primaire du 125A fait 14H, en respectant le ratio ça fait 2x7H au primaire et 6.3mH au secondaire.
Et là bah la gueule des courbes n'est pas jolie, et corrobore le côté un peu rauque et agressive de la disto que même le filtre zobel n'arrive pas à atténuer complètement.
Je vous laisse les fichiers switchercad : En passant la résistance à 10 ohms sur la simulation en gardant ce ration 14H/6.3mH, on aurait une courbe qui ressemblerait déjà plus à ce que je m'imagine d'un sinus de 1KHz qui se déforme sous la distorsion. Le problème c'est qu'évidemment on obtient plus du tout la même impédance reflétée au primaire : 22k seulement soit 10k par anode pour chaque 12AX7... mais alors pourquoi la simulation fonctionne encore...
Bref je sèche un peu... demain je passe la R à 10 ohms pour voir... mais j'y crois pas trop...
-
Rimlock
- G5 guru

- Messages : 1172
- Enregistré le : 17 juil. 2018, 19:48
- Localisation : pas trop loin de l'Océan
Re: [PREAMP] Nouveau projet : préampli G5
Hum... Là c'est plus de la disto, c'est du signal carré avec un fort taux d’harmoniques élevées.... Tu as beaucoup trop de gain amha, il faudrait le diminuer pour qu'on voit encore des flanc un peu inclinés montant et descendant... Ça doit faire un son complétement fuzzy 
Et de deux ! Merci les Bleus 

..:: 
