[ALIM] Module HT pour préamp/ampli de faible puissance
- Lemontheo
- G5 Team 
- Messages : 1810
- Enregistré le : 21 janv. 2011, 1:00
- Localisation : Rouen
- Contact :
Re: [ALIM] Module HT pour préamp/ampli de faible puissance
pas de problème. Moi je mets des céramiques. En ravanche, attention à celui en sortie, qui est là pour baisser l'esr
			
			
									
						
										
						- McColson
- Admin du site 
- Messages : 8030
- Enregistré le : 07 nov. 2004, 1:00
- Localisation : La Celle sur Morin
- Contact :
Re: [ALIM] Module HT pour préamp/ampli de faible puissance
Oui celui là c'est un 400v c'est pas le même en effet, et j'avais bien pigé la spécificité. D'ailleurs celui est pas en back order donc je vais le recevoir prochainement.
EDIT :
A-wai j'ai fais joujou avec ton fichier ODS pour calculer les valeurs de self et résistance autour du MC34063.
Avec 300V pour 24V en entrée, avec une conso Iout de 50mA on a les valeurs données dans le tableau du pdf de ton schéma.
Mais si ton montage consomme moins, je pense au préamp G5, mettons 20mA par exemple... la self passe à 496µH, et R1 change aussi.
Faut-il adapter les valeurs, ou bien "Qui peut le plus, peut le moins" ?
Idem j'ai une deuxième question :
En passant de 24V à 12V en entrée, si on laisse les même composants (220µH/470pf/0.220R/430k etc...) on divise par deux I out soit 25mA. Ce qui est encore bien suffisant.
Est-il possible du coup de laisser la même self et les mêmes composants autour, pour les deux tensions d'entrée différentes. Sur le préamp G5 ça permettrait d'avoir juste l'arrangement des chauffages filaments en fonction du transfo utilisé (12V ou 24V), sans à avoir à retouché l'alim.
En ajustant les pré-requis qui sont grisés, pour essayé de simuler, on aurait la fréquence qui descendrait un tout petit peu 78kHz, et Vsat qui monterait un peu 1 ou 2 V...
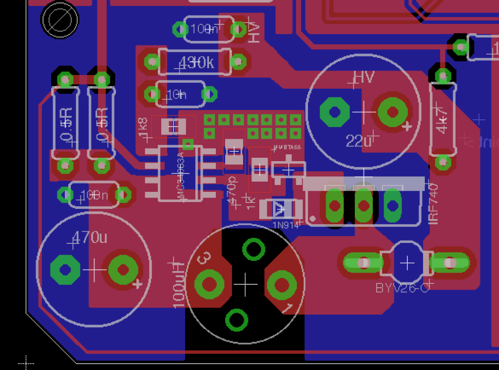
EDIT bis : Ton pcb pourrait-être gravé en simple face, non ? J'inverserais peut-être les deux faces pour faciliter la chose, à moins que ce soit fait exprès ?!
			
			
									
						
										
						EDIT :
A-wai j'ai fais joujou avec ton fichier ODS pour calculer les valeurs de self et résistance autour du MC34063.
Avec 300V pour 24V en entrée, avec une conso Iout de 50mA on a les valeurs données dans le tableau du pdf de ton schéma.
Mais si ton montage consomme moins, je pense au préamp G5, mettons 20mA par exemple... la self passe à 496µH, et R1 change aussi.
Faut-il adapter les valeurs, ou bien "Qui peut le plus, peut le moins" ?
Idem j'ai une deuxième question :
En passant de 24V à 12V en entrée, si on laisse les même composants (220µH/470pf/0.220R/430k etc...) on divise par deux I out soit 25mA. Ce qui est encore bien suffisant.
Est-il possible du coup de laisser la même self et les mêmes composants autour, pour les deux tensions d'entrée différentes. Sur le préamp G5 ça permettrait d'avoir juste l'arrangement des chauffages filaments en fonction du transfo utilisé (12V ou 24V), sans à avoir à retouché l'alim.
En ajustant les pré-requis qui sont grisés, pour essayé de simuler, on aurait la fréquence qui descendrait un tout petit peu 78kHz, et Vsat qui monterait un peu 1 ou 2 V...
EDIT bis : Ton pcb pourrait-être gravé en simple face, non ? J'inverserais peut-être les deux faces pour faciliter la chose, à moins que ce soit fait exprès ?!
Re: [ALIM] Module HT pour préamp/ampli de faible puissance
Non, Iout est une valeur max (et un peu optimiste, comme souvent avec la théorie), tant que la conso réelle est en-dessous, ça pose pas de soucis.McColson a écrit : 15 mai 2019, 15:47Mais si ton montage consomme moins, je pense au préamp G5, mettons 20mA par exemple... la self passe à 496µH, et R1 change aussi.
Faut-il adapter les valeurs, ou bien "Qui peut le plus, peut le moins" ?
Alors normalement j'ai envie de dire oui, puisque d'après le datasheet la valeur calculée pour la self est une valeur mini. Normalement...McColson a écrit : 15 mai 2019, 15:47En passant de 24V à 12V en entrée, si on laisse les même composants (220µH/470pf/0.220R/430k etc...) on divise par deux I out soit 25mA. Ce qui est encore bien suffisant.
Est-il possible du coup de laisser la même self et les mêmes composants autour, pour les deux tensions d'entrée différentes.
Typiquement, sur mon préamp, j'ai commencé par mettre un module qui avait une self de 220µH, tous les autres composants étant rigoureusement les mêmes, bah il ne me sortait que 200V...
En remettant le module avec la self 100µH, je retrouve mes 300V !
Je ne me l'explique pas, mais vu que je suis loin d'être expert en la matière, j'ai tout à fait pu louper un truc, faut que je fasse des tests à ce sujet...
Attention, Vsat est une donnée immuable du MC34063 (cf. datasheet, "Saturation Voltage, Darlington Connection")McColson a écrit : 15 mai 2019, 15:47En ajustant les pré-requis qui sont grisés, pour essayé de simuler, on aurait la fréquence qui descendrait un tout petit peu 78kHz, et Vsat qui monterait un peu 1 ou 2 V...
Inverser les 2 faces ne pose pas de problème, non. Le simple face ne fonctionne pas avec mon PCB, puisqu'il y a des discontinuités dans les masses sur la face composant (le plan de masse de la face soudures faisant le lien entre les différents "ilots" de masses).McColson a écrit : 15 mai 2019, 15:47Ton pcb pourrait-être gravé en simple face, non ? J'inverserais peut-être les deux faces pour faciliter la chose, à moins que ce soit fait exprès ?!
- McColson
- Admin du site 
- Messages : 8030
- Enregistré le : 07 nov. 2004, 1:00
- Localisation : La Celle sur Morin
- Contact :
Re: [ALIM] Module HT pour préamp/ampli de faible puissance
Je pose ça là vite faite après les lectures données par lemontheo, pour la diode D2, un modèle très rapide est important, Reverse Recovery Time Trr <50nS. Idéalement plus c'est bas et mieux c'est.
Or la BYV26 existe en plusieurs modèles : BYV26A, B, C, D, et E avec respectivement un Reverse Voltage de 200V, 400V, 600V, 800V et 1000V.
Outre ces différences, les variations A, B, et C ont un Trr de 35nS contre 75nS pour les variations D et E !
Idéalement il faudrait donc préférer le modèle BYV26C... A moins que le Reverse Voltage à besoin d'être à 1000V, auquel cas j'ai rien dis
Question :
Quel est le rôle de transo devant le mosfet ?
			
			
									
						
										
						Or la BYV26 existe en plusieurs modèles : BYV26A, B, C, D, et E avec respectivement un Reverse Voltage de 200V, 400V, 600V, 800V et 1000V.
Outre ces différences, les variations A, B, et C ont un Trr de 35nS contre 75nS pour les variations D et E !
Idéalement il faudrait donc préférer le modèle BYV26C... A moins que le Reverse Voltage à besoin d'être à 1000V, auquel cas j'ai rien dis

Question :
Quel est le rôle de transo devant le mosfet ?
- Lemontheo
- G5 Team 
- Messages : 1810
- Enregistré le : 21 janv. 2011, 1:00
- Localisation : Rouen
- Contact :
Re: [ALIM] Module HT pour préamp/ampli de faible puissance
Tu as la réponse au milieu de cette page > https://threeneurons.wordpress.com/nixie-power-supply/
c'est un "active pull down" qui est plus efficace qu'une simple résistance à la masse comme on le voit sur beaucoup de montages.
EDIT
En fouillant sur freestompboxes.org, je suis tombé sur le schéma du SMPS de Blackstar. Un membre du forum (bajaman) explique qu'il n'y a aucun hiss, ni bruit.
Voici les schéma et layout : Le circuit repose sur une puce dédiée de chez Texas Instrument, la UC3843A.
Je viens de lancer une production d'un nouveau circuit avec SMPS revu au niveau du layout (toujours autour d'un MC34063). Si le problème de bruit persiste, il serait peut-être judicieux de se pencher sur ce circuit.
			
			
									
						
										
						c'est un "active pull down" qui est plus efficace qu'une simple résistance à la masse comme on le voit sur beaucoup de montages.
EDIT
En fouillant sur freestompboxes.org, je suis tombé sur le schéma du SMPS de Blackstar. Un membre du forum (bajaman) explique qu'il n'y a aucun hiss, ni bruit.
Voici les schéma et layout : Le circuit repose sur une puce dédiée de chez Texas Instrument, la UC3843A.
Je viens de lancer une production d'un nouveau circuit avec SMPS revu au niveau du layout (toujours autour d'un MC34063). Si le problème de bruit persiste, il serait peut-être judicieux de se pencher sur ce circuit.
- McColson
- Admin du site 
- Messages : 8030
- Enregistré le : 07 nov. 2004, 1:00
- Localisation : La Celle sur Morin
- Contact :
Re: [ALIM] Module HT pour préamp/ampli de faible puissance
Ah ah sympa ça aussi.
Mais je suis sûr que ça doit fonctionner en veillant au design. J'ai eu un peu de taf dernièrement mais ça tend à se calmer, je vais pouvoir m'y remettre.
EDIT :
Sur ton schéma a-wai :
https://github.com/a-wai/boost_psu/blob ... st_psu.pdf
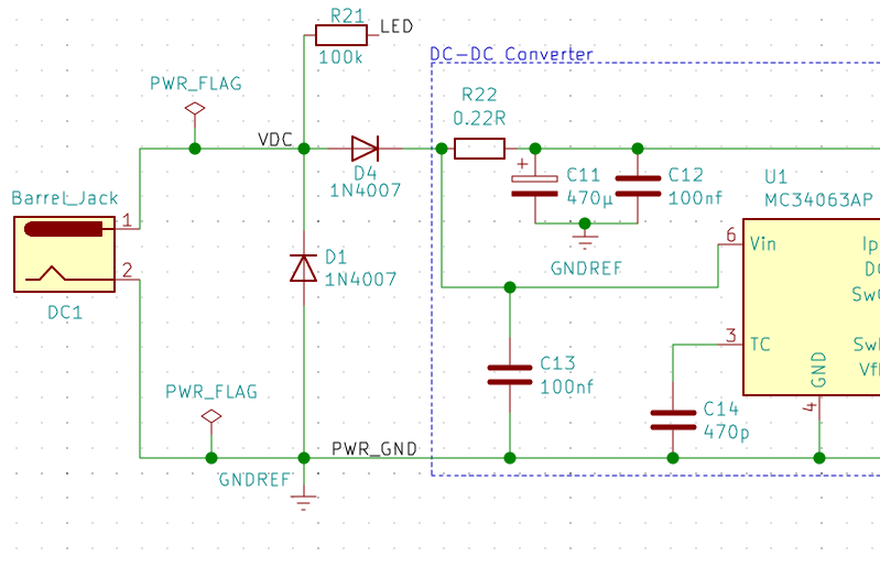
Si je branche les filaments d'une 12AX7 et un autre montage sur la même alim (le préamp G5 pistorsion par exemple), est-il possible "d'isoler" les autres montages du convertisseur DC-DC en insérant une 1N4007 juste avant R1 et l'input du MC34063.
Car au niveau de la self, la tension n'est pas du tout lisse (haute fréquence certes) mais ça remonte et 'pollue' toute la ligne en amont et par conséquent tout ce qui est connecté au point VDC du schéma ci-dessous (heaters, montages, etc...).
			
			
									
						
										
						Mais je suis sûr que ça doit fonctionner en veillant au design. J'ai eu un peu de taf dernièrement mais ça tend à se calmer, je vais pouvoir m'y remettre.
EDIT :
Sur ton schéma a-wai :
https://github.com/a-wai/boost_psu/blob ... st_psu.pdf
Si je branche les filaments d'une 12AX7 et un autre montage sur la même alim (le préamp G5 pistorsion par exemple), est-il possible "d'isoler" les autres montages du convertisseur DC-DC en insérant une 1N4007 juste avant R1 et l'input du MC34063.
Car au niveau de la self, la tension n'est pas du tout lisse (haute fréquence certes) mais ça remonte et 'pollue' toute la ligne en amont et par conséquent tout ce qui est connecté au point VDC du schéma ci-dessous (heaters, montages, etc...).
- Lemontheo
- G5 Team 
- Messages : 1810
- Enregistré le : 21 janv. 2011, 1:00
- Localisation : Rouen
- Contact :
Re: [ALIM] Module HT pour préamp/ampli de faible puissance
Je ne vois pas pourquoi on ne pourrait pas.
D’ailleurs plutôt une uf4007.
			
			
									
						
										
						D’ailleurs plutôt une uf4007.
Re: [ALIM] Module HT pour préamp/ampli de faible puissance
L'idée parait intéressante oui, tu as testé ? Ou c'est juste théorique pour l'instant ?
			
			
									
						
										
						- McColson
- Admin du site 
- Messages : 8030
- Enregistré le : 07 nov. 2004, 1:00
- Localisation : La Celle sur Morin
- Contact :
Re: [ALIM] Module HT pour préamp/ampli de faible puissance
Non pas encore, c'est juste une idée, je retravaille le pcb sur l'ordi. Je ne pense pas pouvoir le faire sur le pcb actuel sans couper une piste...
			
			
									
						
										
						- Lemontheo
- G5 Team 
- Messages : 1810
- Enregistré le : 21 janv. 2011, 1:00
- Localisation : Rouen
- Contact :
Re: [ALIM] Module HT pour préamp/ampli de faible puissance
Ça se coupe bien une piste. Il faut juste bien repasser au cutter entre le plan de masse et la piste sinon ça peut faire contact.
			
			
									
						
										
						Re: [ALIM] Module HT pour préamp/ampli de faible puissance
Ok, j'essaierai de faire des tests dans la semaine, mon module HT étant séparé ça peut se faire relativement facilement 
			
			
									
						
										
						
- McColson
- Admin du site 
- Messages : 8030
- Enregistré le : 07 nov. 2004, 1:00
- Localisation : La Celle sur Morin
- Contact :
Re: [ALIM] Module HT pour préamp/ampli de faible puissance
D'ailleurs tant qu'à faire des tests, est-ce que ça t'intéresse qu'on compare qq screenshots d'oscillo pour mettre en lumière le fonctionnement du convertisseur DC-DC, et surtout pour voir le comportement du mien par rapport au tiens, notamment par rapport au bruit. J'ai besoin d'une référence qui fonctionne parfaitement pour voir si le mien à les mêmes "performances" de ce côté là.a-wai a écrit : 02 juil. 2019, 22:37 Ok, j'essaierai de faire des tests dans la semaine, mon module HT étant séparé ça peut se faire relativement facilement
Je te fais une série de screenshots d'ici la fin de semaine.
EDIT :
J'ai eu 5 minutes ce midi.
Alors le schéma est celui là :
https://github.com/McColson/Stompbox-G5 ... pli_G5.pdf
Alimenté en 24V avec mon alim de labo (gros transfo, plus régul à base de LM317)
1. Mesure sur la pin 6 du MC34063AP (Vin) 2. Mesure sur la pin 3 : Timing capacitor 3. Mesure sur la pin 1-7-8 : Switch Collector (Label Peak sur le schéma) 4. Mesure sur la pin 2 : Switch Emitter 5. Mesure sur la pin 5 : Feedback 6. Mesure après la self 7. Mesure après la BYV26C 8. Mesure avec le filtre RC 1k/22µF Quelqu'un peu me dire pourquoi je suis à une fréquence de switching 50KHz alors qu'avec un 470pf je devrais être vers 80kHz ?
- McColson
- Admin du site 
- Messages : 8030
- Enregistré le : 07 nov. 2004, 1:00
- Localisation : La Celle sur Morin
- Contact :
Re: [ALIM] Module HT pour préamp/ampli de faible puissance
Je me permet de double poster car editer ne fonctionne pas terrible avec les fichiers joints pour faire un UP.
J'ai passé mon préamp sous 12V il est plus silencieux, et le convertisseur DC-DC ne se comporte pas du tout pareil (même si j'ai toujours 300v).
1 - Tension à la pin 6 (Vin) 2. Mesure sur la pin 3 : Timing capacitor 3. Mesure sur la pin 1-7-8 : Switch Collector (Label Peak sur le schéma) 4. Mesure sur la pin 2 : Switch Emitter 5. Mesure sur la pin 5 : Feedback 6. Mesure après la self 7. Mesure après la BYV26C 8. Mesure avec le filtre RC 1k/22µF Est-ce qu'une alimentation à découpage comme celle là prévue pour 50mA se comporte de la même manière si on tire que 2mA ou 49mA dessus ?
A-wai, lemontheo, à quelle fréquence tourne votre convertisseur vous ? C'est quand même bizzare ce 50KHZ ou lieu de 80KHz !!!
			
			
									
						
										
						J'ai passé mon préamp sous 12V il est plus silencieux, et le convertisseur DC-DC ne se comporte pas du tout pareil (même si j'ai toujours 300v).
1 - Tension à la pin 6 (Vin) 2. Mesure sur la pin 3 : Timing capacitor 3. Mesure sur la pin 1-7-8 : Switch Collector (Label Peak sur le schéma) 4. Mesure sur la pin 2 : Switch Emitter 5. Mesure sur la pin 5 : Feedback 6. Mesure après la self 7. Mesure après la BYV26C 8. Mesure avec le filtre RC 1k/22µF Est-ce qu'une alimentation à découpage comme celle là prévue pour 50mA se comporte de la même manière si on tire que 2mA ou 49mA dessus ?
A-wai, lemontheo, à quelle fréquence tourne votre convertisseur vous ? C'est quand même bizzare ce 50KHZ ou lieu de 80KHz !!!
Re: [ALIM] Module HT pour préamp/ampli de faible puissance
Ôter moi d'un doute, le condensateur entre la PIN 6 (Vin) et la masse du MC34063AP doit être de 100µF min selon le datasheet. Dans tous les schémas que j'ai vu sur le site Projet G5 le condo est à 100nF. C'est volontaire ou c'est une erreur d'unité ?  
J'ai rien dit, la résistance est égale à 0.22 ohms donc il y a un 470µ et un autre 100n.
			
			
									
						
										
						
J'ai rien dit, la résistance est égale à 0.22 ohms donc il y a un 470µ et un autre 100n.
Re: [ALIM] Module HT pour préamp/ampli de faible puissance
je remonte un vieux sujet,
c'est interessant ces petites alims
mais à chaque fois que je me dis je vais en faire une, je réalise qu'en fait c'est plus compliqué qu'une alim standard ?
alim standard : un transfo, 4 diodes, 2condos une R
alim SMSP : un transfo pour donner du 12VDC ou 16VAC, le circuit assez complexe, des problèmes de bruit...
je rate quelque chose ?
			
			
									
						
										
						c'est interessant ces petites alims

mais à chaque fois que je me dis je vais en faire une, je réalise qu'en fait c'est plus compliqué qu'une alim standard ?
alim standard : un transfo, 4 diodes, 2condos une R
alim SMSP : un transfo pour donner du 12VDC ou 16VAC, le circuit assez complexe, des problèmes de bruit...
je rate quelque chose ?


 ..::
 ..:: 


