Page 3 sur 3
Re: Peavey ValveKing 8 Royal
Posté : 18 déc. 2018, 14:25
par jptrol
a-wai a écrit : 17 déc. 2018, 0:15
Une boucle active un minimum bien conçue (c'est le cas du module de chez TT, même si tout n'est pas parfait) a le mérite de la transparence.
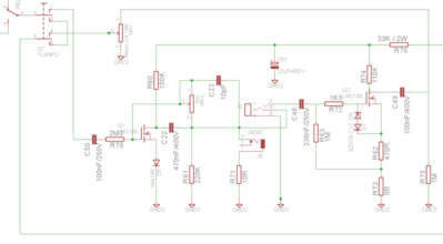
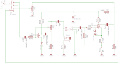
Je crois que ce n'est pas la dernière version de la FX de TT que j'ai là mais si l'on regarde bien (en cliquant

) on voit que si l'on n'installe pas "l'optional bypass", en absence d'effet dans la boucle on garde l'atténuation du send , du return et la réamplification par le LND150 monté en CR avec un gain de 30 dB. Qu'entend on par transparence dans ce cas ?
Si je comprends bien en matière de FX loop il faut savoir à quel usage on destine l'ampli :
- Cas 1 : l'ampli va être utilisé en mode mixte , c'est-à-dire que l'on va commuter en permanence la pédale sur ON puis BYPASS. Il faut donc assurer la cohérence des niveaux sans retoucher à ceux-ci bien sûr. Dans ce cas seulement il me semble , le type de montage ci-dessus s'impose
- Cas 2 : on utilise la boucle tout au long du morceau ou pas du tout. Dans ce cas il faut un BYPASS TOUT : on doit pouvoir sauter à pieds joints au-dessus du dispositif pour ne pas perdre en couleur sonore ET en niveau. Le montage ci-dessus nécessite alors l"'optional bypass"Je dirais qu'une boucle passive même pourrait convenir
- Cas 3 : on joue essentiellement en clean. Alors là on ne s'em***rde pas avec une boucle : on met sa (ses) pédale(s) à l'entrée
Re: Peavey ValveKing 8 Royal
Posté : 18 déc. 2018, 15:37
par a-wai
jptrol a écrit : 18 déc. 2018, 14:25Je crois que ce n'est pas la dernière version de la FX de TT que j'ai là mais si l'on regarde bien (en cliquant

) on voit que si l'on n'installe pas "l'optional bypass", en absence d'effet dans la boucle on garde l'atténuation du send , du return et la réamplification par le LND150 monté en CR avec un gain de 30 dB. Qu'entend on par transparence dans ce cas ?
Simplement le fait que l'atténuation comme la réamplification sont linéaires sur la plage de fréquence qui nous intéresse, et donc n'affectent pas le son (il y a certainement une légère distortion mesurable, mais à l'oreille, c'est kif-kif)
Il y a 2-3 petites astuces pour "optimiser" cette boucle (genre garder le potar de send à fond et jouer sur les valeurs de R13/R14), mais de base ça ne dénature pas le signal.
À noter que je ne crois pas avoir eu entre les mains de version avec CR, mais je ne sais plus où est le schéma que j'avais tracé...
Re: Peavey ValveKing 8 Royal
Posté : 19 déc. 2018, 10:37
par jptrol
D'accord alors : transparence = linéarité. Merci A-waï. Ta remarque va nous aider à cogiter l'intégration d'une BTDR dans la boucle du.....

justement il faut que je la boucle

Re: Peavey ValveKing 8 Royal
Posté : 19 déc. 2018, 14:04
par bilbo_moria
Ah tiens, je ne savais pas que le schéma de la boucle TT était dispo (j''m'étais fait ch* à le retracer

).
Bref, j'ai implémenté cette boucle dans un ampli qui sature du préamp (c'est pas cochon) mais avec un p'tit switch de by-pass : mes oreilles n'entendent pas de différence entre boucle en route ou bypassée ...
(mais j'ai viré la bright cap car je n'aimais pas et j'ai modifié la valeur de la contre réaction : 4.7M au lieu de 2.2M mais je ne me souviens plus pourquoi

)
Re: Peavey ValveKing 8 Royal
Posté : 19 déc. 2018, 17:20
par jptrol
bilbo_moria a écrit : 19 déc. 2018, 14:04
(mais j'ai viré la bright cap car je n'aimais pas et j'ai modifié la valeur de la contre réaction : 4.7M au lieu de 2.2M mais je ne me souviens plus pourquoi

)
Le LND150 utilisé en amplificateur nécessite une CR pour savoir où on va ! Sa transconductance Gfs varie de 1 à 2 mSiemens voire plus ! : donc si l'on découple complètement sa résistance de source comme ici et qu'on ouvre la CR, on a, avec Rd = 100 k comme ici, un gain en boucle ouverte qui peut varier entre 1 x 100 et 2 x 100 voire plus !
Une première façon d'introduire une CR serait de ne pas découpler du tout la source : par ex RS = 1 k et Rd = 100 k . Ici le gain vaudrait Gfs x Rd / ( 1 + Gfs x Rs) donc suivant la valeur de Gfs entre 1 * 100 / ( 1 + 1 x 1) = 50 (34 dB) et 2 x 100 / ( 1 + 2 x 1) = 66.6 ( 36.5 dB) voire plus ! Ce n'est pas précis.
Donc on a recours à la deuxième façon : une CR globale en NFB comme ici. Soit le gain A , le gain en boucle ouverte ( soit entre 100 et 200 voire plus !) et BETA le taux de CR ici , à l'origine tu avais 47 k / 2.2 M = ~ 1/47 la gain en boucle fermée devient A / ( 1 + BETA x A) avec A = 100 ça donne 31.9 soit 30 dB et avec A = 200 : 38 soit 31.5 dB : c'est plus précis.
Tu as du trouver que tu manquais de gain pour débrider la 2.2 M à 4.7 M et du coup tu n'as plus vraiment de CR : BETA = 1/100 . Avec A = 100 ça donne 50 et avec A = 200 , 66.6 , exactement comme si tu avais lourdé les 2 résistances de CR , la capa de découplage de la résistance de source de 330 ohms et remplacé celle-ci par un 1 k !!
Ça pourrait être intéressant de faire un petit topo sur les MOSFET, par exemple dans le cadre d'un article sur le VVR, non ? En attendant on va laisser les neurones de chacun se reposer en cette fin d'année

Re: Peavey ValveKing 8 Royal
Posté : 19 déc. 2018, 18:43
par bilbo_moria
Merci pour la démonstration, jptrol ! Je pense que j'ai simulé sous SPICE (si j'ai trouvé le modèle de LND150, je ne me souviens plus

) et j'ai dû adapter la résistance de CR en fonction ...
Re: Peavey ValveKing 8 Royal
Posté : 20 déc. 2018, 22:38
par jptrol
bilbo_moria a écrit : 19 déc. 2018, 18:43
Merci pour la démonstration, jptrol ! Je pense que j'ai simulé sous SPICE (si j'ai trouvé le modèle de LND150, je ne me souviens plus

) et j'ai dû adapter la résistance de CR en fonction ...
Bonne idée de simuler sous SPICE pour avoir une approche de ce que cela donne . Mais on voit aussi les limites de la simulation : quelle valeur de transconductance entre 1 et 2 mSiemens SPICE retient-il pour le calcul ? La datasheet donne TYPIQUE : 2 MINI : 1. On serait tenté de prendre 1.5 . Pour savoir quelle valeur SPICE a pris il faut être fortiche en lecture de modèles SPICE : voilà comment SPICE voit le LND150 :
.MODEL LND150 NMOS (LEVEL=3 RS=150.00 NSUB=5.0E13
+DELTA=0.1 KAPPA=1.O TPG=1 CGDO=2.1716E-12
+RD=40.0 VTO=-2.0 VMAX=1.0E8 ETA=0.1
+NFS=6.6E10 TOX=1.0E-7 LD=1.698E-9 UO=862.425
+XJ=6.4666E-7 THETA=1.0E-5 CGSO=5.09E-10 L=10.0E-6
+W=600E-6)
.ENDS
En fait en simulant avec LTSPice on trouve 1.48 , LTSpice a donc choisi la voie moyenne

Re: Peavey ValveKing 8 Royal
Posté : 21 déc. 2018, 7:34
par bilbo_moria
Re: Peavey ValveKing 8 Royal
Posté : 28 mars 2019, 19:23
par Lemontheo
Salut,
j'ai lu sur le super forum
sloclone (il faut s'inscrire...) que la fx loop de tt n'est pas top.
Ils ont posté celle utilisée dans les Friedman, qui apparemment est très transparente.

- zero loss fx loop
Théophile
PS : je vais en faire un PCB... Si ça intéresse quelqu'un...

Re: Peavey ValveKing 8 Royal
Posté : 28 mars 2019, 20:17
par bilbo_moria
Perso, j'utilise un "dérivé" (hum ... euphémisme) de celle de TT, j'ai simplement viré la 500pF avant le send et j'ai augmenté la valeur de R5 à 4.7M (!) et mes ch'tites n'oreilles la trouve transparente (j'ai mis un switch pour bypasser, je ne sens pas la diff avec ou sans ... bon après, j'ai peut-être des oreilles de m*

)
Mais merci pour le schéma de la boucle Friedman, hop dans le disque dur au cas où

)