LFO qui s'arrête
Re: LFO qui s'arrête
jptrol
______________________________________________
______________________________________________
- Glomet
- G5 optimiseur

- Messages : 485
- Enregistré le : 12 mai 2011, 2:00
- Localisation : st thual (35)/ Rennes (35)
Re: LFO qui s'arrête
Heu, question bête, mais es-tu sûr que tes JJ sont bien des 12AX7 ? ok, je sors ----->
Pour les LED, je rejoins JP, ça manque de courant. Si on prend une résistance de charge plus faible (genre 100k), ça passe (demande pour voir si c'est faisable) ? Normalement, pour une 12AX7, il faudrait plus une LED rouge de mémoire (genre 1.7~1.8V). Après, est-ce que pour une même couleur, la résistance interne peut varier ?
EDIT : bravo Bilbo !
Pour les LED, je rejoins JP, ça manque de courant. Si on prend une résistance de charge plus faible (genre 100k), ça passe (demande pour voir si c'est faisable) ? Normalement, pour une 12AX7, il faudrait plus une LED rouge de mémoire (genre 1.7~1.8V). Après, est-ce que pour une même couleur, la résistance interne peut varier ?
EDIT : bravo Bilbo !
- bilbo_moria
- Don Bilbo de la Vega
- Messages : 7460
- Enregistré le : 15 déc. 2004, 1:00
- Localisation : Tinteniac (35)
Re: LFO qui s'arrête
Dont sûrement une bonne vingtaine sérieux et cohérentsjptrol a écrit :As-tu vu Bilbo que tu viens de fêter ton 5000 ème message sur le forum ?
J'aime bien comment ça sonne, les 12AX7 JJ ... mais effectivement, on peut se poser la question au vu du comportement de mon LFO face à "JJ Vs Reste du Monde"Glomet a écrit :Heu, question bête, mais es-tu sûr que tes JJ sont bien des 12AX7 ? ok, je sors ----->
Pour les LED, je rejoins JP, ça manque de courant. Si on prend une résistance de charge plus faible (genre 100k), ça passe (demande pour voir si c'est faisable) ? Normalement, pour une 12AX7, il faudrait plus une LED rouge de mémoire (genre 1.7~1.8V). Après, est-ce que pour une même couleur, la résistance interne peut varier ?
Oui, pas con de tester une 100k ! Encore une piste à creuser (en résumant : 12AX7 + Rk//Ck, 12AT7, 12AX7 avec Ra de 100k ...)
En même temps, sur le schéma Vox, la 12AX7 est biasée bien froide avec 3k9 à la cathode (découplée) et un courant assez riquiqui (un timide précurseur de SLO :blague_a_la_on: ) :
- Glomet
- G5 optimiseur

- Messages : 485
- Enregistré le : 12 mai 2011, 2:00
- Localisation : st thual (35)/ Rennes (35)
Re: LFO qui s'arrête
Bah si on regarde un peu sur la droite de charge, avec une résistance d'environ 220K à l'anode, ça te fait dans les 1,7~1,8V, c'est pas non plus si froid que çabilbo_moria a écrit :En même temps, sur le schéma Vox, la 12AX7 est biasée bien froide avec 3k9 à la cathode (découplée) et un courant assez riquiqui (un timide précurseur de SLO :blague_a_la_on: ) :
Modifié en dernier par Glomet le 20 janv. 2016, 9:31, modifié 1 fois.
Re: LFO qui s'arrête
Ok 
Modifié en dernier par jptrol le 20 janv. 2016, 10:54, modifié 1 fois.
jptrol
______________________________________________
______________________________________________
- Glomet
- G5 optimiseur

- Messages : 485
- Enregistré le : 12 mai 2011, 2:00
- Localisation : st thual (35)/ Rennes (35)
Re: LFO qui s'arrête
M****, faute de frappe monstrueuse, je voulais dire 220k
(le mrgreen c'est juste une habitude, pour dire que c'est plus bilbo qui avait potentiellement fait erreur).
Pour la citation, il y a un bug, j'ai utilisé l'outil automatique, normalement il ne devait citer que bilbo. Là je suis un peu surpris.
Bref, je voulais juste dire qu'avec 220k à l'anode, 3k9 n'amène pas vraiment un système si froid que ça mais plutôt assez centrer
Pour la citation, il y a un bug, j'ai utilisé l'outil automatique, normalement il ne devait citer que bilbo. Là je suis un peu surpris.
Bref, je voulais juste dire qu'avec 220k à l'anode, 3k9 n'amène pas vraiment un système si froid que ça mais plutôt assez centrer
Re: LFO qui s'arrête
Je me rends compte que l'on ne peut pas directement supprimer complètement ses propres messages. Je sais que ça serait une grosse entreprise
mais il faudrait voir avec Mathieu peut-être.
Le souci c'est que le forum constitue à lui seul une base de connaissances d'autant plus consultée que n'importe quel amateur faisant une recherche sur Google peut atterrir n'importe où dans un fil même si on s'y est lancé dans la déconne volontaire ou pas! Donc à réfléchir à deux fois.
Le souci c'est que le forum constitue à lui seul une base de connaissances d'autant plus consultée que n'importe quel amateur faisant une recherche sur Google peut atterrir n'importe où dans un fil même si on s'y est lancé dans la déconne volontaire ou pas! Donc à réfléchir à deux fois.
Modifié en dernier par jptrol le 20 janv. 2016, 11:02, modifié 1 fois.
jptrol
______________________________________________
______________________________________________
- bilbo_moria
- Don Bilbo de la Vega
- Messages : 7460
- Enregistré le : 15 déc. 2004, 1:00
- Localisation : Tinteniac (35)
Re: LFO qui s'arrête
Perso, ton 22k m'a d'abord étonné mais j'ai compris qu'il manquait un "0" 
Bon, j'ai pris un poil de temps ce soir pour installer un classique 3k9 // 47uF au lieu de la LED, ça fonctionne bien mieux : toutes mes 12AX7 se mettent à osciller gentiment si on leur demande poliment ... Ce soir c'est tests via mesures, demain j'essaye à nouveau le son (si ça se trouve, selon la 12AX7 employée pour le LFO il ne sonnera pas toujours pareil, because l'amplitude des oscillations ...)
Bon, j'ai pris un poil de temps ce soir pour installer un classique 3k9 // 47uF au lieu de la LED, ça fonctionne bien mieux : toutes mes 12AX7 se mettent à osciller gentiment si on leur demande poliment ... Ce soir c'est tests via mesures, demain j'essaye à nouveau le son (si ça se trouve, selon la 12AX7 employée pour le LFO il ne sonnera pas toujours pareil, because l'amplitude des oscillations ...)
Re: LFO qui s'arrête
Je peux aussi le faire de mon côté pour mes délires de gain et autres fadaises?Tu peux corriger les deux en rééditant ton message. Je supprimerai alors le(s) mien(s) . C'est mieux de se débarrasser de nos conneries pour la tenue du forum.
Re: LFO qui s'arrête
Si tu peux oui, mais alors il faut que j'efface ma réponse aussi. Si on se lance là-dedans on n'a pas fini ! D'après les statistiques propres de Bilbo il devrait revoir 4980 messages sur les 5000 qu'il a postés !Pote Gui a écrit :Je peux aussi le faire de mon côté pour mes délires de gain et autres fadaises?Tu peux corriger les deux en rééditant ton message. Je supprimerai alors le(s) mien(s) . C'est mieux de se débarrasser de nos conneries pour la tenue du forum.
jptrol
______________________________________________
______________________________________________
- bilbo_moria
- Don Bilbo de la Vega
- Messages : 7460
- Enregistré le : 15 déc. 2004, 1:00
- Localisation : Tinteniac (35)
Re: LFO qui s'arrête
Des clous, j'efface pas ces 4980 messages !

Quelques tests audio ce matin : bien sympa, et selon la marque de la 12AX7 utilisée pour le LFO, amplitude et effets de bords sonores (genre martiens qui débarquent quand on met le depth à fond) différents.
Un truc marrant : hier soir en faisant mes tests de polarisation, je me suis aperçu que quand j'allumais mon montage en position tremolo-on, il y avait un temps de chauffe de quelques secondes (normal) puis polarisation rapide (2 ou 3 sec ?). Par contre, quand j'allumais mon montage en position tremolo-off, la polarisation prenait des plombes (j'exagère, mais plusieurs minutes 8O ) : allons bon, mais quoi-t-est-ce encore ?!
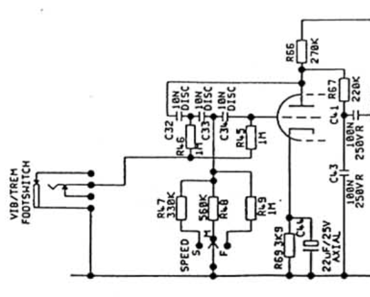
En fait, simple quand on regarde le schéma Vox dont je me suis inspiré (que j'ai outrageusement pompé, en fait) : la grille du LFO n'est pas au 0V via résistance, du coup la lampe galère à grignotter des pouillièmes et des pouillièmes pendant plusieurs minutes (compter un bon quart d'heure) avant d'être correctement polarisée (pauvre bête ! A noter que quand on démarre trémolo-on puis qu'on bascule trémolo-off une fois la triode polarisée, tout baigne) :
(l'arrêt du LFO s'effectue en interrompant la connexion de R45 et R46 à la masse) A noter aussi le manque de relais pour la fonction footswitch : un simple câble est utilisé ...
Quelques tests audio ce matin : bien sympa, et selon la marque de la 12AX7 utilisée pour le LFO, amplitude et effets de bords sonores (genre martiens qui débarquent quand on met le depth à fond) différents.
Un truc marrant : hier soir en faisant mes tests de polarisation, je me suis aperçu que quand j'allumais mon montage en position tremolo-on, il y avait un temps de chauffe de quelques secondes (normal) puis polarisation rapide (2 ou 3 sec ?). Par contre, quand j'allumais mon montage en position tremolo-off, la polarisation prenait des plombes (j'exagère, mais plusieurs minutes 8O ) : allons bon, mais quoi-t-est-ce encore ?!
En fait, simple quand on regarde le schéma Vox dont je me suis inspiré (que j'ai outrageusement pompé, en fait) : la grille du LFO n'est pas au 0V via résistance, du coup la lampe galère à grignotter des pouillièmes et des pouillièmes pendant plusieurs minutes (compter un bon quart d'heure) avant d'être correctement polarisée (pauvre bête ! A noter que quand on démarre trémolo-on puis qu'on bascule trémolo-off une fois la triode polarisée, tout baigne) :
(l'arrêt du LFO s'effectue en interrompant la connexion de R45 et R46 à la masse) A noter aussi le manque de relais pour la fonction footswitch : un simple câble est utilisé ...
Re: LFO qui s'arrête
Je pense que la sonorité du trémolo dépend aussi beaucoup de l'endroit où on applique finalement le signal du LFO : j'ai constaté un meilleur son avec application du signal directement (enfin par un potar je veux dire) sur le bias du Push-Pull . Il faut que le bias soit fixe.
jptrol
______________________________________________
______________________________________________
- bilbo_moria
- Don Bilbo de la Vega
- Messages : 7460
- Enregistré le : 15 déc. 2004, 1:00
- Localisation : Tinteniac (35)
Re: LFO qui s'arrête
En fait, sur le schéma Vox, on peut avoir tremolo ou vibrato (le tremolo est très chouette, mais c'est le vibrato qui me fait tripper) : le signal passe par un triode pour le booster un peu, puis par une triode + filtre passif qui sépare graves et aigus (en gros). Les graves attaquent la 1ère triode d'une 12AX7 d'amplification / mélange, les aigus la 2ème triode de la même 12AX7.
A côté de ça, on a un LFO qui oscille autour de 7Hz : cette oscillation passe par une sorte de cathodyne pour sortir 2 oscillations en opposition de phase.
Chaque phase de l'oscillation est appliqué au signal guitare (une phase pour les aigus, l'autre phase pour les graves, au niveau des grilles 1 de la lampe amplification + mélange) et c'est sommé en sortie d'anodes.
(bon, ch'ais pas si je suis très clair là ... mais en gros, en position "lente", c'est très beau et cela ajouté au côté très organique et vocal d'un vieux Vox, j'adore)
A côté de ça, on a un LFO qui oscille autour de 7Hz : cette oscillation passe par une sorte de cathodyne pour sortir 2 oscillations en opposition de phase.
Chaque phase de l'oscillation est appliqué au signal guitare (une phase pour les aigus, l'autre phase pour les graves, au niveau des grilles 1 de la lampe amplification + mélange) et c'est sommé en sortie d'anodes.
(bon, ch'ais pas si je suis très clair là ... mais en gros, en position "lente", c'est très beau et cela ajouté au côté très organique et vocal d'un vieux Vox, j'adore)
Re: LFO qui s'arrête
C'est décidément pas un ampli ordinaire le Vox AC 30, dis-donc.
jptrol
______________________________________________
______________________________________________
- Lemontheo
- G5 Team

- Messages : 1810
- Enregistré le : 21 janv. 2011, 1:00
- Localisation : Rouen
- Contact :
Re: LFO qui s'arrête
Un schéma bien lisible du AC30 avec son circuit de vibrato
Et j'ai trouvé ça! Le schéma d'une pédale inspirée par le VoxAC30 pour sa partie vibrato...
EDIT :
Après recherches rapides, il s'avère que ça nous vient de Merlin Blencowe (je m'en doutais déjà à la tête du schéma...) et j'ai aussi trouvé des photos de la réalisation > ici
EDIT :
Après recherches rapides, il s'avère que ça nous vient de Merlin Blencowe (je m'en doutais déjà à la tête du schéma...) et j'ai aussi trouvé des photos de la réalisation > ici
