le power scaling, une autre méthode d'atténuation, des avis?
- McColson
- Admin du site 
- Messages : 8030
- Enregistré le : 07 nov. 2004, 1:00
- Localisation : La Celle sur Morin
- Contact :
Re: le power scaling, une autre méthode d'atténuation, des avis?
Bonne idée ça !
			
			
									
						
										
						Re: le power scaling, une autre méthode d'atténuation, des avis?
Oui, c'est ce que je me suis dit après coup. C'est hors sujet mais un robinet de la salle de bain venait de lâcher et comme tout le système était un bricolage à partir d'une solution tout plastique non standard des années 70 j'étais en même temps en train de refaire toute la plomberie et en train de te répondre ... bref, la salle de bain c'est fait et effectivement la prochaine manip est de "débrayer" le VVR pour voir comment ça se passe.jptrol a écrit : 24 déc. 2021, 12:31 Bon ne nous fâchons pas ChopSauce, je n'ai pas dit que ta question n'avait pas de sens , j'ai dit que les réponses qu'on t'a proposées n'en ont pas.
Encore merci et toutes mes excuses ...
Re: le power scaling, une autre méthode d'atténuation, des avis?
Alors comme ça toi aussi tu as une plomberie vintage ?ChopSauce a écrit : 27 déc. 2021, 20:56
tout le système était un bricolage à partir d'une solution tout plastique non standard des années 70

jptrol 
______________________________________________
			
						______________________________________________
Re: le power scaling, une autre méthode d'atténuation, des avis?
Eh oui ... & à propos d'"atténuation", toujours : 
- quid de faire baisser seulement la tension de G2, comme suggéré par le kit TT(*) ...
_
(*) https://www.tube-town.net/cms/?DIY/Amp- ... ge_Control
			
			
									
						
										
						- quid de faire baisser seulement la tension de G2, comme suggéré par le kit TT(*) ...

_
(*) https://www.tube-town.net/cms/?DIY/Amp- ... ge_Control
- McColson
- Admin du site 
- Messages : 8030
- Enregistré le : 07 nov. 2004, 1:00
- Localisation : La Celle sur Morin
- Contact :
Re: le power scaling, une autre méthode d'atténuation, des avis?
A tester, en fonction de l'ampli, et de ce que tu recherches.
			
			
									
						
										
						Re: le power scaling, une autre méthode d'atténuation, des avis?
Sur le 5E3, je cherche à avoir du sale à volume raisonnable. L'idée est de ne pas alimenter V1 avec du courant "régulé" par le VVR parceque j'ai l'mpression que ça me ramène du bruit. En abaissant juste la tension de G2, j'espérerais avoir moins de bruit.
(édit : corrigé "typo")
			
			
													(édit : corrigé "typo")
					Modifié en dernier par ChopSauce le 09 févr. 2022, 8:52, modifié 1 fois.
									
			
						
										
						- McColson
- Admin du site 
- Messages : 8030
- Enregistré le : 07 nov. 2004, 1:00
- Localisation : La Celle sur Morin
- Contact :
Re: le power scaling, une autre méthode d'atténuation, des avis?
J'ai pas monté de 5E3, peut être que bilbo ou pote gui pourront t'aider plus, mais ça serait à tester.
			
			
									
						
										
						- bilbo_moria
- Don Bilbo de la Vega
- Messages : 7460
- Enregistré le : 15 déc. 2004, 1:00
- Localisation : Tinteniac (35)
Re: le power scaling, une autre méthode d'atténuation, des avis?
Imho, ça se tente de baisser la tension de G2, ça paraît logique
			
			
									
						
										
						Re: le power scaling, une autre méthode d'atténuation, des avis?
(merci, en même temps je me réponds à moi-même)
Comme je rejouais avec à l'instant, je me faisais la réflexion que c'est pas si mal, tout de même. Par contre, j'ai lu un témoignage (en allemand - merci Google trad) sur le forum Tube Town, d'un possesseur de 18W, qui avait tenté de baisser la tension de G2. Le résutat n'était pas très heureux. A l'inverse il a ensuite abaissé les tensions de tout le power-amp et c'était beaucoup mieux - soniquement parlant.
Du coup, je suis quand-même bien tenté de me contenter d'un switch pour court-circuiter le MOSFET, comme suggéré par JP.
Modifier l'ampli pour risquer devoir refaire ensuite ... j'ai vraiment mieux à faire en ce moment.
Merci tout de même ...
Une question subsidiaire : quel switch pour ça ?
Tous ceux que j'ai sont pour du 250V, certes prévus pour quelques ampères mais tout de même ...
			
			
									
						
										
						Comme je rejouais avec à l'instant, je me faisais la réflexion que c'est pas si mal, tout de même. Par contre, j'ai lu un témoignage (en allemand - merci Google trad) sur le forum Tube Town, d'un possesseur de 18W, qui avait tenté de baisser la tension de G2. Le résutat n'était pas très heureux. A l'inverse il a ensuite abaissé les tensions de tout le power-amp et c'était beaucoup mieux - soniquement parlant.
Du coup, je suis quand-même bien tenté de me contenter d'un switch pour court-circuiter le MOSFET, comme suggéré par JP.
Modifier l'ampli pour risquer devoir refaire ensuite ... j'ai vraiment mieux à faire en ce moment.
Merci tout de même ...

Une question subsidiaire : quel switch pour ça ?
Tous ceux que j'ai sont pour du 250V, certes prévus pour quelques ampères mais tout de même ...

- McColson
- Admin du site 
- Messages : 8030
- Enregistré le : 07 nov. 2004, 1:00
- Localisation : La Celle sur Morin
- Contact :
Re: le power scaling, une autre méthode d'atténuation, des avis?
Apem c'est de la bonne cam'
			
			
									
						
										
						Re: le power scaling, une autre méthode d'atténuation, des avis?
Quand on parle 18W , on parle , si je comprends bien du Marshall 18W à cathode bias. Oui le fait de n'agir que sur G2 peut être une bonne idée sur le papier mais moins dans la réalité, comme tu dis. Si on a des souvenirs de mathématiques , peut-être la notion de rapport homothétique est la plus parlante et ce qui est chouette avec le VVR appliqué à toute la puissance (PI + PP) est que la régression des tensions est uniforme et les courbes se réduisant justement dans un rapport homothétique, l'ampli garde tout son caractère jusqu'à une valeur très réduite.ChopSauce a écrit : 10 févr. 2022, 19:18
Comme je rejouais avec à l'instant, je me faisais la réflexion que c'est pas si mal, tout de même. Par contre, j'ai lu un témoignage (en allemand - merci Google trad) sur le forum Tube Town, d'un possesseur de 18W, qui avait tenté de baisser la tension de G2. Le résutat n'était pas très heureux. A l'inverse il a ensuite abaissé les tensions de tout le power-amp et c'était beaucoup mieux - soniquement parlant.
J'ai un ampli basé sur le DELUXE 65 ( donc en fixed bias !) qui fonctionne superbement avec un VVR équipé d'un bias tracker. J'ai donc le projet de publier un PCB universel qui intègre ce bias tracker ( coïncidence hier j'ai recensé les paires de transistors adéquats pour ce montage). On pourrait dès lors utiliser le VVR sur tout type d'ampli, cathode bias ou fixed bias. A suivre donc ...
jptrol 
______________________________________________
			
						______________________________________________
Re: le power scaling, une autre méthode d'atténuation, des avis?
Oui, j'ai moi aussi supposé que c'était bien cathode bias ... par contre, je suis vraiment embêté pour caser un switch de plus dans un chassis de tweed deluxe ...jptrol a écrit : 11 févr. 2022, 11:26Quand on parle 18W , on parle , si je comprends bien du Marshall 18W à cathode bias. Oui le fait de n'agir que sur G2 peut être une bonne idée sur le papier mais moins dans la réalité, comme tu dis. Si on a des souvenirs de mathématiques , peut-être la notion de rapport homothétique est la plus parlante et ce qui est chouette avec le VVR appliqué à toute la puissance (PI + PP) est que la régression des tensions est uniforme et les courbes se réduisant justement dans un rapport homothétique, l'ampli garde tout son caractère jusqu'à une valeur très réduite.ChopSauce a écrit : 10 févr. 2022, 19:18
Comme je rejouais avec à l'instant, je me faisais la réflexion que c'est pas si mal, tout de même. Par contre, j'ai lu un témoignage (en allemand - merci Google trad) sur le forum Tube Town, d'un possesseur de 18W, qui avait tenté de baisser la tension de G2. Le résutat n'était pas très heureux. A l'inverse il a ensuite abaissé les tensions de tout le power-amp et c'était beaucoup mieux - soniquement parlant.
J'ai un ampli basé sur le DELUXE 65 ( donc en fixed bias !) qui fonctionne superbement avec un VVR équipé d'un bias tracker. J'ai donc le projet de publier un PCB universel qui intègre ce bias tracker ( coïncidence hier j'ai recensé les paires de transistors adéquats pour ce montage). On pourrait dès lors utiliser le VVR sur tout type d'ampli, cathode bias ou fixed bias. A suivre donc ...
 
 (j'ai même pensé à un potentiomètre avec interrupteur SPST qui court-circuiterait le MOSFET mais je me suis abstenu - dans le doute)
Si je reprends ce que tu écris, ne pas moduler les tensions du préamp serait une solution pour ne pas "bruiter V1" mais dans le cas du 5E3, quid de V2a ?
Re: le power scaling, une autre méthode d'atténuation, des avis?
C'est vrai que le 5E3 est très simple en matière de préampli et le PI est un cathodyne, donc , moi je ne mettrais effectivement que les 6V6 sous VVR, le PI gardant sa tension nominale et tu pourrais faire cruncher la puissance avec le VVR. Maintenant en matière de bruit je ne vois pas de rapport avec le VVR. Essaie de voir ce que tu peux tirer de ce document fort intéressant sur le 5E3.ChopSauce a écrit : 11 févr. 2022, 16:35 Si je reprends ce que tu écris, ne pas moduler les tensions du préamp serait une solution pour ne pas "bruiter V1" mais dans le cas du 5E3, quid de V2a ?
jptrol 
______________________________________________
			
						______________________________________________
Re: le power scaling, une autre méthode d'atténuation, des avis?
Alors en fait de 5E3 ce n'est pas vraiment un 5E3 que j'ai monté. C'est un clone du (Tweedle Dee Deluxe) 5E3 modifié par Dumble. Vois http://ampgarage.com/forum/viewtopic.php?f=5&t=25599 si ça t'intéresse.
Je relirai ce document, que j'avais peut-être un peu rapidement survolé, mais pour en revenir au bruit, tu ne penses pas que le MOSFET peut induire du bruit, du fait de son voisinage avec le courant alternatif (d'un côté le secteur et de l'autre le 6.3V) ...
			
			
									
						
										
						Je relirai ce document, que j'avais peut-être un peu rapidement survolé, mais pour en revenir au bruit, tu ne penses pas que le MOSFET peut induire du bruit, du fait de son voisinage avec le courant alternatif (d'un côté le secteur et de l'autre le 6.3V) ...

- Lemontheo
- G5 Team 
- Messages : 1810
- Enregistré le : 21 janv. 2011, 1:00
- Localisation : Rouen
- Contact :
Re: le power scaling, une autre méthode d'atténuation, des avis?
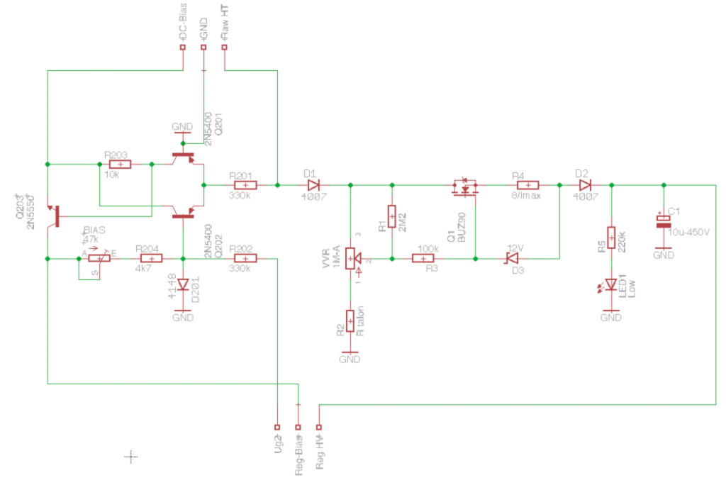
Je viens de modéliser un VVR+Bias traking sur un seul PCB avec des trous pour le fixer avec des équerres (de chez TT), et coller le talon du Mosfet au chassis (avec pâte thermique et feuille isolante) pour la dissipation. 
SI vous avez des idées de modifications ou d'ajustements 
			
			
									
						
										
						

 ..::
 ..:: 



