Où as tu lu que les anodes des EL84 supportaient au max 48mA ?louphil a écrit : * Si je calcule mon courant de biais actuel j'ai 82 mA ( 12,3V/150 ) . Ce courant est la somme des courants des 2 anodes qui sont données à 48 ( +/- 8 ) mA max pour les EL84
Tu confonds, 48mA, c'est le courant Ia qu'on est censé mesurer (sur un tube parfait) quand on lui applique des tensions Ua et Ug2 de 250V et une tension Ug1 de -7,3V, ce n'est en aucun cas Ia max ...
En max mais au repos en statique uniquement, tu as les données suivantes : Ikmax (65mA), Uamax (300V), Ug2max (300V), Pamax (12W) et Pg2max (2W) (ce qui te donnerait un Ia max au repos d'à peu près 60mA vu le ratio moyen Ia/Ig2)
Par contre, en dynamique, Ia en instantané peut monter bien au delà de ces 60mA, et il le fait quand tu pousses ton ampli
Par ailleurs, quand tu fais ton calcul de Pa, il ne faut pas oublier que outre le fait que tu doives retrancher Ig2 à Ik pour trouver Ia, la tension que tu dois prendre en compte, c'est Ua-k (tension mesurée entre l'anode et la cathode), pas Ua
Et donc il ne faut pas que tu dépasses 12 à 12,5W de dissipation à l'anode (les tubes ont une marge de tolérance, qu'on retrouve aussi sur les valeurs des tensions Ua et Ug2, mais pour un montage fiable ds le temps, mieux vaut ne pas trop s'éloigner des données constructeur ... 5 à 10% par exemple)
Si la 150 ohms ne suffit pas, mets 180 ohms et refais tes mesures
Enfin, pour tes soucis de hum / buzz, tu vois par tes mesures à quel point tes masses sont importantes
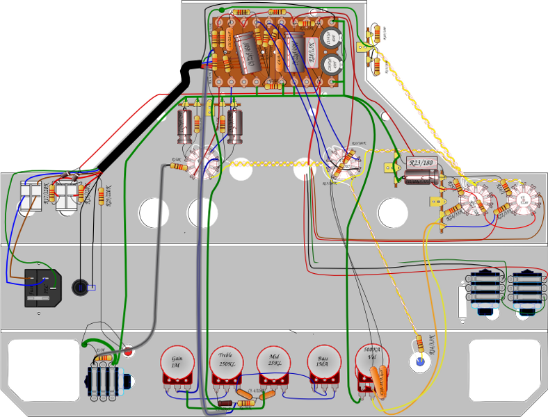
Pour aller plus loin, je le répète, il faut un layout de ton "circuit" de masses à jour, exactement comme elles sont connectées actuellement, sinon on va de nouveau perdre un temps fou à essayer d'améliorer les choses probablement sans y parvenir ...
Par ailleurs, confirme nous stp que la dernière version postée de ton schéma est fiable à 100%
Qu'est ce que pour toi la "pure" classe AB ?Pote Gui a écrit :Ça me fait penser d'ailleurs à un sujet qui me travaille - mais j'ouvrirai un topic là-dessus quand je le jugerai bon - à savoir que les amplis en PP de chez Fender et consort ne sont pas, me semble-t-il en tout cas, forcément en pure classe AB.
Par définition, la classe AB, c'est un mélange des 2 classes, donc à petits signaux les 2 tubes bossent simultanément, et à partir d'un certain seuil de signal envoyé sur les grilles de commande, un tube ne conduit plus tandis que l'autre conduit. On ne peut donc pas dire qu'un tube est au cut off pendant tout le temps où l'autre tube travaille
Si on raisonne en terme de phase, pour un ampli en classe AB, le tube n'est pas au cut off sur 180°, il l'est sur moins que ça ... et il l'est d'autant moins qu'on polarise le tube "chaud" au repos
En classe B "parfaite", là les 2 tubes ne "bossent" jamais en même temps



