AC4 vintage (fini!)

Pour la conception et la réalisation de vos amplis.
Avatar du membre
ChopSauce
G5 guru
G5 guru
Messages : 592
Enregistré le : 17 juin 2013, 22:05
Localisation : So Paris

Re: AC4 vintage (fini!)

Message non lu par ChopSauce »

Pote Gui a écrit :Alors en fait, l'isolation coton strict n'est plus en vigueur actuellement, pour cause de norme de sécurité. Mais comme c'est vendeur parce que ça fait "vintage", on en fabrique toujours mais c'est seulement la gaine qui est en coton. Le véritable isolant est dessous et ce doit être un plastique quelconque ou peut-être du teflon, va savoir. Enfin, c'est ce que j'en ai déduis de mes propre observations sur le matériel en question. Je me goure peut-être totalement!
Je crois bel et bien que les deux existent - CF site Banzaï :

- du câble aux normes avec du coton par-dessus l'isolant (c'est bien précisé) ;

- du câble avec du coton et pas de norme dessus (rien n'est précisé) :mrgreen:

Sans compter "Joe" qui parle du câble coton (de refabrication, il me semble bien) en ces termes (à peu près) :

- "pas besoin de dénuder, on repousse le gaine et on soude"

:|
Avatar du membre
bilbo_moria
Don Bilbo de la Vega
Messages : 7492
Enregistré le : 15 déc. 2004, 1:00
Localisation : Tinteniac (35)

Re: AC4 vintage (fini!)

Message non lu par bilbo_moria »

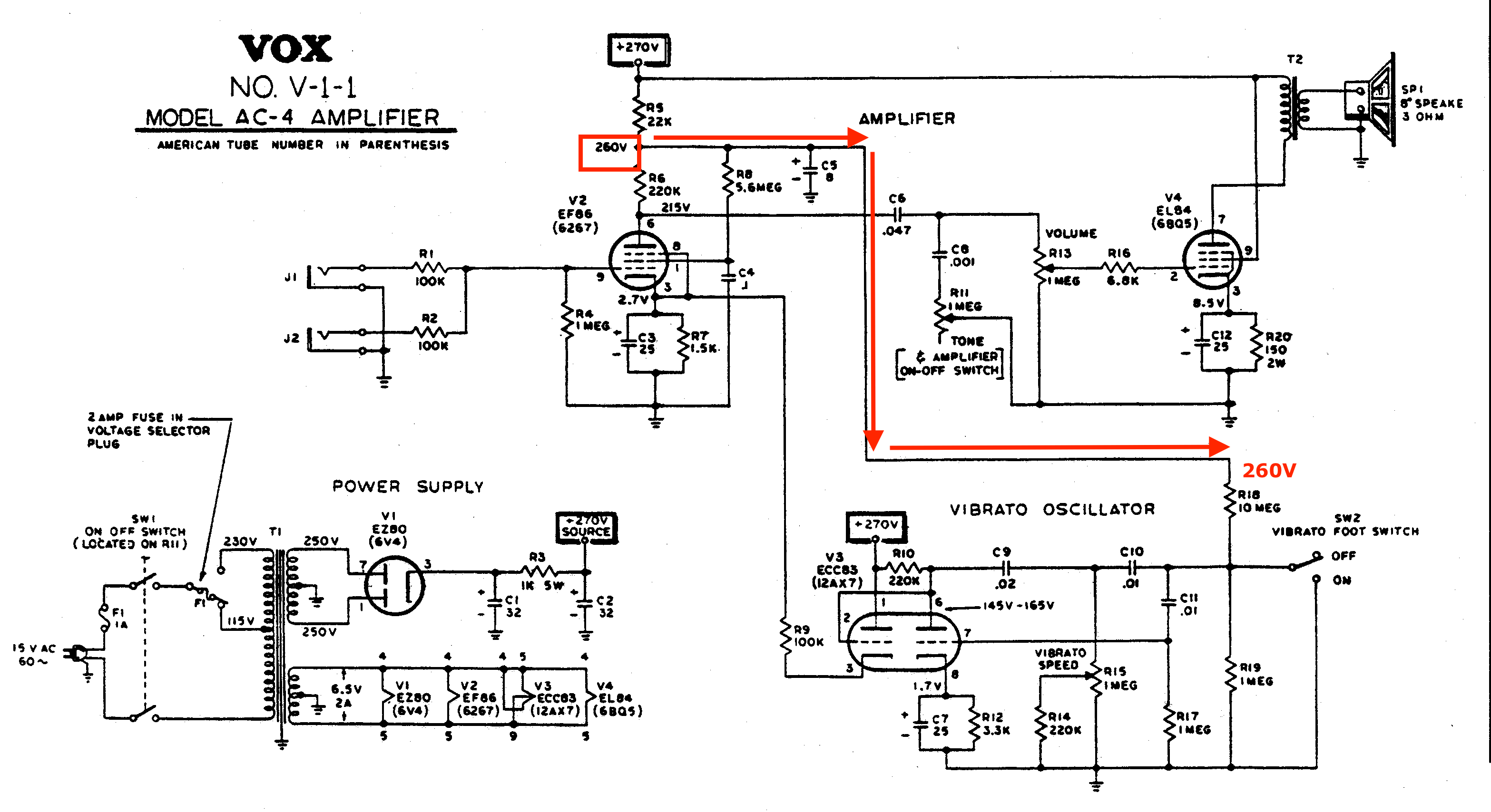
Je ressors de la profondeur du classement :wink: ce topic relatif à l'AC4 car j'ai en réparation un ampli Xits (c'est la marque) X4 que je soupçonne d'être très inspiré de l'AC4 (le Xits génère une jolie lueur derrière la plaque audio, va falloir tout démonter, grrr, enfin bon).

Bref, je regarde ce schéma AC4 et je suis interpelé au niveau du vécu par le footswitch "Vibrato" auquel est quand même présenté une jolie tension DC, à mon avis (autour de 25VDC) ... bon, on s'en fout un peu, mais ça m'interpelle ...

Vox-AC4.gif
A noter que sur le schéma ci dessous (présenté plus haut dans le topic), cette tension DC est coupée par la capa 0.01

Image


(encore un post qui ne sert à rien, bravo bilbo !)
Avatar du membre
Pote Gui
G5 Team
G5 Team
Messages : 4469
Enregistré le : 15 mai 2012, 11:07
Localisation : Lyon (69)

Re: AC4 vintage (fini!)

Message non lu par Pote Gui »

On se demande d'ailleurs quel peut bien être l'intérêt de ramener la HT à cet endroit...
Avatar du membre
bilbo_moria
Don Bilbo de la Vega
Messages : 7492
Enregistré le : 15 déc. 2004, 1:00
Localisation : Tinteniac (35)

Re: AC4 vintage (fini!)

Message non lu par bilbo_moria »

Je ne sais pas si c'est voulu de ramener la HT (bien dégonflée par le pont diviseur 1M / 10M) ou si à cette époque bénie ils s'en foutaient (pas de terre, pas de limitations de vitesse, pub pour les cigarettes etc. le bon temps quoi :-) )
nasdak
G5 optimiseur
G5 optimiseur
Messages : 150
Enregistré le : 09 mars 2017, 22:46
Localisation : Lyon

Re: AC4 vintage (fini!)

Message non lu par nasdak »

c'est le darwinisme ! tu branches la gratte à la place du vibrato et PAF !
bon 25V ça doit pas être trop méchant mais tout de même c'est pas top :D
Répondre