[NEW] Un tremolo générique performant avec LND150 + optocoupleur

Pour la conception et la réalisation de vos amplis.
Avatar du membre
jptrol
G5 Team
G5 Team
Messages : 1435
Enregistré le : 13 mars 2006, 1:00
Localisation : Nord
Contact :

Re: [NEW] Un tremolo générique performant avec LND150 + optocoupleur

Message non lu par jptrol »

La 470k doit correspondre à peu près à la meilleure plage de courant pour le VTL5C1 à savoir entre 90 µA pour LDR >1Mo mais pas loin et 450 µA pour LDR = 45ko . Au-dessus de 450 µA la LDR vaudra moins de 45k et les variations seront inaudibles sur un pont diviseur typique de préampli. Bien sûr la 470k peut être ajustée en fonction de la tension d'alim.

Maintenant il faut bien noter qu'en vantant ce montage comme ayant la plage de réglage la plus large 2.4 à 10.75 Hz , je me suis livré à une fanfaronnade gratuite :-) . Dans la vraie vie la plage utile va de 3 Hz à 8 Hz comme le montrent les plages des amplis référence comme le Vibroking : 3.2 Hz à 7.5 Hz. Ainsi lorsque tu fais tes mesures avec une fréquence de 7.5 Hz comme je vois, tu peux considérer que tu es en butée haute . (voir aussi le tableau dans mon premier message.

J'ai fait les mesures avec le G5 15th : première constatation : sur toute la plage le signal modulant est une presque belle sinusoïde EDIT : En fait non car elle n'est pas générée par un loi linéaire LDR = f(I)mais par une loi logarithmique cf datasheet du VTL5C1 mais la forme reste harmonieuse loin des grimaces obtenues lorsque l'on supprime le passe-bas :mrgreen: . J'ai fait les mesures de baisse de niveau effective ( c'est fatal puisque l'on diminue le deuxième terme sur un diviseur de tension )

Le CR suit

EDIT1 : Mesure de la chute de l'amplitude de l'oscillation en fonction de sa fréquence - liée au passe-bas. On prend une position du pot de Depth aux 3/4 comme référence:

Image
ImageImage

On voit que de 2.45 Hz à 10.75Hz on passe de 40 à 14 % de taux de modulation pour une position du DEPTH aux 3/4 . L'idéal serait de trouver une modification pour rendre ce taux constant sur la plage de fréquences . Avant je propose de mesurer en full depth l'écart que donnerait la plage du Vibroking adoptée comme référence avec un exemple sonore à la clé :

Seuil bas = 3.2 Hz

Image

Ce que ça donne ( LA 440 modulé) :


Seuil haut : 7.7 Hz

Image

Ce que ça donne ( LA 440 modulé) :


Voici toute la gamme du G5 15th ( 10.75 à 2.45 Hz) avec le Depth à fond et le master à 4 ( je rappelle que le signal est pris au micro devant le HP) :

Image

Et ce que ça donne (toujours le LA 440) :


Une analyse de l'écart de puissance moyenne perçue aux deux extrémités de la plage montre un écart de l'ordre de 2 dB soit en dessous du seuil de détection de 3 dB.

Je crois que la conclusion est que l'on peut faire mieux mais pour plus cher ! :wtf:

Bilbo, peux-tu nous en dire plus sur l'adaptation que tu souhaites faire en sortie ( potentiomètre , implantation du pont diviseur dans le préampli, valeurs etc...) car effectivement ce que j'appelle carte universelle pourrait ne pas être aussi universelle que ça :think:
jptrol
______________________________________________
Avatar du membre
bilbo_moria
Don Bilbo de la Vega
Messages : 7460
Enregistré le : 15 déc. 2004, 1:00
Localisation : Tinteniac (35)

Re: [NEW] Un tremolo générique performant avec LND150 + optocoupleur

Message non lu par bilbo_moria »

Merci pour toutes ces informations complémentaires, JPTrol !

Alors oui, le 1er point ("qualité du trémolo") est résolu (même si j'y reviendrai un peu plus tard, j'ai quelques projets qui deviennent plus urgents, pfff ;-) , du coup j'ai "démonté" ma plate-forme de tests pour le moment). Son seul "défaut" à mes oreilles est de ne pas sonner comme un tremolo à lampes Fender de la belle époque, mais c'est un module différent et le tremolo est très chouette, donc "ce n'est pas de sa faute" (si je puis dire :wink:)

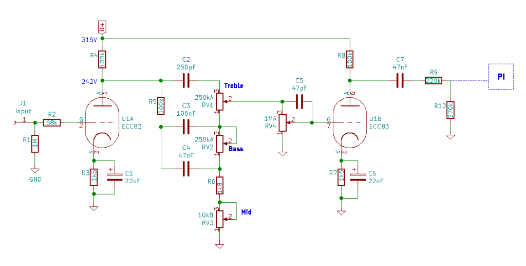
Le 2ème point est : comment on raccorde ce tremolo à mon ampli basé sur AB763. Tout d'abord, mon schéma (identique à celui d'un blackface, mais vu que je n'ai qu'un seul canal, j'adapte le niveau de signal avant d'attaquer le PI, pour simuler l'atténuation apportée par le 2ème canal via le mélangeur 220k 220k.

Schéma Blackface classique (en gros 2 versions selon que l'on propose un réglage des médiums dans le TS ou non, mais sans objet dans notre cas de figure, ici un Deluxe Reverb) :
Deluxe_reverb_ab763_schem.gif
Mon schéma (ben oui, c'est scandaleusement pompé !) :
MyAB763.png

Alors, après avoir essayé du log, du lin en 250k, en 500k et un 50k-RA à la fénéasse parce que j'en avais un sous la main, j'ai fini par :
- Remplacer la R10 par une 470k
- Placer un 250klin (je n'en jurerais pas : un lin ou un log ?) en série avec une R fixe de 250k, le tout branché au point de jonction R9 - PI.

Avec les autres solutions, ça marchait très moyen, avec cette solution là :
- Le pont diviseur avec potard d'intensité à zéro est toujours 220k / 270k (dû à la 470k en // avec le potard d'intensité de 250k + la R de 250k en série, bon ok ça fait 470k // 500k, mais c'est l'épaisseur sur trait)
- Le tremolo est très actif et, cerise sur le gâteau, il disparait totalement avec le pot d'intensité à zéro, on peut même se passer du footswitch si on ne le retrouve plus dans son bazar ...
Avatar du membre
jptrol
G5 Team
G5 Team
Messages : 1435
Enregistré le : 13 mars 2006, 1:00
Localisation : Nord
Contact :

Re: [NEW] Un tremolo générique performant avec LND150 + optocoupleur

Message non lu par jptrol »

Bonjour à tous,

Bilbo, si j'ai bien interprété ton exposé tu as opté pour le schéma A ci-dessous ?

Image

Si c'est le cas tu as renoncé au schéma B ? Trop d'amplitude ? Prend du linéaire en potentiomètre sinon tu vas avoir très peu de course utile.

Tu dis que le tremolo est acceptable mais qu'il est différent du tremolo Fender à tubes de la grande époque ( On laisse à part le tremolo "harmonique" pour le moment !) . En fait la référence des belles formes d'onde Fender est celle du VibroChamp : un oscillateur bufferisé par un CF dont la sortie attaque directement la cathode d'un étage du préamp (dans la littérature sur le sujet Gerald Weber fait l'éloge de ce montage au détriment des autres) . Pour le Vibrochamp la forme d'onde est celle de l'oscillateur non déformée (le Marshall 18 W avait aussi la même philosophie mais la sortie attaquait la deuxième grille du PI en LTP).

Par la suite Fender et d'autres ont adopté l'optocoupleur qui ne respecte plus la forme d'onde sinusoïdale, c'est pourquoi, à mon avis, les oreilles entraînées entendent bien la différence. Le seul intérêt est qu'il se greffe plus facilement au préampli pourvu que l'on prenne les bonnes dispositions.

Commençons par de mauvaises dispositions pour voir :twisted:

Courbe des valeurs de la LDR en fonction du courant injecté :

Image

Volontairement on prend une amplitude de courant trop forte. On voit que de 450 µA à 1 mA la LDR varie de 10 à 40 k alors qu'au dessous de 450 µA elle varie de 1 M à 40 k ! Donc si j'injecte un courant parfaitement sinusoïdal comme celui-ci :

Image

En prenant l'équation de la fonction de transfert du VTL5C1 ( pas dans les datasheets mais relativement facile à déterminer avec une bonne précision en utilisant les courbes de tendance d'Excel) on voit qu'on obtient une forme d'onde pour la LDR et donc pour le tremolo pas plus sympathique que ça :

Image

La résistance R5 dans la source du LND150 de 470k est justement là pour empêcher le courant de monter jusqu'au mA :

Image

La mise en parallèle avec un pot de depth de 250k harmonise un peu :? la forme de la modulation mais ce n'est pas à crier venir voir :

Image

Maintenant si on limite le courant à 450 µA voici la forme de la LDR seule, soit un très très léger mieux :

Image

Avec maintenant le pot de depth de 250k en parallèle on obtient quelque chose de plus harmonieux :

Image

Voilà un 5 Hz de bon aloi , non ? Il se rapproche de la modulation enregistrée pour de bon en sortie du G5 15th , CQFD :dance:
jptrol
______________________________________________
Rimlock
G5 guru
G5 guru
Messages : 1172
Enregistré le : 17 juil. 2018, 19:48
Localisation : pas trop loin de l'Océan

Re: [NEW] Un tremolo générique performant avec LND150 + optocoupleur

Message non lu par Rimlock »

C'est déjà très approchant, bravo ! Reste à voir ce que ça devient une fois branché sur l'audio (PI)... En comparaison, le signal du vibrato opto classique d'un clone de Bandmaster que je viens de terminer est beaucoup plus... beaucoup moins... bref pas du tout une sinusoïde ! Je pense que le néon de l'opto fonctionne un peu trop en tout ou rien et c'est juste l'hystérésis de la LDR qui empêche d'avoir un créneau ! Ça arrondi un peu les angles !...
Et de deux ! Merci les Bleus :lol:
Avatar du membre
jptrol
G5 Team
G5 Team
Messages : 1435
Enregistré le : 13 mars 2006, 1:00
Localisation : Nord
Contact :

Re: [NEW] Un tremolo générique performant avec LND150 + optocoupleur

Message non lu par jptrol »

Rimlock a écrit : 22 déc. 2022, 16:44 Reste à voir ce que ça devient une fois branché sur l'audio (PI)...
Pour voir ce que ça devient sur l'audio il n'y a qu'à se référer aux courbes vertes de mon message du 15 déc ci-dessus. C'est le fichier WAV obtenu en enregistrant le G5 15th avec un micro devant le HP. Pour voir il n'y a pas mieux , maintenant pour entendre 8-) :lol: j'avais fait un sample ici :



Et pour brancher le tremolo sur le PI , je ne pense pas que ce soit l'opto donc la LDR qui soit le plus approprié . Si on veut brancher le tremolo sur le PI, on doit le commander en tension comme sur le canal vibrato du Marshall 18 W, non ?
Rimlock a écrit : En comparaison, le signal du vibrato opto classique d'un clone de Bandmaster que je viens de terminer est beaucoup plus... beaucoup moins... bref pas du tout une sinusoïde !
Le Bandmaster avec vibrato opto classique ( AB763 ou AA1069 = AB763 + reverb) a du être fait à l'économie après les "expériences" du célèbre harmonique tremolo somptueux mais qui mobilisait dans le 6G7-A pas moins de 5 triodes ! Ce tremolo coûtait trop cher et bloquait les ventes de l'ampli dont seulement une minorité utilisait le tremolo.
Rimlock a écrit : Je pense que le néon de l'opto fonctionne un peu trop en tout ou rien et c'est juste l'hystérésis de la LDR qui empêche d'avoir un créneau ! Ça arrondi un peu les angles !...
Tu as donc réussi à te procurer un opto assez vintage pour qu'il utilise un neon ? Un VTL3B18 ou autre ? S'il ne correspond pas à celui utilisé sur l'original , tu peux rencontrer des déboires en fait. Il n'est pas non plus très pratique d'aller à tâtons . As-tu la datasheet de ton opto ? Je pourrais peut-être voir pour le simuler sous LTSpice comme j'ai fait pour le VTL5C1.
jptrol
______________________________________________
Rimlock
G5 guru
G5 guru
Messages : 1172
Enregistré le : 17 juil. 2018, 19:48
Localisation : pas trop loin de l'Océan

Re: [NEW] Un tremolo générique performant avec LND150 + optocoupleur

Message non lu par Rimlock »

c'est le bête opto néon/LDR classique utilisé dans tous les black/silver... Aucune data... Mais j'ai déjà réparé ce genre d'opto avec des néons 110 V de voyants et ça marche aussi !

https://www.tube-town.net/ttstore/fende ... brato.html

Quand je dis "branché sur le PI" c'est un raccourci ! Je pense au branchement Fender en entrée de PI devant la 220k de mix...
Et de deux ! Merci les Bleus :lol:
Avatar du membre
bilbo_moria
Don Bilbo de la Vega
Messages : 7460
Enregistré le : 15 déc. 2004, 1:00
Localisation : Tinteniac (35)

Re: [NEW] Un tremolo générique performant avec LND150 + optocoupleur

Message non lu par bilbo_moria »

@JPTrol : oui, j'ai utilisé le schéma A et ça fonctionne bien. Je pense avoir essayé la B, mais même intensité à zéro, l'effet était quand même bien prononcé.

Tu arrives à de belles courbes au final.

Perso, ce qui me gênait était qu'avec un tremolo un poil prononcé, j'avais l'impression de sag/compression/perte de dynamique : constamment envie de monter le volume ou de rentrer plus fort dans les cordes de la gratte, chose que je ne ressens pas avec un trem à lampe et LDR Fender. Je me demande si la forme d'onde du LFO n'intervient pas sur cette impression (le triangle ou le sinus étant plus "doux" qu'un signal qui se rapprocherait d'un carré ?) ou alors c'est la LED du VTL5C qui introduit une latence ? ou encore le mix type "A" qui est loin d'être parfait, et il faudrait attaquer le chemin du signal sonore ailleurs ... (ou alors toutes mes hypothèses sont complètement c*, c'est très possible aussi :mrgreen:)
Avatar du membre
jptrol
G5 Team
G5 Team
Messages : 1435
Enregistré le : 13 mars 2006, 1:00
Localisation : Nord
Contact :

Re: [NEW] Un tremolo générique performant avec LND150 + optocoupleur

Message non lu par jptrol »

Rimlock a écrit : 23 déc. 2022, 22:58 c'est le bête opto néon/LDR classique utilisé dans tous les black/silver... Aucune data... Mais j'ai déjà réparé ce genre d'opto avec des néons 110 V de voyants et ça marche aussi !

https://www.tube-town.net/ttstore/fende ... brato.html
Ah oui ! Ce que les guitaristes anglophones appellent le "cafard" du Blackface ! Je vais m'en commander un à la prochaine commande chez TT , pour tracer la courbe , trouver l'équation et faire les simus sur LTSpice :ugeek: . Rien à voir avec le vactrol VTL5C1 a priori. J'ai lu sur un forum que la LDR allait de 100k à 10k seulement.
Il y a aussi un vactrol moins cher chez TT ( de marque Tesla , rien à voir avec les bagnoles :) )
Rimlock a écrit : Quand je dis "branché sur le PI" c'est un raccourci ! Je pense au branchement Fender en entrée de PI devant la 220k de mix...

Oui, je m'en suis rendu compte après. Je pensais en fait à la modulation entrant par l'entrée non inverseuse du LTP.

bilbo_moria a écrit : 24 déc. 2022, 15:21 @JPTrol : oui, j'ai utilisé le schéma A et ça fonctionne bien. Je pense avoir essayé la B, mais même intensité à zéro, l'effet était quand même bien prononcé.
Bizarre car avec le pot à zéro la LDR est court-circuitée, mais c'est vrai qu'il reste toujours une résistance de contact et qu'avec mes courbes j'observe quand même une ondulation résiduelle qui ne devrait pas échapper à ton oreille d'instrumentiste entraîné. 8-)
bilbo_moria a écrit :
Perso, ce qui me gênait était qu'avec un tremolo un poil prononcé, j'avais l'impression de sag/compression/perte de dynamique : constamment envie de monter le volume ou de rentrer plus fort dans les cordes de la gratte, chose que je ne ressens pas avec un trem à lampe et LDR Fender. Je me demande si la forme d'onde du LFO n'intervient pas sur cette impression (le triangle ou le sinus étant plus "doux" qu'un signal qui se rapprocherait d'un carré ?) ou alors c'est la LED du VTL5C qui introduit une latence ? ou encore le mix type "A" qui est loin d'être parfait, et il faudrait attaquer le chemin du signal sonore ailleurs ... (ou alors toutes mes hypothèses sont complètement c*, c'est très possible aussi :mrgreen:)
Je ne crois pas à une latence de la LED par rapport au néon car on est dans de très basses fréquences mais le sujet mérite que l'on fasse des mesures comparatives . A suivre donc ...
jptrol
______________________________________________
Avatar du membre
bilbo_moria
Don Bilbo de la Vega
Messages : 7460
Enregistré le : 15 déc. 2004, 1:00
Localisation : Tinteniac (35)

Re: [NEW] Un tremolo générique performant avec LND150 + optocoupleur

Message non lu par bilbo_moria »

jptrol a écrit :
bilbo_moria a écrit : 24 déc. 2022, 15:21 @JPTrol : oui, j'ai utilisé le schéma A et ça fonctionne bien. Je pense avoir essayé la B, mais même intensité à zéro, l'effet était quand même bien prononcé.
Bizarre car avec le pot à zéro la LDR est court-circuitée, mais c'est vrai qu'il reste toujours une résistance de contact et qu'avec mes courbes j'observe quand même une ondulation résiduelle qui ne devrait pas échapper à ton oreille d'instrumentiste entraîné. 8-)
Ah ben oui, ce que tu dis est super logique sur le court circuit, étrange (ou alors ma mémoire me fait défaut à peine une dizaine de jours après ?)

jptrol a écrit :
bilbo_moria a écrit : Perso, ce qui me gênait était qu'avec un tremolo un poil prononcé, j'avais l'impression de sag/compression/perte de dynamique : constamment envie de monter le volume ou de rentrer plus fort dans les cordes de la gratte, chose que je ne ressens pas avec un trem à lampe et LDR Fender. Je me demande si la forme d'onde du LFO n'intervient pas sur cette impression (le triangle ou le sinus étant plus "doux" qu'un signal qui se rapprocherait d'un carré ?) ou alors c'est la LED du VTL5C qui introduit une latence ? ou encore le mix type "A" qui est loin d'être parfait, et il faudrait attaquer le chemin du signal sonore ailleurs ... (ou alors toutes mes hypothèses sont complètement c*, c'est très possible aussi :mrgreen:)
Je ne crois pas à une latence de la LED par rapport au néon car on est dans de très basses fréquences mais le sujet mérite que l'on fasse des mesures comparatives . A suivre donc ...
Oui, c'était le point le plus gênant à mes oreilles, ça c'est sûr. Mais est-ce que ça vient du tremolo ou de ma méthode d'insertion ? Mystère pour le moment :wink:
Avatar du membre
jptrol
G5 Team
G5 Team
Messages : 1435
Enregistré le : 13 mars 2006, 1:00
Localisation : Nord
Contact :

Re: [NEW] Un tremolo générique performant avec LND150 + optocoupleur

Message non lu par jptrol »

Bonjour à tous,

J'ai enfin découvert la subtilité du tremolo du VibroChamp sans opto donc ( un peu HS ici qui traite de l'opto ) mais qui a ravi des générations de guitaristes depuis les fifties.

En regardant le schéma de la version RI ici :

Image

Je me suis dit que la résistance R22 ici pourrait être avantageusement remplacée par une capa de 22µF , ce qui ne viendrait pas perturber la polarisation de la cathode de V1-B et permettrait de superposer la sinusoïde du tremolo harmonieusement pour obtenir ce que j'appelais l'agitation d'amplitude ici en simu :

Image

J'ai testé sur le proto du G5 15th avec un signal de 440 Hz pour me rendre compte qu'il n'y avait quasiment pas d'effet tremolo car cet effet est lié à la modulation et non "l'agitation" . Voilà ce que j'ai mesuré :

Image

On respecte bien le Vgk sur la cathode et la courbe est une belle sinusoïde MAIS cela ne produit pas la modulation nécessaire :

Image

Malgré les 60 Vcc la seule modulation perceptible est entre les niveaux haut et bas où l'amplitude varie d'un poullième bien insuffisant pour faire entendre le tremolo !


Et voilà le secret du tremolo du VibroChamp : :hardos:

Il faut absolument faire un couplage en continu par R22 parce qu'il s'agit de déplacer la polarisation du tube vers sa limite !

(cliquer pour agrandir)
Image

On voit que le déplacement du Vgk vers -3V va provoquer sur l'alternance positive du tremolo un "écrasement" de la sortie :

Voici en simu le signal sur la cathode :

(cliquer pour agrandir)

Image

En sortie d'étage ( avec 2 Vcc en entrée d'étage) :

(cliquer pour agrandir)
Image

Ça c'est de la modulation :banane: . A bientôt pour la suite .
jptrol
______________________________________________
Avatar du membre
bilbo_moria
Don Bilbo de la Vega
Messages : 7460
Enregistré le : 15 déc. 2004, 1:00
Localisation : Tinteniac (35)

Re: [NEW] Un tremolo générique performant avec LND150 + optocoupleur

Message non lu par bilbo_moria »

Yeah :banane:
Avatar du membre
jptrol
G5 Team
G5 Team
Messages : 1435
Enregistré le : 13 mars 2006, 1:00
Localisation : Nord
Contact :

Re: [NEW] Un tremolo générique performant avec LND150 + optocoupleur

Message non lu par jptrol »

Hello,

Ça m'a pris un peu de temps pour bien faire le tour de la question sur le montage de type Vibrochamp donc sans opto. J'ai fait un premier montage et des essais audio en montant la polarisation de l'étage qui reçoit la modulation à - 3.5 V au lieu de - 1.5 V en nominal . Bien m'en a pris , l'effet tremolo est bien là mais au prix d'une chute du gain du dit étage entre -9 et - 18 dB :surprised: suivant l'amplitude du signal d'entrée !! qui peut bien sûr énormément varier étant pris au curseur du volume .

En simulant exactement le montage du Vibrochamp , je me rends compte que la polarisation au repos ne doit pas descendre en dessous de - 2.5 V ( ça se voit aussi sur les abaques ) . J'ai donc retrituré le schéma de ma carte qui n'est plus universelle du coup mais peu importe mais surtout en réintroduisant intelligemment un potentiomètre de depth en amont pour ne pas perturber la polarisation et continuer à maîtriser l'amplitude du tremolo. Le sample ci-après utilise le depth en position 15heures qui est bien suffisante à mon avis.

Voici le schéma : (cliquer pour agrandir)

Image
  1. L'oscillateur est bridé entre 2.7 Hz et 9 Hz disons, ce qui est bien suffisant
  2. RD1 est à 150k pour un maximum de gain
  3. le potard de depth/intensity est de type linéaire
  4. le passe-bas (R4 / C6) qui suit coupe à 4.82 Hz pour mettre en forme le signal
  5. le pont C7 R5 R6 qui suit tient (très bien !) un double rôle :
    • il polarise précisément la source de Q2 pour attaquer la cathode en sortie de J4 à -2.5 V
    • avec C7 et R5//R6 il constitue un passe-haut qui coupe à 4.43 Hz, ce qui, en suivant le passe-bas qui coupe presque à la même fréquence, garantit un niveau quasiment constant de 2.7 à 9 Hz palliant le problème rencontré par Bilbo lors de ses dernières manips
  6. J'ai placé le FTSW en simple interrupteur, ce qui garantit,en mode tremolo déconnecté, l'intégrité du préamp de l'ampli (surtout si c'est le G515th !) quant à la polarisation de la cathode ( retour à -1.5 V et non -2.5V si on laissait comme d'habitude le FTSW sur l'oscillateur pour le mettre à la masse)
Image

Je ne voudrais rien dire mais c'est du vrai travail de labo :ugeek: :D .

Maintenant pour passer aux choses sérieuses j'ai refait un sample que j'avais déjà fait avec le modèle à opto mais cette fois avec le G5 15th auquel on doit beaucoup du son glorieux obtenu :!: . Vous allez peut-être le trouver un peu trop tartiné au tremolo mais c'est pour la bonne cause :mrgreen:



(Je vais compléter plus tard par quelques mesures)
jptrol
______________________________________________
Avatar du membre
bilbo_moria
Don Bilbo de la Vega
Messages : 7460
Enregistré le : 15 déc. 2004, 1:00
Localisation : Tinteniac (35)

Re: [NEW] Un tremolo générique performant avec LND150 + optocoupleur

Message non lu par bilbo_moria »

Ah ah, ça a cogité dur !

Pour un Vibrochamp, tu conserves la R de 47Ω sur la deuxième triode (NFB) ? (elle ne figure pas sur ton 2ème schéma, mais c'est peut-être parce que c'est hors sujet relativement au tremolo)
Avatar du membre
jptrol
G5 Team
G5 Team
Messages : 1435
Enregistré le : 13 mars 2006, 1:00
Localisation : Nord
Contact :

Re: [NEW] Un tremolo générique performant avec LND150 + optocoupleur

Message non lu par jptrol »

bilbo_moria a écrit : 26 janv. 2023, 9:04

Pour un Vibrochamp, tu conserves la R de 47Ω sur la deuxième triode (NFB) ? (elle ne figure pas sur ton 2ème schéma, mais c'est peut-être parce que c'est hors sujet relativement au tremolo)
Oui bien sûr. Là j'ai pris l'exemple du G5 15th mais sur le Vibrochamp on est déjà sur l'étage qui attaque la pentode et donc le feedback revient effectivement dessus . Les 47 ohms interviennent avec les 2k2 en NFB mais sont de loin négligeables en ce qui concerne le tremolo .

( en ce qui concerne le hors sujet, ça reste entre nous bien sûr , mais le sujet est tremolo avec LND150 + optocoupleur donc on est HS depuis un bout en fait :wtf: )
jptrol
______________________________________________
Avatar du membre
bilbo_moria
Don Bilbo de la Vega
Messages : 7460
Enregistré le : 15 déc. 2004, 1:00
Localisation : Tinteniac (35)

Re: [NEW] Un tremolo générique performant avec LND150 + optocoupleur

Message non lu par bilbo_moria »

:biggrin: :good:
Répondre