Page 2 sur 19
Re: [NEW] G5 15th Anniversary
Posté : 30 juin 2021, 22:59
par McColson
En effet je me suis posé la question, à voir à l'utilisation, ce G5 15th anniversary est un projet tout neuf, attendons les 1er retours.
Surtout que j'ai sous le coude 2 schémas différents de réverbe pour ce projet... mais personne n'a encore posé la question de celui choisi

Bref j'imagine la réverbe embarquée pour ceux qui joue avec peu d'effets et la boucle pour ceux qui jouent avec bcp d'effets (ceux là n'ont qu'à foutre une réverbe à la fin de leur chaine

)
Heureux anniversaire !
Posté : 01 juil. 2021, 12:17
par ChopSauce
Exactement, j'attends de voir la réverb, pour copier ...
Une note sur le variateur de tension (VVR/Power Scaling) - en passant : si j'ai bien compris, avec le couple de valeur (33k, 100k) la tension minimale sera très faible et il paraît qu'il peut y avoir fuite de courant vers la source, depuis la grille de V1a ... d'où la recommandation de monter des condensateurs (entre 22 et 100 nF, à la louche) entre R2 et la grille, avec R1 connectée entre la grille et la masse. Du genre :
(ce n'est pas comme ça "chez moi", NB)
Du moins c'est ce que je me suis laissé conseiller pour le montage d'un VVR sur un genre de 5E3 en construction ...

Re: [NEW] G5 15th Anniversary
Posté : 03 juil. 2021, 0:04
par McColson
Ok bon à savoir !
Re: [NEW] G5 15th Anniversary
Posté : 04 juil. 2021, 14:11
par warteko
Juste un truc (suite expérience malheureuse lors restauration d'un AMPEG B15), les condos HT en cascade, cela signifie que la coque alu du condo "du haut" est à 1/2 HT... y'a intérêt à PAS LA TOUCHER ! Selon l'illustration, le condo est globalement isolé, sauf la rondelle" du dessus (avec la zone pré-fendue pour canaliser une explosion éventuelle). Je préconise une protection, un genre de capuchon isolant à poser sur C14 et C16.
(Sur l'AMPEG, le STAND BY déconnecte le 0V de l'alimentation, les condos sont donc toujours alimentés par la HT, et EN PLUS il y en a qui sont cascadés. Je n'ai trouvé en multican que du "CE MANUFACTURING" dont les boîtier ne sont pas du tout isolés : alu nu !!!! J'ai du sourcer de la gaine thermo de fort diamètre et de haute isolation. J'ai donc consciencieusement chauffé ces pauvres condos pour rétracter la gaine thermo....bien au delà de leur température nominale.
J'apprécie par ailleurs que l'alimentation proposée laisse le loisir de déporter les condos de filtrage des nodes de préamplificateur au plus près des tubes concernés, je préfère ça à une architecture où toutes les alimentations sont sur le même support.
Re: [NEW] G5 15th Anniversary
Posté : 05 juil. 2021, 1:32
par McColson
Merci warteko pour ces précisions, en effet c'est un précision importante et à connaitre sur cette alim, je vais voir ce que je peux trouver comme solution (condos isolés partout ?)
Oui pour les rails d'alim du préamp, c'est toujours mieux d'avoir le condo le plus proche possible de la source de consommation.
Re: [NEW] G5 15th Anniversary
Posté : 05 juil. 2021, 10:34
par warteko
Du reste, vu qu'on reste dans des tensions raisonnables, pourquoi s'enquiquiner à utiliser un montage en série, alors que l'on trouve du condo en 500V qui évitera d'avoir ce souci d'isolation ?
ce modèle :
https://www.tube-town.net/ttstore/f-t-1 ... ction.html
un multisection 2x 100 mF / 500V économise de la place, des résistances d'équilibrage, le corps est à 0V. Et comme il n'y a pas de stand- by commutant le 0V tout va bien (d'ailleurs il n'y a pas de stand by du tout, et c'est parfait !)
Mais bon, le problème se pose de façon générale pour le projet MULTI PSU. Du reste il comporte un fil sur ce même sujet d'isolation des condos. Très intéressant ! Donc en fait il n'est même pas certain que les corps soient reliés électriquement au négatif.... Pas pour rien que Leo enfermait les condos dans un tank...
Cela dit je viens de me souvenir avoir dépanné un AMPEG SVT dont les condos de type SNAP IN sont très compacts, et le dessus est isolé :
https://fr.farnell.com/wurth-elektronik ... dp/2466082
En plus ils tiennent 105°C en fonctionnement !
Pareil chez F&T : fond isolé.
Re: [NEW] G5 15th Anniversary
Posté : 05 juil. 2021, 23:30
par McColson
La possibilité de monter des condos en série c'est pour utiliser cette alim avec des projets avec des tensions plus élevées comme un MI60 par exemple tout en restant assez compact.
Maintenant c'est sûr que si on peut mettre qu'un condo de 500V alors autant le faire, mais en général c'est plus gros en diamètre et aussi en hauteur, et entre l'entretoise, le pcb et le condo, il faut essayer de rester dans l'épaisseur d'un chassis hammond standard. En général ça passe, mais il faut y penser.
Puis si on garde l'idée des turrets on aura de la HT dessus, alors soit on fait gaffe où on met ses pattes, soit on sécurise un peu plus le pcb, en changeant la fournitures des condos et en enlevant les turrets. Sur un ampli monté en turrets on a bien la HT qui se balade sur les turrets et on met pas de al gaine thermo partout...
Vous en pensez quoi ?
Re: [NEW] G5 15th Anniversary
Posté : 07 juil. 2021, 13:29
par Dr. Nonosse
Coucou à tous, je fait un petit up, où puis-je trouver la liste des composants? Dois-je la relever à partir du schéma?
+1 avec warteko quitte à faire un G5, autant adapter et optimiser les condos.
Après niveau sécurité une fois qu'un ampli est ouvert c'est gaffe aux papattes et main gauche dans la poche arrière du jean....
Re: [NEW] G5 15th Anniversary
Posté : 07 juil. 2021, 14:04
par warteko
mais si vous relisez mon post et allez voir les condos SNAP IN sur les liens que j'indique, vous verrez qu'ils sont extrêmement compacts et bien isolés !
450V, 22mm de diamètre et seulement 31 mm de haut !
Il n'y a donc plus de problème.
Re: [NEW] G5 15th Anniversary
Posté : 07 juil. 2021, 16:11
par Dr. Nonosse
oui bien sûr j'ai regardé, je disais cela comme précaution habituelle, je fait toujours cela quand je travaille sur un ampli, une télé ou peu importe le montage quand il y a une tension létale: vieux truc de radio amateur....
Re: [NEW] G5 15th Anniversary
Posté : 08 juil. 2021, 23:40
par McColson
Je crois que la dernière BOM est celle ci, c'était bilbo qui s'y était collé.
Re: [NEW] G5 15th Anniversary
Posté : 08 juil. 2021, 23:52
par McColson
warteko a écrit : 07 juil. 2021, 14:04
mais si vous relisez mon post et allez voir les condos SNAP IN sur les liens que j'indique, vous verrez qu'ils sont extrêmement compacts et bien isolés !
450V, 22mm de diamètre et seulement 31 mm de haut !
Il n'y a donc plus de problème.
J'étais sur la fourniture TT pour les condos, donc 18mm de diamètre, mais ça reste jouable de passer le snapin en plus avec 2 pastilles bien placées et en mettant un strap sur le 1er condo.
Re: [NEW] G5 15th Anniversary
Posté : 15 août 2021, 22:45
par Dr. Nonosse
Bien le bonjour à tous,
J'y ai mis un certain temps mais voici la BOM Modifiée

:
* En feuille une l'originale, en rouge les éléments communs avec le kit G5V3 de Tube Town.
* En feuille deux la Bom complémentaire au kit (celui ci est intégré à la liste de courses en bas) j'ai supprimé les doublons (style prise shuko châssis etc) , en jaune mes commentaires/interrogations à lever.
* En feuille trois c'est le calcul de conso filament pour voir si ça colle avec le transfo d'alim (je réfléchissais à la possibilité d'une GZ 32 pour avoir du sag, j'ai cru comprendre que c'est faisable avec une résistance série?) néanmoins, la conso plaque reste ésotérique pour moi.
Par contre j'ai quelques questions:
++ concernant la réverb à ressort, non implantée sur le schéma:
* le schéma correspond t il à celui ci?
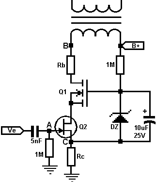
* je sais qu'il y a des partisans du tout tube ici mais, j'ai vu ici
http://optimisetonampli.free.fr/etage.htm (tout en bas de page)un schéma tout à fait intéressant pour économiser la 12AT7 je met le schéma ici

- RVB-FET-sch.gif (3.09 Kio) Vu 8233 fois
qu'en pensez vous?
++ si on prévois un footswitch, que faut-il prévoir comme relai? 6v bobine et combien en contact VCC?
Donc oui plus de questions que de réponses.....

Re: [NEW] G5 15th Anniversary
Posté : 16 août 2021, 10:46
par warteko
Ca me fait penser au LNDVERB de Tube Town, que j'ai monté sur un Fender Bassman Ten. Ca fait le job !
Re: [NEW] G5 15th Anniversary
Posté : 16 août 2021, 14:36
par Dr. Nonosse
En effet cela ressemble mais si j'ai bien compris le circuit imprimé du LNDVERB, il y a un FET en plus qui joue le rôle de V4B, donc quid de la coloration du son?