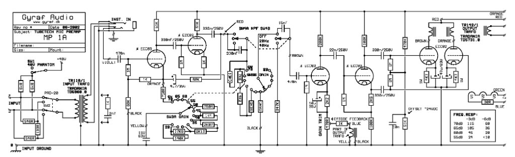
 Après faut mettre un Tr Cinemag en entrée et un Edcor en sortie, ça alourdit pas mal la BOM....
 Après faut mettre un Tr Cinemag en entrée et un Edcor en sortie, ça alourdit pas mal la BOM....Et sur le site de Gyraf audio il y a plein de trucs sympas mais..... pas pour débutants !
plus simple :

 Après faut mettre un Tr Cinemag en entrée et un Edcor en sortie, ça alourdit pas mal la BOM....
 Après faut mettre un Tr Cinemag en entrée et un Edcor en sortie, ça alourdit pas mal la BOM....
Ouais, le fameux THD ne serait plus un critère. Tout fout le camp Mme Bouzige. A moins qu'on se soit fait avoir pendant des décennies avec un critère purement commercial. Enfin je préfère garder le silence mais là on est entre nous pour faire une confidence : je suis assez vieux pour que mon premier ampli HIFI ait été à tubes ( il fonctionne toujours en refurbished) et je sais que ça sonne beaucoup, mais alors beaucoup mieux que le solid state.bilbo_moria a écrit : 20 oct. 2020, 13:30 Merci Rimlock pour le schéma (font ch* les ingé son avec leurs rotocontacteurs plutôt que de simples potards)
Jptrol : ouaip pour la linéarité, mais de plus en plus, dans ce monde numérique, les gars de studio cherchent à "réchauffer" le son, et les trucs non linéaires (s'ils ne sont pas trop pourris) réchauffent probablement plus qu'un truc "tout droit" ...

 )
 )


Rimlock a écrit : 20 oct. 2020, 18:31 Ecouter de la musique avec un ampli à lampe c'est comme regarder un tableau avec des lunettes teintées ! Ça colore
Je m'en suis monté un à partir d'un schéma de Yves Monmagnon, et il est pas très compliqué, quoique très astucieux dans sa conception.ça me travaille, un ampli HiFi à tubes, mais pas le temps, hélas !
 
 C'est ça en fait. Le corollaire c'est : écouter de la musique sur un ampli à transistors c'est comme regarder un film tourné en couleurs sur un écran noir et blanc !Rimlock a écrit : 20 oct. 2020, 18:31 Ecouter de la musique avec un ampli à lampe c'est comme regarder un tableau avec des lunettes teintées ! Ça colore

Très intéressant ton ampli. Et question son ?Pote Gui a écrit : 20 oct. 2020, 18:49 Je m'en suis monté un à partir d'un schéma de Yves Monmagnon, et il est pas très compliqué, quoique très astucieux dans sa conception.
Je te mets le dossier en pièce jointe, au cas où on aurait un second confinement
Les transfos sont dispos chez Bobinaudio



Plutôt ingénieux n'est-ce pas ? Niveau son, c'est très bon (sous-entendu : chez moi avec mes enceintes). J'avais un vieux JVC à transistors et avec un DArlington Power Pack de chez Sanyo en sortie et j'étais pas mécontent. Mais là, c'est fou comment la clarté et la définition apparaissent. Et l'équilibre spectral est vraiment top : ni trop de ceci, ni trop de cela. On a certes pas une puissance de dingue, mais pour un ampli de salon et avec des enceintes ayant un bon rendement, on s'en sort tranquillement. Le seul point noir c'est qu'il n'y a pas de constructeur actuel d'ECL86... Donc, je suis obligé de faire du stock quand j'en vois passer une paire !Très intéressant ton ampli. Et question son ?
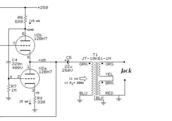
On ne voit pas la voie droite , elle est sous CopyRight ?

 )
 )
Mon VS56 de 1963 sort 2 x 15 W sur des ECL82Rimlock a écrit : 21 oct. 2020, 12:05 Il parait que les ECL82 sonnent mieux que les ECL86, plus moelleux. Mais ça sera moins puissant...
 e !
 e ! )
 ) asymétrique 
(mes pauvres neurones sont en train de bouillir gentiment
 asymétrique 
(mes pauvres neurones sont en train de bouillir gentiment  

