[PREAMP] Nouveau projet : préampli G5
-
Rimlock
- G5 guru

- Messages : 1172
- Enregistré le : 17 juil. 2018, 19:48
- Localisation : pas trop loin de l'Océan
Re: Nouveau projet : préampli G5
Oui, je comprends ! Mais prévoir la vente d'une centaine de kits, déjà, c'est (très) optimiste et il y a Yitry qui a des stocks énormes de pleins de tubes divers et variés ! Dont des 6948...
https://www.ebay.fr/itm/6112WA-6948-JAN ... xyOM9R59TF
https://frank.pocnet.net/sheets/084/6/6948.pdf
https://www.ebay.fr/itm/6112WA-6948-JAN ... xyOM9R59TF
https://frank.pocnet.net/sheets/084/6/6948.pdf
Et de deux ! Merci les Bleus 
- warteko
- G5 optimiseur

- Messages : 308
- Enregistré le : 30 mars 2008, 1:00
- Localisation : 68 Riedisheim
Re: Nouveau projet : préampli G5
Pour ce qui est de monter les tubes à l'horizontale est sans ventilation, je peux vous rassurer : mes G1 "slimline" sont montés comme ça dans du boîtier Schaeffer, et ça ne chauffe pas. Et là on parle de 3 tubes en HT, alors un préamplificateur...
- Lemontheo
- G5 Team

- Messages : 1810
- Enregistré le : 21 janv. 2011, 1:00
- Localisation : Rouen
- Contact :
Re: Nouveau projet : préampli G5
Salut à tous,
je suis plus qu'enthousiaste à l'idée de ce projet.
J'ai déjà expérimenté un préamp en format pédale. Avec ce schéma: Le résultat est très bon. La sortie se fait sur un pont diviseur R/POT > 1M/10k avec une r talon de 1k. Ça procure un niveau de sortie largement suffisant, avec une impédance peu élevée, et un coût modique.
Le boitier est un 1590BB-tall, plus haut que le bb2.
J'ai aussi plein d'idées!
je suis plus qu'enthousiaste à l'idée de ce projet.
J'ai déjà expérimenté un préamp en format pédale. Avec ce schéma: Le résultat est très bon. La sortie se fait sur un pont diviseur R/POT > 1M/10k avec une r talon de 1k. Ça procure un niveau de sortie largement suffisant, avec une impédance peu élevée, et un coût modique.
Le boitier est un 1590BB-tall, plus haut que le bb2.
J'ai aussi plein d'idées!
- McColson
- Admin du site

- Messages : 8030
- Enregistré le : 07 nov. 2004, 1:00
- Localisation : La Celle sur Morin
- Contact :
Re: Nouveau projet : préampli G5
a-wai avait fait un projet à base de tube subminis, il faudrait retrouver dans le forum, il avait fait une pédale de disto, on pourrait re-dépoussiérer le projet si il y en a qui ont envie, merci pour la source sur e-bay.Rimlock a écrit : 20 févr. 2019, 13:53 Oui, je comprends ! Mais prévoir la vente d'une centaine de kits, déjà, c'est (très) optimiste et il y a Yitry qui a des stocks énormes de pleins de tubes divers et variés ! Dont des 6948...
https://www.ebay.fr/itm/6112WA-6948-JAN ... xyOM9R59TF
https://frank.pocnet.net/sheets/084/6/6948.pdf
On va d'abord ce focaliser sur un préamp format pédale avec 2x12AX7 sur la base du G5 et j'ai un autre schéma en stock aussi et il y a celui de lemontheo, si on arrive à faire un template de PCB pour 2x12AX7 et un boitier type, ça serait déjà grandiose ! ça ouvre la porte à énormément de possibilités.
Ce boitier me parait pas mal :
https://www.hammfg.com/files/parts/pdf/1590D.pdf
Il est assez grand pour mettre pas mal de potar, il est assez profond pour mettre les tubes, et il est dispo chez TT pour 18.75€, c'est pas donné mais ça reste raisonnable.
Vas-y balance !!!lemontheo a écrit :J'ai aussi plein d'idées !
Re: Nouveau projet : préampli G5
Ce qui m'ennuie avec le dernier boitier dont tu parles c'est qu'à partir de ces dimensions, on n'est avec des murs en biais, je trouve ça moins joli.
Bon et ton schéma de base tu le sors ou bien? J'ai envie d'électronique là!
Bon et ton schéma de base tu le sors ou bien? J'ai envie d'électronique là!
François
Re: Nouveau projet : préampli G5
Hmmm non, tu dois confondre, moi j'ai fait que des projets avec des tubes "taille réelle"McColson a écrit : 20 févr. 2019, 15:14a-wai avait fait un projet à base de tube subminis, il faudrait retrouver dans le forum, il avait fait une pédale de disto, on pourrait re-dépoussiérer le projet si il y en a qui ont envie, merci pour la source sur e-bay.
(dans le lot il y avait un projet avec des 12U7 de mémoire, qui fonctionnaient en 12V, mais ça reste de la double triode type 12A*7)
- McColson
- Admin du site

- Messages : 8030
- Enregistré le : 07 nov. 2004, 1:00
- Localisation : La Celle sur Morin
- Contact :
Re: Nouveau projet : préampli G5
Exact, c'est bien ça, j'me suis gourré ! C'est moche de vieillir !a-wai a écrit : 20 févr. 2019, 16:51Hmmm non, tu dois confondre, moi j'ai fait que des projets avec des tubes "taille réelle"McColson a écrit : 20 févr. 2019, 15:14a-wai avait fait un projet à base de tube subminis, il faudrait retrouver dans le forum, il avait fait une pédale de disto, on pourrait re-dépoussiérer le projet si il y en a qui ont envie, merci pour la source sur e-bay.
(dans le lot il y avait un projet avec des 12U7 de mémoire, qui fonctionnaient en 12V, mais ça reste de la double triode type 12A*7)
Le schéma de base c'est celui du G5 faut juste qu'on adapte la sortie au niveau ligne.
Re: Nouveau projet : préampli G5
Mais il n'y a qu'une 12AX7 dans le préampli si je ne me trompe pas. Tu as parlé d'en mettre deux, c'est pour mettre un CF?
François
- Lemontheo
- G5 Team

- Messages : 1810
- Enregistré le : 21 janv. 2011, 1:00
- Localisation : Rouen
- Contact :
Re: Nouveau projet : préampli G5
Je suis bien d'accord. C'est l'équivalent de 2 1590BB. Et la hauteur intérieure est amplement suffisante.McColson a écrit : Ce boitier me parait pas mal :
https://www.hammfg.com/files/parts/pdf/1590D.pdf
Il est assez grand pour mettre pas mal de potar, il est assez profond pour mettre les tubes, et il est dispo chez TT pour 18.75€, c'est pas donné mais ça reste raisonnable.
En plus, il existe en noir
McColson a écrit :Vas-y balance !!!lemontheo a écrit :J'ai aussi plein d'idées !![]()
J'en avais déjà parlé ici!
Utilisé un "désymétriseur" afin de faire des préamps avec PI
Comme un 18W Marshall, un 5e3,...
Je pense que la solution la plus simple/efficace/peu onéreuse/... est d'utiliser un peu de silicium (INA134 par exemple)
- McColson
- Admin du site

- Messages : 8030
- Enregistré le : 07 nov. 2004, 1:00
- Localisation : La Celle sur Morin
- Contact :
Re: Nouveau projet : préampli G5
En effet, il n'y a qu'un tube pour le G5, on peut utiliser le second pour adapter le niveau de sortie avec un CF.Myn Donos a écrit : 20 févr. 2019, 18:24 Mais il n'y a qu'une 12AX7 dans le préampli si je ne me trompe pas. Tu as parlé d'en mettre deux, c'est pour mettre un CF?
L'idée de ce préampli à 2x12AX7 c'est de povoir abattre suffisament de boulot au niveau mécanique (boitier) et PCB pour faire plusieurs projets.
Le Prampli du G5 est le plus simple et donc servira de base pour faire tout ce travail.
J'essaye de pondre un schéma rapidos sous kicad et de le rendre dispo pour commencer rapidement les discussions sur le schéma.
@Lemontheo
Super idée de garder le Pi ! Intéressant !
Re: Nouveau projet : préampli G5
OK j'avais donc compris alors ça me rassure 
Et ouais l'idée du PI c'est cool vu que ça joue sur le son d'un preamp.
Pour désymétriser, il y a la solution d'un transfo, mais c'est vite cher. Sinon reste des solutions à AOP, et surement d'autres que je ne connais pas encore
A bientôt et je me répète... Vivement la suite!!!
Et ouais l'idée du PI c'est cool vu que ça joue sur le son d'un preamp.
Pour désymétriser, il y a la solution d'un transfo, mais c'est vite cher. Sinon reste des solutions à AOP, et surement d'autres que je ne connais pas encore
A bientôt et je me répète... Vivement la suite!!!
François
- McColson
- Admin du site

- Messages : 8030
- Enregistré le : 07 nov. 2004, 1:00
- Localisation : La Celle sur Morin
- Contact :
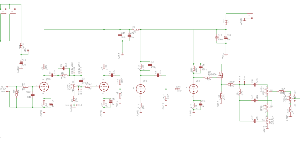
Re: Nouveau projet : préampli G5
Pour l'instant j'avais un truc comme ça en tête mais c'est un 1er jet, notamment tout ce qui vient derrière le préampli du G5V3 classique est sujet à discussion.
On peut imaginer un cathode follower plus original, voir penser à garder la 12AX7 en boost, et faire un étage de sortie à base de LND150 qui sera commun aux différentes versions... tout ça se discute
Sachant que cette version est plutôt pour dégrossir le boulot, il faut rester assez simple dans un 1er temps je pense...
PS : oups, le condo en sortie du CF est à l'envers...j'avais prévenu c'est un 1er jet !
On peut imaginer un cathode follower plus original, voir penser à garder la 12AX7 en boost, et faire un étage de sortie à base de LND150 qui sera commun aux différentes versions... tout ça se discute
Sachant que cette version est plutôt pour dégrossir le boulot, il faut rester assez simple dans un 1er temps je pense...
PS : oups, le condo en sortie du CF est à l'envers...j'avais prévenu c'est un 1er jet !
-
Rimlock
- G5 guru

- Messages : 1172
- Enregistré le : 17 juil. 2018, 19:48
- Localisation : pas trop loin de l'Océan
Re: Nouveau projet : préampli G5
Bah, suffit de mettre un 47 nF "normal"McColson a écrit : 20 févr. 2019, 22:49
PS : oups, le condo en sortie du CF est à l'envers...j'avais prévenu c'est un 1er jet !
Et de deux ! Merci les Bleus 
- warteko
- G5 optimiseur

- Messages : 308
- Enregistré le : 30 mars 2008, 1:00
- Localisation : 68 Riedisheim
Re: Nouveau projet : préampli G5
Quid d'une sortie symétrique XLR pour en faire également un boîtier DI ?
J'ai un petit préamplificateur/simulateur d'ampli guitare PALMER qui dispose d'un jack 6,35 et d'une XLR.
Egalement une pédale pour harmonica qui dispose des deux, très pratique : pédale d'effet si j'ai mon ampli favori (Fender Pro Harp Reverb), ou bien utilisation en DI si je voyage léger.
J'ai un petit préamplificateur/simulateur d'ampli guitare PALMER qui dispose d'un jack 6,35 et d'une XLR.
Egalement une pédale pour harmonica qui dispose des deux, très pratique : pédale d'effet si j'ai mon ampli favori (Fender Pro Harp Reverb), ou bien utilisation en DI si je voyage léger.
Re: Nouveau projet : préampli G5
Ce qui serait intéressant pour éviter trop de connectique, c'est dans le cas où l'option DI serait retenue de mettre un connecteur combo Jack 1/4/XLR peut être.
François


..::