Je vais voir à essayer FreeCAD, alors - mais leur module de pliage http://theseger.com/projects/2015/06/sh ... r-freecad/ - si je ne m'abuse - à l'air de dater un peu



Ah bien vu, merci pour l'info, je vais tenter avec SOMEP !bilbo_moria a écrit : 07 mars 2018, 13:04Quant à SEBS, ils deviennent http://www.somep.eu ... peut-être plus de chance d'avoir une réponse de ce côté là ?
Eh oui, c'est un métierPote Gui a écrit : 07 mars 2018, 11:17Mais c'est une gamberge particulière qu'on a pas forcément d'emblée! Et ça nécessite d'anticiper pas mal les choses avant de se lancer (quels volumes créer, comment extruder/protruder des formes géométriques pour façonner la forme souhaitée, et maîtriser les opérations de type booléen appliquées aux formes 3D)...



 )
 )

? J'ai du mal à voir le lien entre le parc machine et les coûts...toujours se renseigner sur l'outillage du sous-traitant, pour limiter les couts.


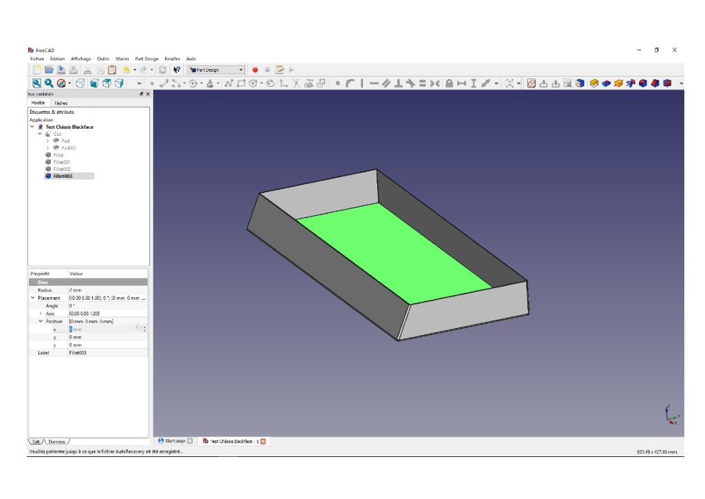
Cool, ça rend bienPote Gui a écrit : 11 mars 2018, 11:08Après bien des galères, j'ai finalement réussi à poser quelque chose d'honnête.
 
 Tu les ajoutes comment ? Je viens de faire le test en sélectionnant une arête puis en cliquant sur l'outil congés (le tout dans l'atelier Part Design), et seule cette dernière est affectée. Par contre effectivement, si tu sélectionnes une face avant de cliquer sur l'outil congés, il les fera sur toutes les arêtes de la face en question.Pote Gui a écrit : 11 mars 2018, 11:08J'ai laissé tomber les congés car je ne parviens pas à les appliquer seulement à certaines arêtes (il en ajoute automatiquement d'autres).