[Tentative] Projet ampli 2/3W ECL82
Re: [Tentative] Projet ampli 2/3W ECL82
En fait, si ton schéma est bon, ton chauffage est câblé comme sur les vieux Fender : une extrémité à la masse, et l'autre qui génère le 6,3V. Donc, sauf si ton transfo à un point milieu (ce dont je doute car sinon, il aurait été utilisé d'office), tu recâbles en déconnectant de la masse et en envoyant chaque extrémité de l'enroulement sur les broches 5 et 4 de l'ECL82, et tu ajoutes les deux résistances de 100R pour le référencement à la masse comme indiqué sur le schéma de Bilbo.
Pour avoir une idée du recul de grille de la triode, il va falloir potasser les droites de charges et quelques petits calculs connexes...
Pour avoir une idée du recul de grille de la triode, il va falloir potasser les droites de charges et quelques petits calculs connexes...
Re: [Tentative] Projet ampli 2/3W ECL82
Bien, concernant le chauffage, je suis assez sûr de moi ^^ (bon, je me plante suffisamment pour me garder d'une certitude...) du coup, je me note que j'aurai cette modification à faire.
Heu, "recul de grille", c'est la polarisation si je pige bien ? Donc j'ai à y toucher ? (ça fait partie des trucs "tutchis" que j'aime pas :p, mais bon 'faut bien que je m'y colle un jour)
Bon, bon, je suis parti pour me palucher la théorie ! Ça va pas me faire de mal...
Heu, "recul de grille", c'est la polarisation si je pige bien ? Donc j'ai à y toucher ? (ça fait partie des trucs "tutchis" que j'aime pas :p, mais bon 'faut bien que je m'y colle un jour)
Bon, bon, je suis parti pour me palucher la théorie ! Ça va pas me faire de mal...
Re: [Tentative] Projet ampli 2/3W ECL82
Le recul de grille est en lien avec la polarisation, oui. C'est l'amplitude max avant écrêtage du signal entrant.
Re: [Tentative] Projet ampli 2/3W ECL82
Ah ok, comme quoi google n'est pas toujours mon ami, merci de la précision (j'ai pas su trouver, il y a un "dictionnaire du jargon electro-tubique" ? Généralement je pige mais là typiquement difficile de trouver la signification...)
- bilbo_moria
- Don Bilbo de la Vega
- Messages : 7460
- Enregistré le : 15 déc. 2004, 1:00
- Localisation : Tinteniac (35)
Re: [Tentative] Projet ampli 2/3W ECL82
T'inquiète, perso "recul de grille" je n'aurais pas trouvé non plus 
Re: [Tentative] Projet ampli 2/3W ECL82
Ça me rassure ^^ (d'autant plus que j'avais juste trouvé quelqu'un l'expliquant comme étant le réglage du bias donc bon).
En tout cas, merci du lien sur la théorie de préamp', c'est effectivement assez clair.
Bon du coup, c'est très bien mais tant que j'ai pas les voltages je suis un peu coincé (je peux me faire une idée en prenant le "cas nominal" mais ça foire tout le temps cette technique). Ça existe des transfos de récup qui indiquent leurs tensions de service ? :p
En parlant de transfo, si j'ajoute à mon espèce d'ampli un étage, vous pensez qu'une 12AX7 ou autre bestiole à beaucoup de pattes peut être critique au niveau conso sur le transfo ? Et que du coup le schéma d'alim ne sera certainement plus adapté... non ? (bon, j'ai conscience que j'ajoute pas un circuit de puissance, mais pour le moment, j'ai pas grand chose comme référence et le transfo est relativement petit)
En tout cas, merci du lien sur la théorie de préamp', c'est effectivement assez clair.
Bon du coup, c'est très bien mais tant que j'ai pas les voltages je suis un peu coincé (je peux me faire une idée en prenant le "cas nominal" mais ça foire tout le temps cette technique). Ça existe des transfos de récup qui indiquent leurs tensions de service ? :p
En parlant de transfo, si j'ajoute à mon espèce d'ampli un étage, vous pensez qu'une 12AX7 ou autre bestiole à beaucoup de pattes peut être critique au niveau conso sur le transfo ? Et que du coup le schéma d'alim ne sera certainement plus adapté... non ? (bon, j'ai conscience que j'ajoute pas un circuit de puissance, mais pour le moment, j'ai pas grand chose comme référence et le transfo est relativement petit)
Re: [Tentative] Projet ampli 2/3W ECL82
Une 12ax7, c'est que dalle niveau conso courant. Même au niveau chauffage filament, ça devrait passer.
Re: [Tentative] Projet ampli 2/3W ECL82
Voilà une réponse comme je les aime !
Bref, merci des conseils et infos, j'ai virtuellement bien avancé =) et j'y vois plus clair.
Bref, merci des conseils et infos, j'ai virtuellement bien avancé =) et j'y vois plus clair.
Re: [Tentative] Projet ampli 2/3W ECL82
Bon, j'ai mis à jour le schéma sur mon 1er post en vérifiant les résistances sus-nommées.Pote Gui a écrit : 23 août 2017, 22:41 Y'a sûrement une erreur de relevé au niveau de C1/R1; et globalement, le filtrage de l'alim est à revoir à mon avis... Il doit manquer qques trucs.
R7 est probablement en kohm, parce que sinon c'est un peu juste.
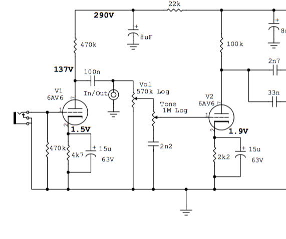
Et l'entrée est un peu chelou avec ses deux potars qui ressemblent plus à de la tonalité qu'à du volume... À vérifier donc.
La valeur de R5 est peu commune, donc à vérifier aussi.
Par contre, je ne vois pas le problème de masse dont tu parles à partir du schéma, sorry.
Pour R7, je m'étais bel et bien planté, c'est 270 et non 2.7 (rouge violet marron Argent, 'faut interdire le marron sur marron moi j'dis !). En regardant d'autres schémas SE cette valeur est basse mais pas incohérente (à 100 Ohms près, je trouve pas ça totalement déconnant).
Pour R5, faute de frappe, c'était 470kO (mesure à 550)
Pour l'entrée, là, j'y peut rien en l'état, à part couper les fils et recabler ça :p
Pour le circuit d'alim, je suppose que je ne me suis pas planté concernant le condensateur double vu que personne ne m'a rappelé à l'ordre
Bref, j'attends mon multi, je répare la ventilation de la voiture et de là je me remet au schéma !
Merci du coup de main =)
Re: [Tentative] Projet ampli 2/3W ECL82
Pote Gui a écrit : 23 août 2017, 22:41
Et l'entrée est un peu chelou avec ses deux potars qui ressemblent plus à de la tonalité qu'à du volume... À vérifier donc.
IMHO je risquerais l'hypothèse d'un correcteur RIAA. Je dis ça car mon tout premier électrophone devait ressembler à ça : il y avait dedans une simple ECL82 ( les transistors c'était du luxe !
jptrol
______________________________________________
______________________________________________
- bilbo_moria
- Don Bilbo de la Vega
- Messages : 7460
- Enregistré le : 15 déc. 2004, 1:00
- Localisation : Tinteniac (35)
Re: [Tentative] Projet ampli 2/3W ECL82
Ca ressemble vaguement à l'entrée "phono" d'un ampli Stimer de Django ...
Re: [Tentative] Projet ampli 2/3W ECL82
Oui, mais avec une capa au cul du potar de volume c'est pas naturel.
- bilbo_moria
- Don Bilbo de la Vega
- Messages : 7460
- Enregistré le : 15 déc. 2004, 1:00
- Localisation : Tinteniac (35)
Re: [Tentative] Projet ampli 2/3W ECL82
Oui, c'est bizarre, j'avoue !
Re: [Tentative] Projet ampli 2/3W ECL82
Et là y'a Loy qui se dit "bon sang, j'espère que j'avais pas encore un médiator dans les yeux quand j'ai galéré à voir où allait quoi, vu la polémique"
Mais en tout cas ouais, à cause des capas j'ai passablement galéré pour piger d'où devait arriver le son ( "Bon, tu viens de le recevoir, commence pas à couper des trucs, tu peux comprendre ce montage !" )
Et oui, je pense que c'est un électrophone en effet, j'ai trouvé masse de références sur les électrophones des années 60 jusqu'à 70 qui en utilisait... Et la position de la lampe ("à plat", alignée sur les transfos et non debout) suggère aussi une recherche d'optimisation de l'espace.
Je sais j'ai pas encore posté de photos complète de l'animal mais en fait on voyait que dalle sur mes clichés, j'ai remis ça à plus tard du coup ^^.
D'ailleurs, au risque de lancer le débat, vous resteriez en 4Ohms (je mettrais mes deux HP chipos 8 Ohms (marshall MG et Ibanez GTA 10) en série pour les tests, si ça sort du son...) ou il vaut mieux que je me trouve un petit OT 8/16 ? En gros ça m'apporterait quelque chose, à part un composant neuf
?
Mais en tout cas ouais, à cause des capas j'ai passablement galéré pour piger d'où devait arriver le son ( "Bon, tu viens de le recevoir, commence pas à couper des trucs, tu peux comprendre ce montage !" )
Et oui, je pense que c'est un électrophone en effet, j'ai trouvé masse de références sur les électrophones des années 60 jusqu'à 70 qui en utilisait... Et la position de la lampe ("à plat", alignée sur les transfos et non debout) suggère aussi une recherche d'optimisation de l'espace.
Je sais j'ai pas encore posté de photos complète de l'animal mais en fait on voyait que dalle sur mes clichés, j'ai remis ça à plus tard du coup ^^.
D'ailleurs, au risque de lancer le débat, vous resteriez en 4Ohms (je mettrais mes deux HP chipos 8 Ohms (marshall MG et Ibanez GTA 10) en série pour les tests, si ça sort du son...) ou il vaut mieux que je me trouve un petit OT 8/16 ? En gros ça m'apporterait quelque chose, à part un composant neuf
Re: [Tentative] Projet ampli 2/3W ECL82
Ton schéma d'entrée phono est effectivement bizarre, Bilbo mais pas celui de ArchLoy. On y voit les deux passe-bas étagés caractéristiques de la correction de la gravure de nos bons vieux vinyl où les basses étaient réduites au minimum et les aigus poussés au maximum et les mediums formaient un palier entre les deux. (la courbe RIAA c'est donc l'inverse)
jptrol
______________________________________________
______________________________________________

