Manque de puissance sur DR.Z rt66

Pour réparer ou rénover un ampli qui n'est pas issu du site.
Avatar du membre
max10000
G5 constructeur
G5 constructeur
Messages : 91
Enregistré le : 24 mars 2010, 1:00

Manque de puissance sur DR.Z rt66

Message non lu par max10000 »

Bonjour à tous,
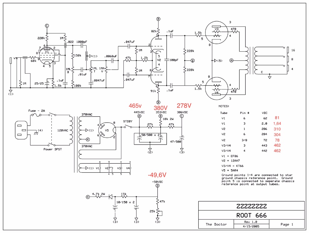
J' ai récupéré un DR.Z rt66 qui produit un son qui n' est pas mauvais mais qui manque sérieusement de puissance. Les lampes sont neuves, la lampe redresseuse a été remplacé par un solid State rectifier.
D' ailleurs, de ce fait, je trouve des tensions assez élevé par rapport au valeurs préconisé (schéma joint). De plus même en réglant le polar du bias au minimum, je n' arrive pas a descendre en dessous de 72mA au lieu des 36mA conseillé par le docteurZ.
J' ai effectué un relevé de différentes tensions et c' est vrai qu' elles sont plus élevé que la normale mais de la à faire chuter la puissance !
Un petit coup de main !
Fichiers joints
Route66.jpg
Avatar du membre
Pote Gui
G5 Team
G5 Team
Messages : 4469
Enregistré le : 15 mai 2012, 11:07
Localisation : Lyon (69)

Re: Manque de puissance sur DR.Z rt66

Message non lu par Pote Gui »

Et comment t'y prends-tu pour mesurer le courant dans les KT66?
Sinon, rien à signaler perso pour les tensions relevés hormis la tension au point C qui est plus faible que celle attendue et que toutes les autres qui sont logiquement plus élevées. Ce qui laisserait à penser qu'il y a plus de courant qui est tiré par l'EF86. Or, celle-ci affiche des tensions qui laisse à penser le contraire (moins de courant tiré qu'avant ta mod SS). Donc, il y a peut-être un truc à creuser dans le coin.
Pendant que j'y pense, avec ce genre de mod, il faut faire gaffe à la tension de service des condos de filtrage! On s'approche de la limite et il faut savoir que de faire travailler les condos à leur tension limite, c'est un risque d'usure prématurée et de court-circuit (et donc de soucis potentiels importants).
D'ailleurs, as-tu fais tourner l'ampli sans les tubes de puissance après ta mod ou toujours avec les tubes?
Avatar du membre
max10000
G5 constructeur
G5 constructeur
Messages : 91
Enregistré le : 24 mars 2010, 1:00

Re: Manque de puissance sur DR.Z rt66

Message non lu par max10000 »

Pour mesurer le courant, j' ai intercalé une résistance de 1 ohm entre la broche 8 d' une des kt66 et la masse pour ne mesurer que le courant d' une lampe.
Je ne pensai pas que mettre un "pont de diode" à la place de la 5aR4 ferai monter la tension à ce point !
Je pourrai intercalé une résistance de 100 ohms/20w juste après le stand-by pour baisser la tension.
Je n' ai pas testé sans les lampes.
Rimlock
G5 guru
G5 guru
Messages : 1172
Enregistré le : 17 juil. 2018, 19:48
Localisation : pas trop loin de l'Océan

Re: Manque de puissance sur DR.Z rt66

Message non lu par Rimlock »

Avec 72 mA de bias tes KT prennent quasiment 30W dans la tronche, c'est beaucoup ! Augmente la 47 k par 68 k devant le potar de bias ou rajoute une R de 27k derrière le potar à la masse.

Oui, c'est bizarre que la tension de l'EF86 ait diminué...

Essaie de remettre une GZ34...
Et de deux ! Merci les Bleus :lol:
Avatar du membre
Pote Gui
G5 Team
G5 Team
Messages : 4469
Enregistré le : 15 mai 2012, 11:07
Localisation : Lyon (69)

Re: Manque de puissance sur DR.Z rt66

Message non lu par Pote Gui »

Si le circuit de bias est prévu pour des KT66, il n'y pas de raison de le modifier; si tu ne t'es pas trompé dans tes mesures, la valeur de la résistance et l'installation de celle-ci, c'est qu'il y a aussi un problème à ce niveau... Donc, vérifier le circuit de bias.
Et avant de faire ta mod, l'ampli avait toute sa puissance?
Avatar du membre
max10000
G5 constructeur
G5 constructeur
Messages : 91
Enregistré le : 24 mars 2010, 1:00

Re: Manque de puissance sur DR.Z rt66

Message non lu par max10000 »

Je l' ai récupéré comme ça. En fait le son est bon mais la puissance n' y est pas. Le volume à fond, l' ampli ne sature quasiment pas et le son reste bon. J' ai l' impression que le signal qui arrive dans les kt66 est léger. J' ai dérivé le signal avant v2 (juste avant le 0.047mf) dans l' ampli de mon hot rod qui a un send return et le son est très bon.
martin_rotsey
G5 optimiseur
G5 optimiseur
Messages : 163
Enregistré le : 05 juin 2015, 10:56

Re: Manque de puissance sur DR.Z rt66

Message non lu par martin_rotsey »

max10000 a écrit : 21 avr. 2019, 14:02 Pour mesurer le courant, j' ai intercalé une résistance de 1 ohm entre la broche 8 d' une des kt66 et la masse pour ne mesurer que le courant d' une lampe.
Attention, sur le schéma, il est indiqué :
"Point 5 is connected to seperate chassis reference point at output tubes"
Avatar du membre
Pote Gui
G5 Team
G5 Team
Messages : 4469
Enregistré le : 15 mai 2012, 11:07
Localisation : Lyon (69)

Re: Manque de puissance sur DR.Z rt66

Message non lu par Pote Gui »

Et donc?
Avatar du membre
Celmo
MI God !
MI God !
Messages : 559
Enregistré le : 16 août 2005, 2:00
Localisation : Paris
Contact :

Re: Manque de puissance sur DR.Z rt66

Message non lu par Celmo »

Le condo de découplage cathode de l'EF86?...(rapport au manque de gain général)
Et pendant qu'Elvis, Miles Davis...
Avatar du membre
max10000
G5 constructeur
G5 constructeur
Messages : 91
Enregistré le : 24 mars 2010, 1:00

Re: Manque de puissance sur DR.Z rt66

Message non lu par max10000 »

Je viens de vérifier le Condo de découplage de l' EF86 et j' y ai trouvé une 250uf ou lieu d' une 25uf. Erreur ou modif volontaire ?
J' en ai profité pour insérer une résistance de 100 ohm/25w après le stand-by et la tension redescend à 440V ce qui me parait plus raisonnable. Du coup j' arrive à régler le bias à 36mA sans soucis.
ça pose un problème de laisser cette résistance définitivement et 25W c' est suffisant ?
C' est mieux au niveau puissance mais j' ai un doute. c' est fort mais 30w à bloc ça fait saigner les oreilles quand même.
Avatar du membre
Pote Gui
G5 Team
G5 Team
Messages : 4469
Enregistré le : 15 mai 2012, 11:07
Localisation : Lyon (69)

Re: Manque de puissance sur DR.Z rt66

Message non lu par Pote Gui »

Non, pas de problème pour la 100R : 25w c'est largement suffisant. Je suis épater que la conso diminue de moitié avec une différence de 20V mais bon, si tu le dis.
Pour le reste, oui, un PP de KT66 avec ces tensions devraient faire bobo aux zoreilles. Il faudrait un oscillo pour bien faire...
Avatar du membre
max10000
G5 constructeur
G5 constructeur
Messages : 91
Enregistré le : 24 mars 2010, 1:00

Re: Manque de puissance sur DR.Z rt66

Message non lu par max10000 »

J' ai changé aussi la résistance du circuit bias qui est de 4,7k sur le schéma alors que j' avais une résistance de 10k. Bizarre. Par contre je me retrouve avec une tension de -56v au point D.
J'ai pas d' oscillo sous la main mais j' ai un générateur de fréquence. Je vais injecter un signal de 100hz et mesurer au voltmètre les tensions à chaque étage.
J' aurais du faire ça dés le début ! Au niveau des tensions, ça doit donner quoi comme amplification après chaque étages ?
martin_rotsey
G5 optimiseur
G5 optimiseur
Messages : 163
Enregistré le : 05 juin 2015, 10:56

Re: Manque de puissance sur DR.Z rt66

Message non lu par martin_rotsey »

Pote Gui a écrit : 21 avr. 2019, 17:08Et donc?
Sur certains amplis (je pense notamment au TSA15H) les masses ne sont pas toutes référencées au châssis.

Mais visiblement, ce n'est pas le problème ici.
max10000 a écrit : 21 avr. 2019, 20:20 le Condo de découplage de l' EF86 et j' y ai trouvé une 250uf ou lieu d' une 25uf
Le condo de découplage va modifier la fréquence de coupure et donc le gain dans les graves. Plus il est élevé et plus la fréquence de coupure est basse.

25µF, c'est largement suffisant pour une guitare.

Il y a aussi le condo de découplage de l'écran qui joue sur le gain (le 100nF)

S'il fuient, ça engendre une diminution du gain.
max10000 a écrit : 22 avr. 2019, 1:13 J' ai changé aussi la résistance du circuit bias qui est de 4,7k sur le schéma alors que j' avais une résistance de 10k
Visiblement, l'ancien propriétaire avait déjà un souci de bias...

Pour le suivi du signal à l'ohmmètre, l'EF86 devrait donner un gain de 100 voir plus.
Avatar du membre
max10000
G5 constructeur
G5 constructeur
Messages : 91
Enregistré le : 24 mars 2010, 1:00

Re: Manque de puissance sur DR.Z rt66

Message non lu par max10000 »

Je me suis procuré un oscilloscope, je sais m' en servir mais par contre je me rend pas vraiment compte de ce que je doit trouver comme tension et ou exactement placer ma sonde pour suivre le signal.
Avatar du membre
McColson
Admin du site
Admin du site
Messages : 8030
Enregistré le : 07 nov. 2004, 1:00
Localisation : La Celle sur Morin
Contact :

Re: Manque de puissance sur DR.Z rt66

Message non lu par McColson »

Tu mets 1v /1khz en entrée de l'ampli, tu mets tous tes potars à 50% et tu suis le signal.
Entrée de v1a - sortie de v1a - sortie du tone stack - sortie de v1b - avant le condo, après le condo de 22nf, entrée de v2...
Ca devrait te permettre de trouver le coupable qd tu ne vois plus ton signal ou qu'il ne ressemble plus trop à ton signal initial.
Répondre