G5 "Le Baron"

Dirigé par G5team
Ampli 10W, 12AX7, SE EL34
Myn Donos
G5 guru
G5 guru
Messages : 674
Enregistré le : 16 mai 2012, 18:50
Localisation : Toulouse

Re: G5 "Le Baron"

Message non lu par Myn Donos »

Bonjour,

Mettre un HP d'impédance supérieure à ce qu'il faudrait n'est certes pas optimum mais l'ampli ne risque pas de claquer. Tu vas demander moins de courant et plus de tension, donc potentiellement l'étage de puissance de l'ampli va saturer plus tôt.
Ne fais pas l'inverse par contre, tu vas demande plus de courant, et potentiellement faire fondre tes tubes de puissance.

A bientôt!
François
Avatar du membre
bilbo_moria
Don Bilbo de la Vega
Messages : 7492
Enregistré le : 15 déc. 2004, 1:00
Localisation : Tinteniac (35)

Re: G5 "Le Baron"

Message non lu par bilbo_moria »

Effectivement, je ne pense pas que ce soit super grave (sauf peut-être jouer à burnes pendant des heures ?)
Cela dit, j'ai noté qu'un mismatch d'impédance fait souvent sonner "mou" l'ampli (avec une petite perte de puissance), en tout cas d'expérience perso, ça s'entend
Avatar du membre
Pote Gui
G5 Team
G5 Team
Messages : 4469
Enregistré le : 15 mai 2012, 11:07
Localisation : Lyon (69)

Re: G5 "Le Baron"

Message non lu par Pote Gui »

J'ai lu qqpart - mais où? - que le mismatch n'était pas si anodin que ça au niveau des tensions générées en résultante au primaire de l'OT, et donc des tubes de puissance.
Avatar du membre
bilbo_moria
Don Bilbo de la Vega
Messages : 7492
Enregistré le : 15 déc. 2004, 1:00
Localisation : Tinteniac (35)

Re: G5 "Le Baron"

Message non lu par bilbo_moria »

Sur un plan purement théorique, ça fait un peu flipper, oui ...
CocaBlanca
G5 bidouilleur
G5 bidouilleur
Messages : 26
Enregistré le : 29 juin 2018, 16:38
Localisation : Île-de-France

Re: G5 "Le Baron"

Message non lu par CocaBlanca »

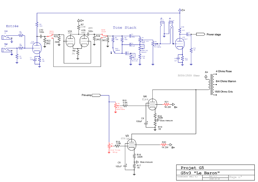
Je suis entrain de recâbler l'OT mais sur le papier une EL84 à 250v devrait avoir une impédance de 5k ohms, la sortie que je croyais être du 16 ohms se révèle donc être du 8 ohms... Dans tous les cas ayant une sortie casque je ne risque pas grand chose, j'ai la "chance" de pouvoir l'allumer même sans hp sans conséquences (et ça m'as sauvé lors d'un mauvais câblage de jack neutrik d'ailleurs)
En faite quand j'ai changé de transfo j'ai aussi transformé le combo en tête, je l'ai combiné à un cab dont j''avais jamais testé l'hp, je n'avais pas vraiment d'autres repères sonores du dit HP. Je sais juste que je m'attendais à un résultat bien meilleur à l'époque, je viens surement de comprendre pourquoi le résultat ne m'as pas emballé, il était/est "mou" comme tu dit Bilbo! Ce n'est pas le sujet mais je vous dirais ce qu'il en est d'ici une petite heure!
EDIT: j'ai bel et bien joué avec un hp 16 ohms sur une entrée 8 ohms pendant un bon petit moment :mur: M'enfin bon, une autre chose de réglé :dance:

Pour ce qui est du petit G5 j'ai refait les nœuds côté puissance et j'ai rajouté les R et C autour du boost, je vais rajouter demain l' R//C côté boost pour la petite touche Marshallienne et si ça vous semble convenable je vais attaquer la schématisation de l'alim :)
baron v2.png
En tout cas comme toujours merci à vous! :salut:
Myn Donos
G5 guru
G5 guru
Messages : 674
Enregistré le : 16 mai 2012, 18:50
Localisation : Toulouse

Re: G5 "Le Baron"

Message non lu par Myn Donos »

Bonjour,

En terme de son je ne sais pas ce que ça donne, c'est juste que par rapport à fondre les cathodes ou les anodes des tubes de puissance, saturer trop tôt ou avoir un son mou me parait plutôt bénin :)

@CocaBlanca
Je te laisse relire les remarques sur les grilles suppresseuses. :siffle:
Si tu utilises ton schéma actuel, ce coup ci du signal va pouvoir être amplifié, mais pas autant que prévu (tes cathodes ne sont pas découplées), et les électrons vont pouvoir repartir de l'anode pour mettre le bazar comme s'ils sortaient à 5h du matin bourrés de boite de nuit (vu que tes g3 sont en l'air d'un point de vue DC).

Ça commence à avoir de la gueule tout ça :banana:

A bientôt!

PS: j'adore cette banane...
François
Rimlock
G5 guru
G5 guru
Messages : 1203
Enregistré le : 17 juil. 2018, 19:48
Localisation : pas trop loin de l'Océan

Re: G5 "Le Baron"

Message non lu par Rimlock »

Sur ton schéma, l'OT n'a pas son 1er fil à la masse (le zéro)... Comment tu vas brancher ton HP ?

T'as pas corrigé la Rk du boost, il ne faut pas 3k mais 820R (équivalent à 1.5k //1.5k ! ).

Pour l'EL84 à 250V tu as le choix entre deux points de fonctionnement : 5k (Rk 135R) ou 7k (Rk 210R).
Dans tous les cas ayant une sortie casque je ne risque pas grand chose, j'ai la "chance" de pouvoir l'allumer même sans hp sans conséquences (et ça m'as sauvé lors d'un mauvais câblage de jack neutrik d'ailleurs)
A condition que ça commute une résistance de charge quand tu branches le casque !
Et de deux ! Merci les Bleus :lol:
Myn Donos
G5 guru
G5 guru
Messages : 674
Enregistré le : 16 mai 2012, 18:50
Localisation : Toulouse

Re: G5 "Le Baron"

Message non lu par Myn Donos »

Rimlock a écrit : 11 oct. 2018, 9:20A condition que ça commute une résistance de charge quand tu branches le casque !
Ouaip, sinon l'OT va fumer!
Rimlock a écrit : 11 oct. 2018, 9:20Sur ton schéma, l'OT n'a pas son 1er fil à la masse (le zéro)... Comment tu vas brancher ton HP ?
S'il n'y a pas de contre réaction, il n'y a pas besoin de "masse" sur le secondaire, le HP peut être totalement flottant par rapport à l'ampli ;)

A bientôt!!!
François
Avatar du membre
a-wai
G5 guru
G5 guru
Messages : 2731
Enregistré le : 23 sept. 2006, 2:00
Localisation : Toulouse
Contact :

Re: G5 "Le Baron"

Message non lu par a-wai »

Myn Donos a écrit : 10 oct. 2018, 11:57Mettre un HP d'impédance supérieure à ce qu'il faudrait n'est certes pas optimum mais l'ampli ne risque pas de claquer. Tu vas demander moins de courant et plus de tension, donc potentiellement l'étage de puissance de l'ampli va saturer plus tôt.
Ne fais pas l'inverse par contre, tu vas demande plus de courant, et potentiellement faire fondre tes tubes de puissance.
Oui et non... Plus de tension, ça peut potentiellement claquer l'OT : une plus grande différence de potentiel augmente le risque de formation d'un arc électrique entre les 2 enroulements, pouvant mener in fine au court-jus fatal.
Alors oui, c'est rare d'en arriver là, mais non, je ne m'y risquerais pas, et à choisir je préfère cramer une paire de tubes de puissance qu'un OT !
Myn Donos a écrit : 11 oct. 2018, 9:46S'il n'y a pas de contre réaction, il n'y a pas besoin de "masse" sur le secondaire, le HP peut être totalement flottant par rapport à l'ampli
Pour l'anecdote, j'avais laissé le HP flottant sur mon tout 1er ampli. Quand je l'ai testé, j'avais de belles étincelles dans la lampe de puissance. J'ai tout vérifié, mon cablage était OK. Et en référençant le HP à la masse, hop, plus de problème !
Je ne me l'explique toujours pas, puisqu'en théorie ça ne devrait pas être un souci, mais depuis je référence toujours le HP à la masse audio ;)
Myn Donos
G5 guru
G5 guru
Messages : 674
Enregistré le : 16 mai 2012, 18:50
Localisation : Toulouse

Re: G5 "Le Baron"

Message non lu par Myn Donos »

Oui je suis d'accord avec ce que tu dis, et si c'est prévu pour 8, on mets 8 et point.
Pour ton histoire d'étincelles dans le tube, honnêtement je ne vois pas... Peut être une histoire d'écran statique dans le transfo?
Après rien n'empêche de relier un pôle du HP au 0V, c'est juste normalement inutile.

A bientôt!!!!
François
CocaBlanca
G5 bidouilleur
G5 bidouilleur
Messages : 26
Enregistré le : 29 juin 2018, 16:38
Localisation : Île-de-France

Re: G5 "Le Baron"

Message non lu par CocaBlanca »

Myn Donos a écrit : 11 oct. 2018, 7:34 En terme de son je ne sais pas ce que ça donne, c'est juste que par rapport à fondre les cathodes ou les anodes des tubes de puissance, saturer trop tôt ou avoir un son mou me parait plutôt bénin :)
En terme de sonorité, je me fais peut-être des films mais j'ai l'impression d'avoir gagné en clarté et headroom.. Disons que volume master bas ça sonne mieux, plus défini. En tout cas clairement je préfère avoir un son non optimal que griller mon ampli :P
@CocaBlanca
Je te laisse relire les remarques sur les grilles suppresseuses. :siffle:
Si tu utilises ton schéma actuel, ce coup ci du signal va pouvoir être amplifié, mais pas autant que prévu (tes cathodes ne sont pas découplées), et les électrons vont pouvoir repartir de l'anode pour mettre le bazar comme s'ils sortaient à 5h du matin bourrés de boite de nuit (vu que tes g3 sont en l'air d'un point de vue DC).

Ça commence à avoir de la gueule tout ça :banana:

A bientôt!

PS: j'adore cette banane...
Tes images rendent tout de suite tout plus clair :lol:
Je m'y remet ce soir du coup, j'ai compris mon erreur!
(Et oui, elle a la classe cette petite banane! :P )
Rimlock a écrit : 11 oct. 2018, 9:20 T'as pas corrigé la Rk du boost, il ne faut pas 3k mais 820R (équivalent à 1.5k //1.5k ! ).

Pour l'EL84 à 250V tu as le choix entre deux points de fonctionnement : 5k (Rk 135R) ou 7k (Rk 210R).
Je suis un boulet, j'avais mal compris le message concernant Rk (en plus d'avoir oublié le fonctionnement d'une résistance en série ou en // hahaha) ! Merci pour la précision, elle aussi sera prise en compte :D
Pareil, merci pour la valeur de l'EL!!


Pour ce qui est de la masse à l'OT, ça ne coûte rien de la câbler surtout vu l’expérience d'a-wai.. Je rajouterais cela aussi !
En tout cas encore merci à tous, je ne sais pas quelle gueule aurait mon projet sans vous! :lol:

(Et oui, je pense du coup pas prendre de risque en résumant qu'il vaut mieux brancher du 16 dans du 16 et du 8 dans du 8? :P )
Rimlock
G5 guru
G5 guru
Messages : 1203
Enregistré le : 17 juil. 2018, 19:48
Localisation : pas trop loin de l'Océan

Re: G5 "Le Baron"

Message non lu par Rimlock »

Je ne dis pas de câbler ou non à la masse, je dis que tu n'as pas dessiné le fil du zéro... Tu n'as dessiné que les fils d'impédances 4-8-16 ! Il faut 4 fils : 0-4-8-16 ! ! ! En aucun cas on ne branche un HP entre deux fils d’impédance .

J'ai aussi des problèmes avec un OT non relié à la masse sur un Blackface... Avec une sortie flottante on ne maîtrise pas les tensions induites, alors autant éviter les soucis en mettant systématiquement le zéro à la masse.
Et de deux ! Merci les Bleus :lol:
CocaBlanca
G5 bidouilleur
G5 bidouilleur
Messages : 26
Enregistré le : 29 juin 2018, 16:38
Localisation : Île-de-France

Re: G5 "Le Baron"

Message non lu par CocaBlanca »

Bonjour tout le monde!
Je trouve enfin de le temps de donner des nouvelles! :banana:
baron v3.png
Le Baron v3.pdf
(53.57 Kio) Téléchargé 359 fois
J'ai corrigé la partie amp/pré-amp en fonction de vos conseils ( j'espère :P ) j'ai aussi schématisé le gros du l'alim mais n'ayant pour l'instant que mes consos aux enroulement je n'ai pas touché aux valeurs de l'étage de filtrage (j'ai pris celui d'a-wai comme exemple) , une fois calculés mes droites de charge je compte m'y coller sérieusement à l'aide d'electrosuite, mais ce week-end je suis débordé ces derniers jours! :crazy :mur:
Rimlock a écrit : 11 oct. 2018, 14:38 Je ne dis pas de câbler ou non à la masse, je dis que tu n'as pas dessiné le fil du zéro... Tu n'as dessiné que les fils d'impédances 4-8-16 ! Il faut 4 fils : 0-4-8-16 ! ! ! En aucun cas on ne branche un HP entre deux fils d’impédance .
Ah je n'avais pas compris le message, tu as bien évidemment raison! Je n'avais pas trouvé de transfo avec 4 fils au secondaire donc j'avais mit celui la en attendant de faire de le modifier mais je l'ai oublié :ouch:
Devant le boost je verrais bien une cellule R//C en série pour favoriser le médium/haut médium àla marshall...
D'ailleurs Rimlock pour la R//C pré-boost en série les valeurs 220k/0.001µ te paraissent correctes?

Pour ce qui est du projet je pense que la semaine prochaine je vais passer ma première commande comprenant le kit G5, les supports/potards/condos/resistances qu'il faut pour le boost et le côté puissance. Je vais surement acheter des lampes aussi (ça marche mieux avec!).

En tout cas merci encore pour vos conseils, à bientot :D
Modifié en dernier par CocaBlanca le 17 oct. 2018, 17:42, modifié 2 fois.
Avatar du membre
jptrol
G5 Team
G5 Team
Messages : 1467
Enregistré le : 13 mars 2006, 1:00
Localisation : Nord
Contact :

Re: G5 "Le Baron"

Message non lu par jptrol »

Myn Donos a écrit : 10 oct. 2018, 11:57 Bonjour,

Mettre un HP d'impédance supérieure à ce qu'il faudrait n'est certes pas optimum mais l'ampli ne risque pas de claquer. Tu vas demander moins de courant et plus de tension, donc potentiellement l'étage de puissance de l'ampli va saturer plus tôt.
Ne fais pas l'inverse par contre, tu vas demande plus de courant, et potentiellement faire fondre tes tubes de puissance.

A bientôt!
Tout dépend si tu sors sur des triodes de puissance ou des pentodes. Ce que tu dis est limite valable pour les triodes mais pas pour les pentodes qui sortent en générateur de courant. Regarde bien les data sheets, tu verras que les pentodes sont chargées à environ le dixième de leur impédance de sortie : il vaut mieux sortir sur un court-circuit ( le courant ne peut augmenter que de 10 %) que sur un circuit ouvert où là le risque de griller le tube par surtension au primaire est réel quand ce n'est pas le transfo :cry: .
jptrol
______________________________________________
Myn Donos
G5 guru
G5 guru
Messages : 674
Enregistré le : 16 mai 2012, 18:50
Localisation : Toulouse

Re: G5 "Le Baron"

Message non lu par Myn Donos »

Merci pour l'info Jptrol ;) De toute façon, quand c'est prévu sur 8, on sort sur 8 et basta :)
François
Répondre