besoin d'un coup de main pour le reglage de la tension de repos d 'une lampe

Pour réparer ou rénover un ampli qui n'est pas issu du site.
Avatar du membre
garren28
G5 constructeur
G5 constructeur
Messages : 68
Enregistré le : 21 août 2009, 2:00
Localisation : chartres

besoin d'un coup de main pour le reglage de la tension de repos d 'une lampe

Message non lu par garren28 »

bonjour,
je viens de réussir à débugger mon ampli, il fonctionne mais maintenant je suis dans l'impasse pour le réglage du bias.J'ai bien une valeur en mA/mV sur une résistance d'1 ohm mais après comment on l’Interprète ? Je dois me fier aux valeurs constructeur? existe-t'il une formule ? car je ne l'ai pas encore trouvée.
si quelqu'un pouvait m'éclairer
merci
Avatar du membre
Pote Gui
G5 Team
G5 Team
Messages : 4469
Enregistré le : 15 mai 2012, 11:07
Localisation : Lyon (69)

Re: besoin d'un coup de main pour le reglage de la tension de repos d 'une lampe

Message non lu par Pote Gui »

De quel lampe parle-t-on ici? Préampli, puissance?
Avatar du membre
garren28
G5 constructeur
G5 constructeur
Messages : 68
Enregistré le : 21 août 2009, 2:00
Localisation : chartres

Re: besoin d'un coup de main pour le reglage de la tension de repos d 'une lampe

Message non lu par garren28 »

bonjour,
c'est un Push pull KT88 + 2*12AX7 en préamp et 12AT7 en PI
théoriquement il sort 100 W
Avatar du membre
Pote Gui
G5 Team
G5 Team
Messages : 4469
Enregistré le : 15 mai 2012, 11:07
Localisation : Lyon (69)

Re: besoin d'un coup de main pour le reglage de la tension de repos d 'une lampe

Message non lu par Pote Gui »

On ne s'est pas compris : je te demandais quelle lampe cherches-tu à polariser? Une 12ax7, la 12at7 ou les KT88?
Avatar du membre
garren28
G5 constructeur
G5 constructeur
Messages : 68
Enregistré le : 21 août 2009, 2:00
Localisation : chartres

Re: besoin d'un coup de main pour le reglage de la tension de repos d 'une lampe

Message non lu par garren28 »

ok excuse moi ce sont les kt 88 pour le moment j'envoie -30 V sur les grilles 5 et 262V sur les grilles 2
Avatar du membre
Pote Gui
G5 Team
G5 Team
Messages : 4469
Enregistré le : 15 mai 2012, 11:07
Localisation : Lyon (69)

Re: besoin d'un coup de main pour le reglage de la tension de repos d 'une lampe

Message non lu par Pote Gui »

Bon, alors pour ce faire, il te faudra d'abord tracer la droite de charge pour tes tubes. Mais si tu veux faire ça à la louche, il y a possibilité à l'aide des datasheet et de tes tensions d'anode et de grille d'écran de déterminer par le calcul ton bias. La formule est simple : U=RI. Pour le reste, il faut potasser un peu sur le net et dans de bouquins afin de compléter ta formation (la base, c'est le fonctionnement du tube).
Pour t'aiguiller, il faut que tu polarises tes tubes de façon à ce que ton point de repos soit dans les limites de fonctionnement du tube, primo. Secundo, que tu ne te rapproches pas des valeurs limites (trop de tension = proximité du cut-off = distorsion de croisement = son de chiotte).
Avatar du membre
garren28
G5 constructeur
G5 constructeur
Messages : 68
Enregistré le : 21 août 2009, 2:00
Localisation : chartres

Re: besoin d'un coup de main pour le reglage de la tension de repos d 'une lampe

Message non lu par garren28 »

ok merci pour ta reponse
je viens de trouver une formule pour le courant de repos:
Pa=Ua*Ia
la valeur max de dissipation d'une kt88 est de 42 w
si je la fait tourner à 70% ça me donne
42*0.7= 29.4 w
sachant que j'ai environ 300 V sur les anodes des kt 88
29.4/300= 98 mA
correct ?
les deux cathodes sont reliées à une résistance d'un ohm et la masse donc avec la loi d'ohm le courant de repos doit être de 96 mV au borne de la résistance.
Si je ne me suis pas trompé est ce que je doit multiplier cette valeur par deux vu que c'est un push pull ?
merci
EDIT
erreur de ma part la tension de l 'anode est de 562 V donc avec "le bon calcul" je tombe à 56 mA
si je ne me suis pas trompé la dessus il doit y avoir une erreur autre part car l'ampli sature tout de suite et je pense ne pas avoir les 100w des lampes....
Avatar du membre
Pote Gui
G5 Team
G5 Team
Messages : 4469
Enregistré le : 15 mai 2012, 11:07
Localisation : Lyon (69)

Re: besoin d'un coup de main pour le reglage de la tension de repos d 'une lampe

Message non lu par Pote Gui »

la tension de l 'anode est de 562 V
Je sais bien que les KT88 peuvent encaisser cette tension, mais c'est quand même assez rare de trouver autant dans un ampli à lampe. Tu peux nous donner des précisions sur le modèle, la marque et éventuellement un schéma de ton ampli s'il te plaît?
Avatar du membre
garren28
G5 constructeur
G5 constructeur
Messages : 68
Enregistré le : 21 août 2009, 2:00
Localisation : chartres

Re: besoin d'un coup de main pour le reglage de la tension de repos d 'une lampe

Message non lu par garren28 »

Je vais prendre toutes les tensions demain et poster le schéma
Merci pour le coup de main!!!!!
EDIT
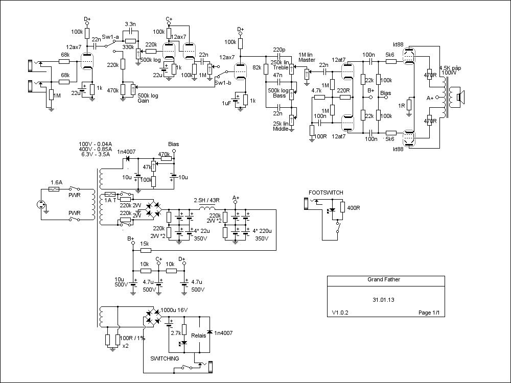
voici le schéma avec quelques tensions pas normales à mon gout aussi
grand father.png
donc sur les anodes des kt 88 j'ai bien 563 v
sur la grille 2 j'ai 563 v aussi
j'ai montré mon ampli à mon grand-père qui connait bien les loupiottes mais il a un peu décroché.
cependant on a réalisé quelques test:
test de la modulation jusqu'aux anodes de la 12at7 = OK
changement de la résistance talon 100 K par une 10 K du potard de bias (tension négative beaucoup trop élevée les lampes ne débitaient rien du tout) = OK
tel qu'est le schéma l'ampli ne sort pas de son il grésille à mort.
Une chose qu'on a remarqué c'est la tension et les résistances de la grille 2 des kt88 , on trouve 563V ???
on a donc remplacé les résistances par des 470 K et abaissé les tensions a environ 273 V et là l'ampli sort du son mais pas du tout à sa pleine puissance et sature très vite.
on pense que l'erreur doit se trouver aux bornes des kt 88 mais là je suis dans l'impasse.
j'ai trouvé des datasheet de pp kt 88
kt8856p1.gif
kt88p2.gif
kt88p2.gif (10.7 Kio) Vu 8269 fois
dois-je me fié aux valeurs ?
les valeurs ne sont pas les mêmes si je comprend bien c'est lié à la puissance restituée ?
merci
Avatar du membre
garren28
G5 constructeur
G5 constructeur
Messages : 68
Enregistré le : 21 août 2009, 2:00
Localisation : chartres

Re: besoin d'un coup de main pour le reglage de la tension de repos d 'une lampe

Message non lu par garren28 »

personne ?
Avatar du membre
Pote Gui
G5 Team
G5 Team
Messages : 4469
Enregistré le : 15 mai 2012, 11:07
Localisation : Lyon (69)

Re: besoin d'un coup de main pour le reglage de la tension de repos d 'une lampe

Message non lu par Pote Gui »

A priori, les tensions sont cohérentes par rapport au schéma. Reste à espérer que le schéma n'est pas erroné...
Bref, quelle tension as-tu sur la R de cathode des KT? Quelle tension de bias? Si tu as d'autres KT88 sous la main, fais l'échange pour voir.
Avec 470k sur les g2, ce n'est pas vraiment étonnant que le son sature vite. En effet, dès qu'un faible courant parcours la R, la chute de tension est phénoménale, et les courbes caractéristiques s'effondrent... Si tu veux baisser la tension présente sur g2, c'est au niveau du rail d'alim qu'il faut intervenir (insérer une cellule RC).
Avatar du membre
garren28
G5 constructeur
G5 constructeur
Messages : 68
Enregistré le : 21 août 2009, 2:00
Localisation : chartres

Re: besoin d'un coup de main pour le reglage de la tension de repos d 'une lampe

Message non lu par garren28 »

salut,
j'ai changé les kt 88 par une autre paire de marque HE et la c'est à n'y rien comprendre l'ampli fonctionne ? :?:
j'ai enlevé les résistances que j'avais rajouté donc là le câblage est identique au schéma (hors-mit la résistance du bias une 10K au lieu d'une 100K d'origine).
J'ai repris quelques tensions:
kt88/1:
pin 3: 547 V
pin 4: 548 V

kt88/2:
pin 3: 546 V
pin 4: 548 V

pour le bias je commence à entendre l'ampli à partir de - 88V pour une tension de 4.5 mV sur les cathode.
A -84 V / 14 mV sur la cathode l'ampli commence a avoir un son correct
je l'ai poussé jusqu'à - 49 V / 260 mV sur la cathode et ça sonne très bien.
Par contre je sais qu'une lampe chauffe (surtout les kt 88) mais c'est un vrai radiateur le chassis est bouillant.
je pense que -50 V c'est de trop pour le courant de repos .
si mon calcul est bon le courant de repos devrait être de :
42*0.7=29.4 W
29.4/547=53 mV
Ça te parait correct ou je me plante ?
l'ampli ronfle et j'ai du hum mais les fils sont un peu en volant donc ça doit pouvoir se corriger
Avatar du membre
Pote Gui
G5 Team
G5 Team
Messages : 4469
Enregistré le : 15 mai 2012, 11:07
Localisation : Lyon (69)

Re: besoin d'un coup de main pour le reglage de la tension de repos d 'une lampe

Message non lu par Pote Gui »

je l'ai poussé jusqu'à - 49 V / 260 mV
C'est beaucoup trop à mon avis, et il ne faut pas trop s'amuser à ce genre d'expérience sauf à vouloir changer de tubes régulièrement... Régler le bias à l'oreille n'est peut-être pas ce qu'il y a de plus safe sauf quand on a préalablement déterminé la zone de polarisation acceptable.

Ton calcul est correct aux détails suivants près :
_le courant mesuré à la cathode inclus le courant Ig2,
_Pmax de l'anode n'est pas 42W mais 35W d'après la datasheet que tu as toi-même postée ci-dessus.
Répondre