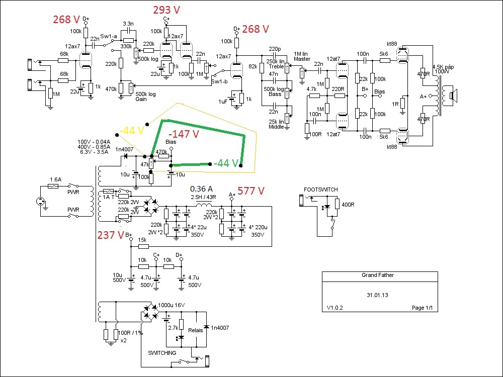
C'est clair qu'au niveau du chauffage, le transfo prévu est un peu juste. On devrait s'attendre à environ 4,1A au vu des tubes utilisés...
Quant au courant traversant la self, il est carrément au-delà de ce à quoi on pourrait légitimement s'attendre.
Vérifie ton câblage, et si tu as un doute sur les KT88, change-les!
ampli push pull 100w basse (du mieux....prise de tension mais toujours pas de son)!!!!
Re: un doute sur le brochage des grilles d'une kt88
ok
je vais enlever les résistances et voir pour alimenter autrement le relais
merci
je vais enlever les résistances et voir pour alimenter autrement le relais
merci
Re: un doute sur le brochage des grilles d'une kt88
avant de faire plus de dégâts je vais recommander deux kt88 , la self et tout revérifier , j'ai trouvé un transfo filament en 8APote Gui a écrit :C'est clair qu'au niveau du chauffage, le transfo prévu est un peu juste. On devrait s'attendre à environ 4,1A au vu des tubes utilisés...
Quant au courant traversant la self, il est carrément au-delà de ce à quoi on pourrait légitimement s'attendre.
Vérifie ton câblage, et si tu as un doute sur les KT88, change-les!
je vous tiens au jus au plus vite
EDIT
toujours dans mes recherches je me pose une question,je n'ai pas recordé la pin 1 des kt88 ? après quelques recherches j ai vu qu'il fallait la relier à une masse?
EDIT
voici les layout de mon ampli
Re: un doute sur le brochage des grilles d'une kt88
Oui, tout à fait.après quelques recherches j ai vu qu'il fallait la relier à une masse?
Re: un doute sur le brochage des grilles d'une kt88
2.5A lus avec une pince ampèremétrique, faut savoir ce qu'elle lit.
Ça peut être la valeur des pics de courant à cet endroit
Ta pince mesure du Dc ou exclusivement de l'Ac? Parce que là t'es entre les deux.
Ça peut être la valeur des pics de courant à cet endroit
Ta pince mesure du Dc ou exclusivement de l'Ac? Parce que là t'es entre les deux.
Si tu veux voir des bleus gagner, regardes Avatar 
Re: un doute sur le brochage des grilles d'une kt88
j'avais réglé la pince en courant continu, après 20 secondes d'allumage j'avais 1,56 A.
EDIT
après avoir suivi vos conseils j'ai:
raccordé les pins 1 des kt88 à la masse
enlevé l'alim du relais finder
changer mon tirmpot de bias par un potentiomètre linéaire de 50K
j'ai réussi à prendre différentes valeur sur les conseils de mr Mac Colson j'ai mesuré plusieurs tensions au niveau du bias, mais le potard à fond je n'ai que - 47 V
par contre entre la masse et le bias (comme indiqué sur le schéma ) j'ai - 147 V
mais pas de son.
mais je pense que mon transfo d'alim est sous dimensionné pour l'alim des filaments, j'ai 4.5 A une fois les lampes bien chaudes.
par contre sur ma première lampe le filament n'ai franchement pas rouge et je n'ai pas 6,3 v mais plutôt 5.9 V sur toute les lampes.
je ne pige pas pourquoi sur le schéma il est indiqué 3.5 A au niveau du 6.3 V sachant qu'un kt 88 tire 1.6 A? (si je compte bien 1.6+1.6+(3*0.3)=4.1 A plus la lampe témoin ....)
ou alors j'ai fait une connerie, sur les 3 lampes du préamp j'ai raccordé 4/5 et 9 sur les trois lampes ? bêtise ? si on se sert des deux étages de la lampe il faut bien l'alimenter comme ça ?
et je n'ai plus que 0.36 A sur la self et le transfo de sortie ne grogne pas .
EDIT
après avoir suivi vos conseils j'ai:
raccordé les pins 1 des kt88 à la masse
enlevé l'alim du relais finder
changer mon tirmpot de bias par un potentiomètre linéaire de 50K
j'ai réussi à prendre différentes valeur sur les conseils de mr Mac Colson j'ai mesuré plusieurs tensions au niveau du bias, mais le potard à fond je n'ai que - 47 V
par contre entre la masse et le bias (comme indiqué sur le schéma ) j'ai - 147 V
mais pas de son.
mais je pense que mon transfo d'alim est sous dimensionné pour l'alim des filaments, j'ai 4.5 A une fois les lampes bien chaudes.
par contre sur ma première lampe le filament n'ai franchement pas rouge et je n'ai pas 6,3 v mais plutôt 5.9 V sur toute les lampes.
je ne pige pas pourquoi sur le schéma il est indiqué 3.5 A au niveau du 6.3 V sachant qu'un kt 88 tire 1.6 A? (si je compte bien 1.6+1.6+(3*0.3)=4.1 A plus la lampe témoin ....)
ou alors j'ai fait une connerie, sur les 3 lampes du préamp j'ai raccordé 4/5 et 9 sur les trois lampes ? bêtise ? si on se sert des deux étages de la lampe il faut bien l'alimenter comme ça ?
et je n'ai plus que 0.36 A sur la self et le transfo de sortie ne grogne pas .

