Une bonne raison de plus de prendre le temps de la réflexion avant de faire confiance à internet
petit marshall rechapé
Re: petit marshall rechapé
Ah oui, ça c'est un grand classique, les types qui n'y connaissent rien et proposent des mods "de la mort qui tue" 
Une bonne raison de plus de prendre le temps de la réflexion avant de faire confiance à internet
Une bonne raison de plus de prendre le temps de la réflexion avant de faire confiance à internet
- bilbo_moria
- Don Bilbo de la Vega
- Messages : 7460
- Enregistré le : 15 déc. 2004, 1:00
- Localisation : Tinteniac (35)
Re: petit marshall rechapé
Effectivement, ça ressemble un peu au CF précédant le TS dans un Class 5 ...
- Lemontheo
- G5 Team

- Messages : 1810
- Enregistré le : 21 janv. 2011, 1:00
- Localisation : Rouen
- Contact :
Re: petit marshall rechapé
Sauf qu'un condo le précèdent pour un couplage AC...bilbo_moria a écrit :Effectivement, ça ressemble un peu au CF précédant le TS dans un Class 5 ...
- Miko667
- G5 optimiseur

- Messages : 362
- Enregistré le : 30 janv. 2012, 1:00
- Localisation : Sud Toulousain
Re: petit marshall rechapé
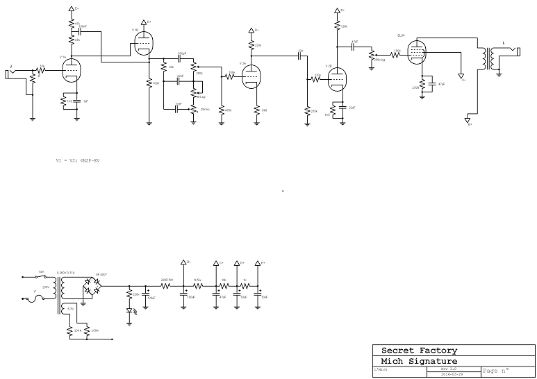
Comme j'ai peur de rien, j'ai essayé, et ça marche, mais si vous pensez que certaines valeurs du schéma sont inadaptées, je suis prêt à tester (je n'ai pas encore vissé le chassis...)
miko l'intrépide
[Edit]
Bon, avec du recul, c'était pas tout à fait ça, du coup, j'ai testé le "bootstrap" tiré du bouquin de Blencowe, en remettant le CF en couplage direct. Mettant à profit ma lecture, j'ai également modifié la R d'anode de la V2A et la R de grille de V2B. En effet, Blencowe indique que our un gain maximum, la valeur de ces deux resistances doit être équivalente.
-> Cet ampli qui était ordinaire est devenu un truc sauvage! Avec le volume de l'ampli à midi, je me sers désormais du volume de la guitare, et je passe du son clair à une saturation gouteuse...
nouveau schema: miko qui progresse
miko l'intrépide
[Edit]
Bon, avec du recul, c'était pas tout à fait ça, du coup, j'ai testé le "bootstrap" tiré du bouquin de Blencowe, en remettant le CF en couplage direct. Mettant à profit ma lecture, j'ai également modifié la R d'anode de la V2A et la R de grille de V2B. En effet, Blencowe indique que our un gain maximum, la valeur de ces deux resistances doit être équivalente.
-> Cet ampli qui était ordinaire est devenu un truc sauvage! Avec le volume de l'ampli à midi, je me sers désormais du volume de la guitare, et je passe du son clair à une saturation gouteuse...
nouveau schema: miko qui progresse

