Doutes sur schéma 18W
Re: Doutes sur schéma 18W
Pour le transfo, pas de soucis de ce coté ...
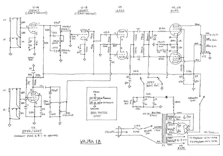
Par contre lors de la modif du schéma d'origine, je n'ai effectivement pas reporté la dernière cellule de filtrage . Je la pensais attribuée à la EF86, bien que je trouve suspect qu'il n'y en ai pas sur la 12DW7 . Du coup, l'EF86 beneficie de 2 cellules ...
Je rappelle le schéma d'origine : Ainsi que le schéma d'arrivée ( j'ai pas monté le master pré-PI, du coup, je le ferais en volant, lorsque le reste fonctionnera correct ).
http://www.wunic.fr/themes/wunic/img/pic/Vajra-big.gif
Donc, dans un premier temps, je vais rajouter cette cellule manquante aux valeurs du schéma original ...
Par contre lors de la modif du schéma d'origine, je n'ai effectivement pas reporté la dernière cellule de filtrage . Je la pensais attribuée à la EF86, bien que je trouve suspect qu'il n'y en ai pas sur la 12DW7 . Du coup, l'EF86 beneficie de 2 cellules ...
Je rappelle le schéma d'origine : Ainsi que le schéma d'arrivée ( j'ai pas monté le master pré-PI, du coup, je le ferais en volant, lorsque le reste fonctionnera correct ).
http://www.wunic.fr/themes/wunic/img/pic/Vajra-big.gif
Donc, dans un premier temps, je vais rajouter cette cellule manquante aux valeurs du schéma original ...
- Lemontheo
- G5 Team

- Messages : 1814
- Enregistré le : 21 janv. 2011, 1:00
- Localisation : Rouen
- Contact :
Re: Doutes sur schéma 18W
Salut,
à mon humble avis, tes câbles de signal ne sont pas assez directs (surtout MV).
De plus, en ce qui concerne le bus ground, normalement, il commence à ton pont de diodes (ou point milieu du PT) et se termine à ton jack d'entrée. Il sera relié au châssis au plus près du-dit jack.
J'ajoute qu'avec la capa de découplage de ta première triode qui est débrayable (via S1), le hum doit être plus élevé lorsque S1 est ouvert (en plus de changer l'impédance de sortie qui drive ton tone stack...). Je ne suis pas fan.
En ce qui concerne le son trop bassy, tu peux :
- diminuer les capas de liaison C16 (jusqu'à 2n2) , C14 et C11 (10 à 22 nF)
- diminuer les capas de découplage C9 (1uF), C10 (10nF) et C11 (22 à 47uF)
- augmenter la R de bias du déphaseur R7 (jusqu'à 1k2)
- augmenter les R de grille des EL84 R1 et R2 (jusqu'à 100k sans problème)
- ajouter des R de grille à V1b et V2a (10k)
- passer ton MV de 1M à 470k (cf. datasheets des EL84)
Tout celà va diminuer l'amont de basses tout en prévenant la blocking distortion.
Hope it help
Théophile
à mon humble avis, tes câbles de signal ne sont pas assez directs (surtout MV).
De plus, en ce qui concerne le bus ground, normalement, il commence à ton pont de diodes (ou point milieu du PT) et se termine à ton jack d'entrée. Il sera relié au châssis au plus près du-dit jack.
J'ajoute qu'avec la capa de découplage de ta première triode qui est débrayable (via S1), le hum doit être plus élevé lorsque S1 est ouvert (en plus de changer l'impédance de sortie qui drive ton tone stack...). Je ne suis pas fan.
En ce qui concerne le son trop bassy, tu peux :
- diminuer les capas de liaison C16 (jusqu'à 2n2) , C14 et C11 (10 à 22 nF)
- diminuer les capas de découplage C9 (1uF), C10 (10nF) et C11 (22 à 47uF)
- augmenter la R de bias du déphaseur R7 (jusqu'à 1k2)
- augmenter les R de grille des EL84 R1 et R2 (jusqu'à 100k sans problème)
- ajouter des R de grille à V1b et V2a (10k)
- passer ton MV de 1M à 470k (cf. datasheets des EL84)
Tout celà va diminuer l'amont de basses tout en prévenant la blocking distortion.
Hope it help
Théophile
Re: Doutes sur schéma 18W
Une petite mise à jour : les modifs qui ont été faites . Je rappelle le problème : clean très flatteur à mes oreilles , mais basses sur crunch poussé très "fuzzy" vomissantes et sifflement à fort volume . En fait les buuzz et hum sont tout à fait acceptables à volume normal . je verrais donc ce petit souci après avoir résolu mon problème principal, à savoir les basses envahissantes dégueu et/ou les gains trop importants
Les modifs ( en attendant les composants qui me manquent ( post-master 500k et divers condos entre autres ):
- 33k au lieu de 8,2K sur R1et 2 : pas de changement notable ( ou vraiment très léger )
- 1,5k au lieu de 820 pour R7 : idem
- Ajout cellule de filtrage pour V1 (22µF/27k) : nette améliration, mais insuffisante
- inversion atténuateur d'anode V1b ( cablé à l'envers à l'origine
) : c'est bcp mieux, mais pas encore assez
- Ajout R 100k après C3 ( Pré-master et C16 non montés) : sans effet notable
- essai de montage attenuateur anode sur V1a similaire à V1b, mais avec 12k+15k : amélioration notable ( gain et master utilisables sur toute la course sans sifflements ) mais légères pertes en aigus ( me semble pas normal, à moins que le niveau de distorsion génere les harmoniques ) donc retour à l'origine, mais pas oublié ...
- en attente des condos qu' Yvon bien, suppression des condos découplage C6 et C9 : très légere amélioration, mais peut-être juste suggestive ...
- essai de 10nF au lieu de 0,1µF en C10 : pas ou peu de changements, retour à l'origine .
- Verif du biais : environ 11,2V
Donc tjs ce problème de basses degueulasses lors de stauration importantes ( c'est vrai que ça tord un max ) . Ceci étant dit, je précise que j'estime les résultats avec mes oreilles (pas d'oscillo pour le moment ) . donc mes ressentis sont peut-être sujets à caution ( enfin, pas pour les basses "fuzzy" ) ...
Jouer sur la capa de biais de puissance C12 pourrait-il avoir une influence ? Je pensais passer de 100 à 47µF ...
Les modifs ( en attendant les composants qui me manquent ( post-master 500k et divers condos entre autres ):
- 33k au lieu de 8,2K sur R1et 2 : pas de changement notable ( ou vraiment très léger )
- 1,5k au lieu de 820 pour R7 : idem
- Ajout cellule de filtrage pour V1 (22µF/27k) : nette améliration, mais insuffisante
- inversion atténuateur d'anode V1b ( cablé à l'envers à l'origine
- Ajout R 100k après C3 ( Pré-master et C16 non montés) : sans effet notable
- essai de montage attenuateur anode sur V1a similaire à V1b, mais avec 12k+15k : amélioration notable ( gain et master utilisables sur toute la course sans sifflements ) mais légères pertes en aigus ( me semble pas normal, à moins que le niveau de distorsion génere les harmoniques ) donc retour à l'origine, mais pas oublié ...
- en attente des condos qu' Yvon bien, suppression des condos découplage C6 et C9 : très légere amélioration, mais peut-être juste suggestive ...
- essai de 10nF au lieu de 0,1µF en C10 : pas ou peu de changements, retour à l'origine .
- Verif du biais : environ 11,2V
Donc tjs ce problème de basses degueulasses lors de stauration importantes ( c'est vrai que ça tord un max ) . Ceci étant dit, je précise que j'estime les résultats avec mes oreilles (pas d'oscillo pour le moment ) . donc mes ressentis sont peut-être sujets à caution ( enfin, pas pour les basses "fuzzy" ) ...
Jouer sur la capa de biais de puissance C12 pourrait-il avoir une influence ? Je pensais passer de 100 à 47µF ...
- bilbo_moria
- Don Bilbo de la Vega
- Messages : 7492
- Enregistré le : 15 déc. 2004, 1:00
- Localisation : Tinteniac (35)
Re: Doutes sur schéma 18W
D’une manière générale, un très gros crunch entraine des basses qui bavent partout ... il ne fait pas hésiter à baisser drastiquement les capas de couplage pour museler ces basses, sinon c’est de la bouillie.
Par exemple (bon, ce n’est pas du couplage, c’est de la capa de découplage de cathode), si tu remplaces la capa des EL84 100uF (à la louche, fréquence de coupure à 12Hz) par une de 47uF (freq de coupure de 24Hz), ça continuera à baver tout pareil.
Les capas de couplage, tu peux tenter de passer de 22nF à 1nF (mais en clean, ta corde de mi grave risque de sonner un peu carton), bref bien baisser. Idem pour les 100nF que tu peux passer à ... bas (10nF ? faut tester)
La limite de l’exercice, c’est le clean qui morfle (moins plaisant à l’oreille), c’est pour cela qu’existent les amplis à plusieurs canaux.
Par ailleurs, pour avoir beaucoup de saturation « pas bouillie », non seulement il faut émasculer les basses, mais il faut rajouter des étages de saturation : mieux vaut plusieurs étages qui se saturent moyennement, qu’un seul étage qu’on sature comme un porc
Par ailleurs, le « sifflement » que tu constates est peut-être une oscillation due à trop de gain que se prend dans la gueule un seul étage ...
Bref, peut-être faut-il te polariser sur un ampli monocanal avec un beau clean et un crunch modéré à donf (avec une strat) voire un poil plus appuyé avec une LP et ne pas chercher le beau clean avec la disto qui déchire tout avec seulement un potard de volume (ou de master) pour gérer tout ça ...
Juste un sentiment perso, hein
Par exemple (bon, ce n’est pas du couplage, c’est de la capa de découplage de cathode), si tu remplaces la capa des EL84 100uF (à la louche, fréquence de coupure à 12Hz) par une de 47uF (freq de coupure de 24Hz), ça continuera à baver tout pareil.
Les capas de couplage, tu peux tenter de passer de 22nF à 1nF (mais en clean, ta corde de mi grave risque de sonner un peu carton), bref bien baisser. Idem pour les 100nF que tu peux passer à ... bas (10nF ? faut tester)
La limite de l’exercice, c’est le clean qui morfle (moins plaisant à l’oreille), c’est pour cela qu’existent les amplis à plusieurs canaux.
Par ailleurs, pour avoir beaucoup de saturation « pas bouillie », non seulement il faut émasculer les basses, mais il faut rajouter des étages de saturation : mieux vaut plusieurs étages qui se saturent moyennement, qu’un seul étage qu’on sature comme un porc
Par ailleurs, le « sifflement » que tu constates est peut-être une oscillation due à trop de gain que se prend dans la gueule un seul étage ...
Bref, peut-être faut-il te polariser sur un ampli monocanal avec un beau clean et un crunch modéré à donf (avec une strat) voire un poil plus appuyé avec une LP et ne pas chercher le beau clean avec la disto qui déchire tout avec seulement un potard de volume (ou de master) pour gérer tout ça ...
Juste un sentiment perso, hein
Re: Doutes sur schéma 18W
Merci Bilbo pour tes réponses . Elles confirment ce que je subodorait . En fait j'étais parti dans l'optique d'1 seul canal clean avec possibilités de crunch bien sale, mais basses à peu près rondes .
Cependant comme je l'ai indiqué en début de topic, ce n'est pas le premier 18W que je monte, et ai à chaque fois été confronté à ce genre de soucis ( gain trop important devant être calmés ) . C'est pour cette raison que je demandais plus haut si c'était typique de ce genre de schématique . Après, un 18W original, je n'en ai jamais eu sous la main, et ne sais pas vraiment comment ça sonne . Est-ce aussi "bassy-vomito" que les résultats que j'obtiens ???
Donc, pour aboutir mon projet selon mon souhait ( clean jusqu'à crunch), je dois m'atteler à museler les gains ... Oui, mais il sont déjà bien raccourcis au niveau du préamp ( 820R en cathode à chaque étage, et suppression des condos( que je vais certainement remettre) ) . A part ré-atténuer mon signal en anode V1a, comme j'avais déjà essayé, quelle autre solution ? Peut-on descendre les valeur de R de cathodes beaucoup plus bas ?
Cependant comme je l'ai indiqué en début de topic, ce n'est pas le premier 18W que je monte, et ai à chaque fois été confronté à ce genre de soucis ( gain trop important devant être calmés ) . C'est pour cette raison que je demandais plus haut si c'était typique de ce genre de schématique . Après, un 18W original, je n'en ai jamais eu sous la main, et ne sais pas vraiment comment ça sonne . Est-ce aussi "bassy-vomito" que les résultats que j'obtiens ???
Donc, pour aboutir mon projet selon mon souhait ( clean jusqu'à crunch), je dois m'atteler à museler les gains ... Oui, mais il sont déjà bien raccourcis au niveau du préamp ( 820R en cathode à chaque étage, et suppression des condos( que je vais certainement remettre) ) . A part ré-atténuer mon signal en anode V1a, comme j'avais déjà essayé, quelle autre solution ? Peut-on descendre les valeur de R de cathodes beaucoup plus bas ?
Re: Doutes sur schéma 18W
Attention, plus tu descend les R de cathode, plus tu as du gain ! Si tu veux calmer un peu le jeu mets plutôt des 1K5 ou 2K2 
Sinon pour les basses dégueulasses : comme l'a dit bilbo c'est un grand classiques, quelques pistes qui peuvent aider :
- mettre des "bright cap" assez grosses (entre 500p et 2.2n) sur les potars de volume, avec un switch => ça booste les haut-mediums, et rend donc le son plus incisif, ce qui passe mieux en crunch (par contre en clean c'est souvent moche, d'où le switch)
- diminuer les condos de cathode dans le préamp : 1µ est un maximum pour garder un son à peu près propre, tu peux essayer de descendre jusqu'à 100n
Mais effectivement, il faudra de toutes façons faire des compromis pour garder un clean correct !
Sinon pour les basses dégueulasses : comme l'a dit bilbo c'est un grand classiques, quelques pistes qui peuvent aider :
- mettre des "bright cap" assez grosses (entre 500p et 2.2n) sur les potars de volume, avec un switch => ça booste les haut-mediums, et rend donc le son plus incisif, ce qui passe mieux en crunch (par contre en clean c'est souvent moche, d'où le switch)
- diminuer les condos de cathode dans le préamp : 1µ est un maximum pour garder un son à peu près propre, tu peux essayer de descendre jusqu'à 100n
Mais effectivement, il faudra de toutes façons faire des compromis pour garder un clean correct !
Re: Doutes sur schéma 18W
Merci A-Wai . J'ai pensé sans trop y réfléchir qu'abaisser les R de cathode baisserait la tension de polarisation, donc l'amplitude disponible pour le signal, et ainsi le gain ...
Je m'en vais donc rectifier tout ça ...
Bientôt photos et samples ...
Je m'en vais donc rectifier tout ça ...
Bientôt photos et samples ...
Re: Doutes sur schéma 18W
Justement, tu diminues l'amplitude max du signal avant écrêtage, et donc tu satures plus vite et plus fort 
Re: Doutes sur schéma 18W
Salut
Par ailleurs, ajuste aussi tes R d'anode, qui influent bcp sur le gain, au besoin simule dans LTSpice pour voir ce que ça donne (tuto dispo sur le site entre autres)
Enfin, et c'est là aussi un élément très important, ne pas oublier que sur le 18W original, il y a un simple réglage de tone, donc un son bcp plus chargé en medium, bcp moins creusé que sur ta version, et ça joue aussi bcp !! tu peux donc modifier un peu le tone stack pour te rapprocher de la réponse en fréquence du JTM45 par exemple, ça devrait être mieux (la 33K passe à 68K, le 470pF à 270pF, et un des 2 condos de 22nF à 15nF (celui "du haut" sur ton schéma), et pour pouvoir aussi aller plus loin en medium, remplacer le potard de 25K lin par un 50K lin
Tu es quand même assez loin du schéma de l'original si tu le regardes de plus près (tu peux prendre le schéma du WEM Dominator dont le 18W Marshall est une quasi copie : http://www.vintagehofner.co.uk/britamps ... /dom1.html), notamment au niveau des fréquences de coupure des filtres (taille des condos de liaison associés aux R qui suivent, notamment les 0,1µF entre PI et tubes de puissance, tu peux les descendre à 5nF (fréquence de coupure qui colle à l'original) voir 2,2nF sans aucun souci).louphil a écrit :Cependant comme je l'ai indiqué en début de topic, ce n'est pas le premier 18W que je monte, et ai à chaque fois été confronté à ce genre de soucis ( gain trop important devant être calmés ) . C'est pour cette raison que je demandais plus haut si c'était typique de ce genre de schématique . Après, un 18W original, je n'en ai jamais eu sous la main, et ne sais pas vraiment comment ça sonne . Est-ce aussi "bassy-vomito" que les résultats que j'obtiens ???
Par ailleurs, ajuste aussi tes R d'anode, qui influent bcp sur le gain, au besoin simule dans LTSpice pour voir ce que ça donne (tuto dispo sur le site entre autres)
Enfin, et c'est là aussi un élément très important, ne pas oublier que sur le 18W original, il y a un simple réglage de tone, donc un son bcp plus chargé en medium, bcp moins creusé que sur ta version, et ça joue aussi bcp !! tu peux donc modifier un peu le tone stack pour te rapprocher de la réponse en fréquence du JTM45 par exemple, ça devrait être mieux (la 33K passe à 68K, le 470pF à 270pF, et un des 2 condos de 22nF à 15nF (celui "du haut" sur ton schéma), et pour pouvoir aussi aller plus loin en medium, remplacer le potard de 25K lin par un 50K lin
- tiwouaf
- G5 constructeur

- Messages : 77
- Enregistré le : 28 févr. 2011, 1:00
- Localisation : Beziers
- Contact :
Re: Doutes sur schéma 18W
salut, pour les sifflement cela peut etre la lampe de preamp , j ai cherché un fois en faisant un ajout de filtre sur une ampeg B15N pendant 1 heure alors que bettement c'était la lampe de préamp qui était HS , enfin pas completement puisque aucun sifflement jusqu a 8 au volume
a+
a+
- Lemontheo
- G5 Team

- Messages : 1814
- Enregistré le : 21 janv. 2011, 1:00
- Localisation : Rouen
- Contact :
Re: Doutes sur schéma 18W
Salut !bozole a écrit :Tu peux donc modifier un peu le tone stack pour te rapprocher de la réponse en fréquence du JTM45 par exemple, ça devrait être mieux (la 33K passe à 68K, le 470pF à 270pF, et un des 2 condos de 22nF à 15nF (celui "du haut" sur ton schéma), et pour pouvoir aussi aller plus loin en medium, remplacer le potard de 25K lin par un 50K lin
j'ai beau chercher sur le net, je ne trouve pas ces valeurs pour le JTM, (j'en trouve des assez proches d'un slp, hormis le cap de treble, et la R de slope).
Je suis curieux de savoir à quel modèle tu fais référence....
Théophile
Re: Doutes sur schéma 18W
Ce ne sont pas les valeurs exactes des composants du tone stack du JTM45 (j'ai écrit "pour se rapprocher de la réponse en fréquence du JTM45"), c'est une proposition pour s'en rapprocher avec des valeurs un peu modifiées du fait de l'impédance de sortie de l'étage qui précède le tone stack et de celui qui suit qui influent sur la réponse en fréquence (jette un œil à ce que ça donne avec Tone Stack Calc par exemple : http://www.duncanamps.com/tsc/)
- Lemontheo
- G5 Team

- Messages : 1814
- Enregistré le : 21 janv. 2011, 1:00
- Localisation : Rouen
- Contact :
Re: Doutes sur schéma 18W
Ok
Je pensais que tu avait trouvé un vieux JTM avec ces valeurs, mais je comprends tout à fait la démarche. Merci.
Théophile
Je pensais que tu avait trouvé un vieux JTM avec ces valeurs, mais je comprends tout à fait la démarche. Merci.
Théophile
Re: Doutes sur schéma 18W
Oui, en effet ... Et je m'en éloigne de plus en plus en appliquant les suggestions proposées par A-Wai ... Le but de la manoeuvre au départ était de faire un 18W TMB mono canal . Le problème, c'est que l'une des versions que j'avais faite précedement ( basée sur kit weber 6M18 ) incluait une triode inutilisée, et je souhaitais l'éviter ... Puis j'ai dégotté ce schéma qui le permettait ...bozole a écrit :Tu es quand même assez loin du schéma de l'original si tu le regardes de plus près (tu peux prendre le schéma du WEM Dominator dont le 18W Marshall est une quasi copie : http://www.vintagehofner.co.uk/britamps ... /dom1.html) ...
Connaissez-vous un équivalent linux, simple à utiliser ?bozole a écrit :au besoin simule dans LTSpice pour voir ce que ça donne (tuto dispo sur le site entre autres)
bozole a écrit :Enfin, et c'est là aussi un élément très important, ne pas oublier que sur le 18W original, il y a un simple réglage de tone, donc un son bcp plus chargé en medium, bcp moins creusé que sur ta version, et ça joue aussi bcp !!
Oui, en effet, mais les médium quelques peu creusés étaient aussi l'un des but poursuivi ... Et je trouve que ce TS fonctionne pas mal, aussi je pense le garder comme ça ds un 1er temps .
Donc, dans l'immédiat, j'ai appliqué une diminution des gains pour éviter que ça torde trop . Et 2.2K et 1.5K en cathodes V1, c'est encore trop, bien que ça améliore bcp les choses ...
En attendant des samples, voici des photos du petit bestiau :
Re: Doutes sur schéma 18W
Je ne suis pas utilisateur Linux, donc je ne peux pas te conseiller un simulateur de circuit fonctionnant sous Linux, désolé
Bonne continuation pour ton projet
Bonne continuation pour ton projet

